色彩分析
厦门/设计爱好者/4年前/649浏览
版权
色彩分析
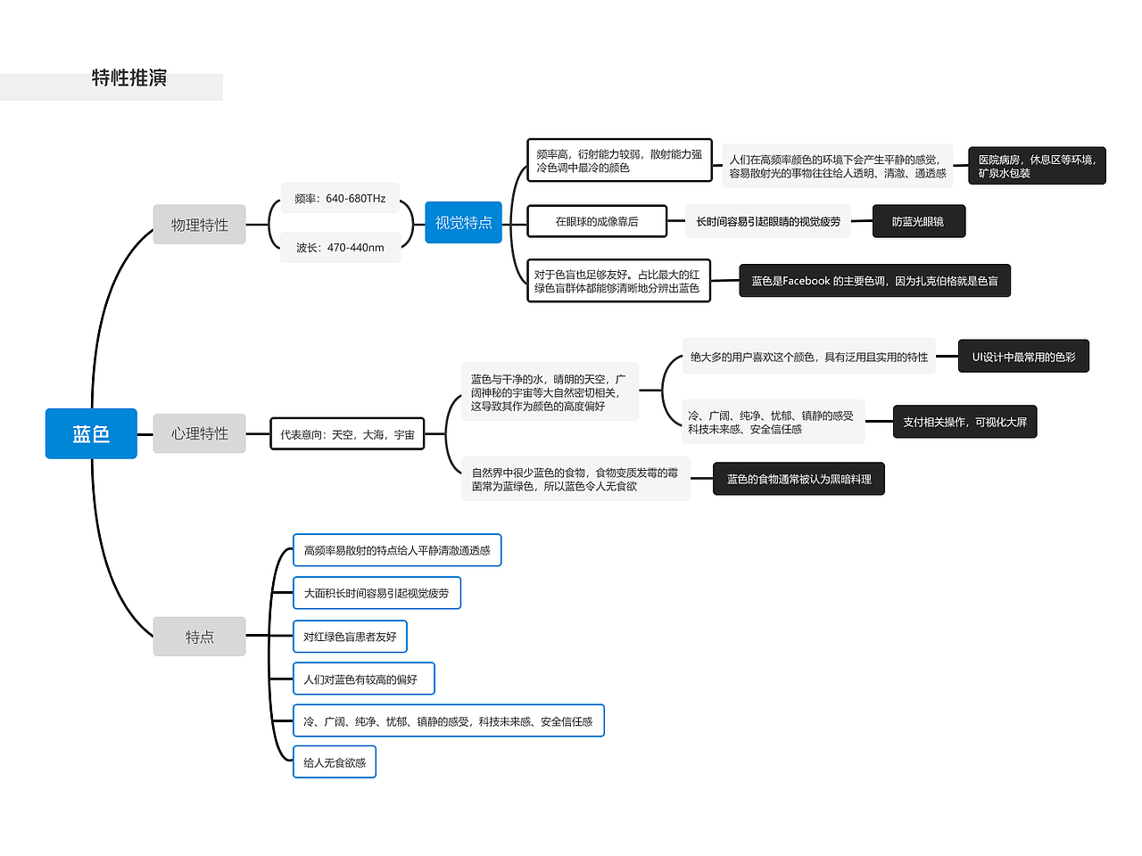
色彩是任何设计师的众多工具中一个必不可少的手段,涵盖了色彩心理学,它是设计中用户情感和影响认知的核心元素,色彩也是最容易记忆的元素。
4
Report
声明
17
Share
相关推荐
in to comment
Add emoji
喜欢TA的作品吗?喜欢就快来夸夸TA吧!
You may like
相关收藏夹
Log in
4Log in and synchronize recommended records
17Log in and add to My Favorites
评论Log in and comment your thoughts
分享Share











































































































































