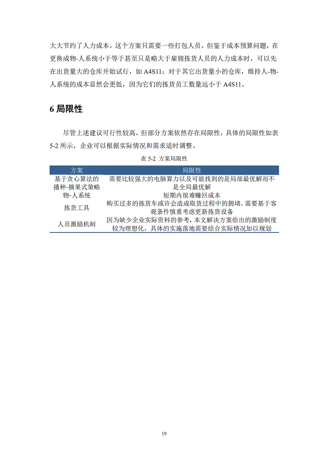
【业务】数据分析:京东物流问题分析与解决方案报告
厦门/学生/4年前/770浏览
版权
【业务】数据分析:京东物流问题分析与解决方案报告
主要针对京东物流仓库的拣选环节,找到影响效率的重要因素,并提出解决方案。本次业务主要分为6个任务,分别为(1)熟悉业务背景;(2)熟悉数据的含义和性质;(3)处理数据中的重复值、异常值和缺失值;(4)依据效率公式找到核心问题;(5)分解关键的因素;(6)根据因素提出相应的解决方案。
其中任务4通过拆解业务环节(分为接单到架、拣货、商品之间位移、拣完货送检包装),通过相关系数、可视化、数据透视表等功能发现业务耗时占比与拣货效率的联系,找到位移时间占比是最关键的因素,以此提出方案。
本人主要负责因素分析部分的撰写、可视化部分、报告的最终修改和格式修改、因素分析的汇报。
4
Report
声明
8
Share
相关推荐
in to comment
Add emoji
喜欢TA的作品吗?喜欢就快来夸夸TA吧!
You may like
相关收藏夹
Log in
4Log in and synchronize recommended records
8Log in and add to My Favorites
评论Log in and comment your thoughts
分享Share































































































