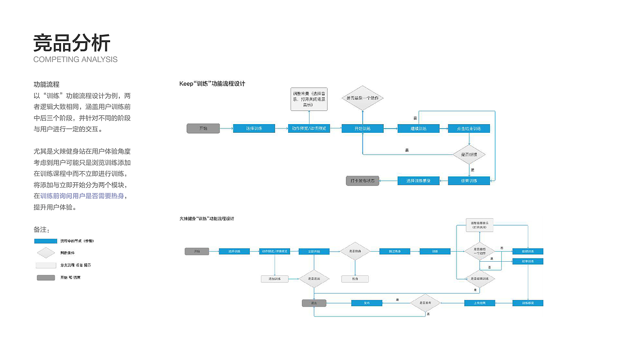
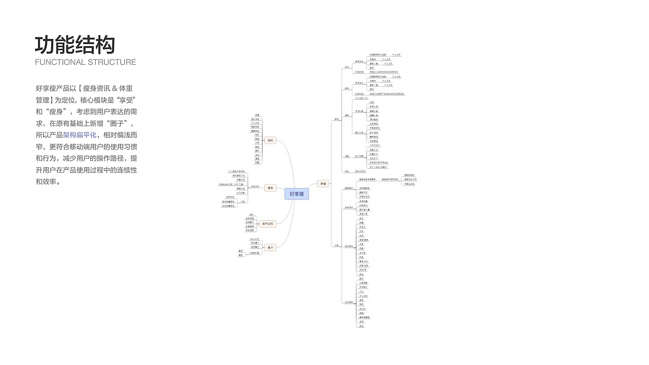
一款减肥产品(好享瘦)APP页面设计
广州/UI设计师/5年前/689浏览
版权
一款减肥产品(好享瘦)APP页面设计
0
Report
声明
6
Share
相关推荐
in to comment
Add emoji
喜欢TA的作品吗?喜欢就快来夸夸TA吧!
You may like
相关收藏夹
Log in
推荐Log in and synchronize recommended records
6Log in and add to My Favorites
评论Log in and comment your thoughts
分享Share












































































































