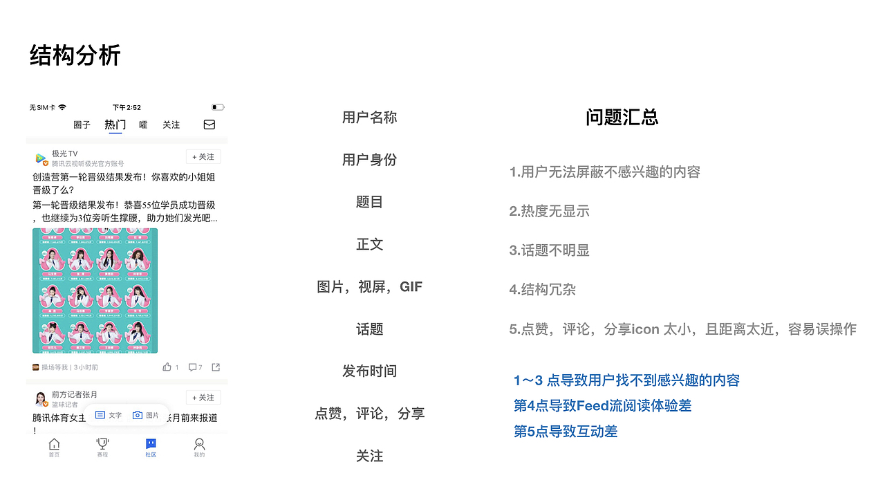
2020 交互设计师作品集
武汉/UI设计师/5年前/1602浏览
版权
2020 交互设计师作品集
15
Report
声明
11
Share
相关推荐
in to comment
Add emoji
喜欢TA的作品吗?喜欢就快来夸夸TA吧!
You may like
相关收藏夹
Log in
15Log in and synchronize recommended records
11Log in and add to My Favorites
评论Log in and comment your thoughts
分享Share











































































