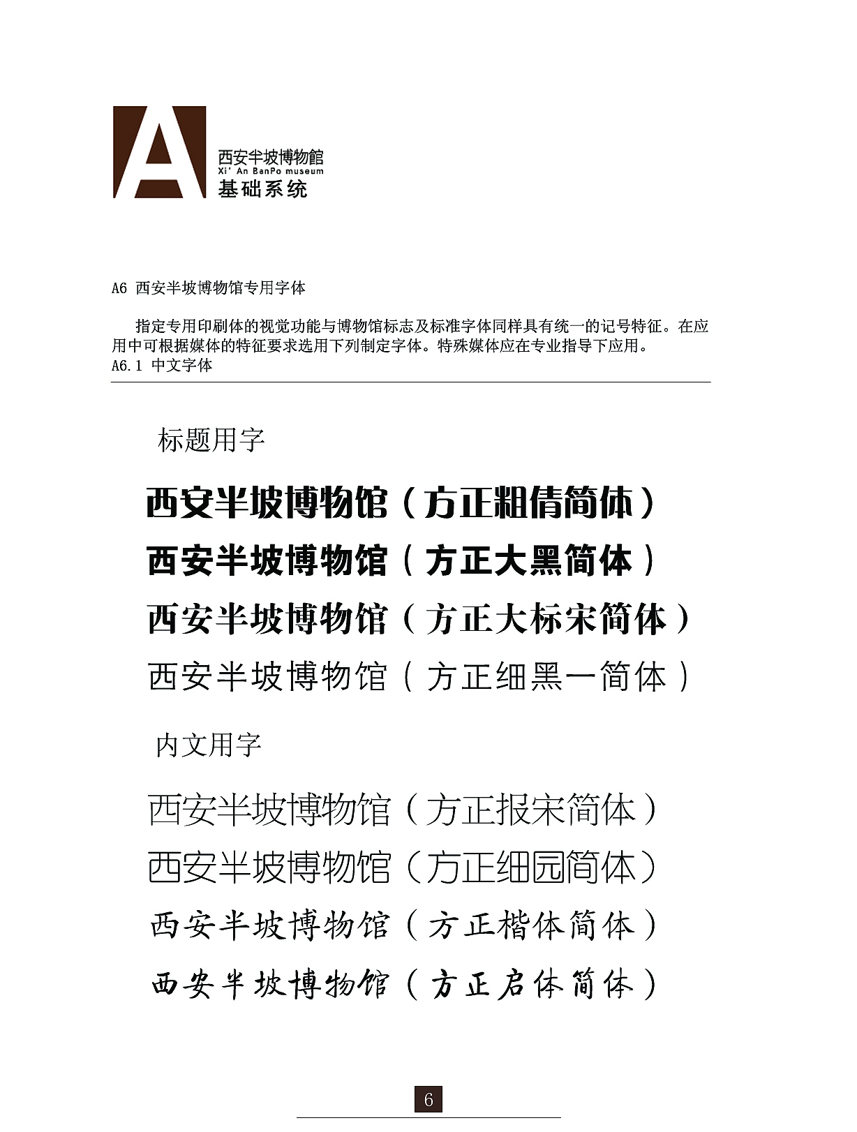
西安半坡博物馆VI设计
杭州/设计爱好者/11年前/2954浏览
版权
西安半坡博物馆VI设计
18
Report
声明
46
Share
相关推荐
in to comment
Add emoji
喜欢TA的作品吗?喜欢就快来夸夸TA吧!
You may like
相关收藏夹
Log in
18Log in and synchronize recommended records
46Log in and add to My Favorites
评论Log in and comment your thoughts
分享Share























































































