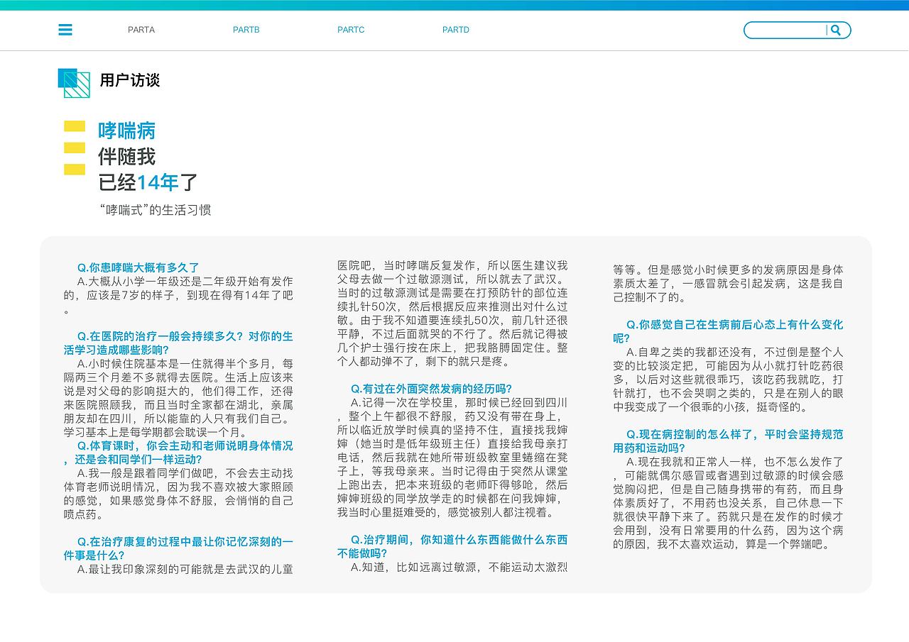
系统创新与战略设计-跑哮计划
无锡/学生/6年前/2208浏览
版权
系统创新与战略设计-跑哮计划
23
Report
声明
36
Share
相关推荐
in to comment
Add emoji
喜欢TA的作品吗?喜欢就快来夸夸TA吧!
You may like
相关收藏夹
Log in
23Log in and synchronize recommended records
36Log in and add to My Favorites
评论Log in and comment your thoughts
分享Share












































![[Digital Twin] UI/UX作品合辑](https://img.zcool.cn/community/684a02c3bea3866o5jg3b07228.png?x-oss-process=image/resize,m_fill,w_520,h_390,limit_1/auto-orient,1/sharpen,100/quality,q_80)




































