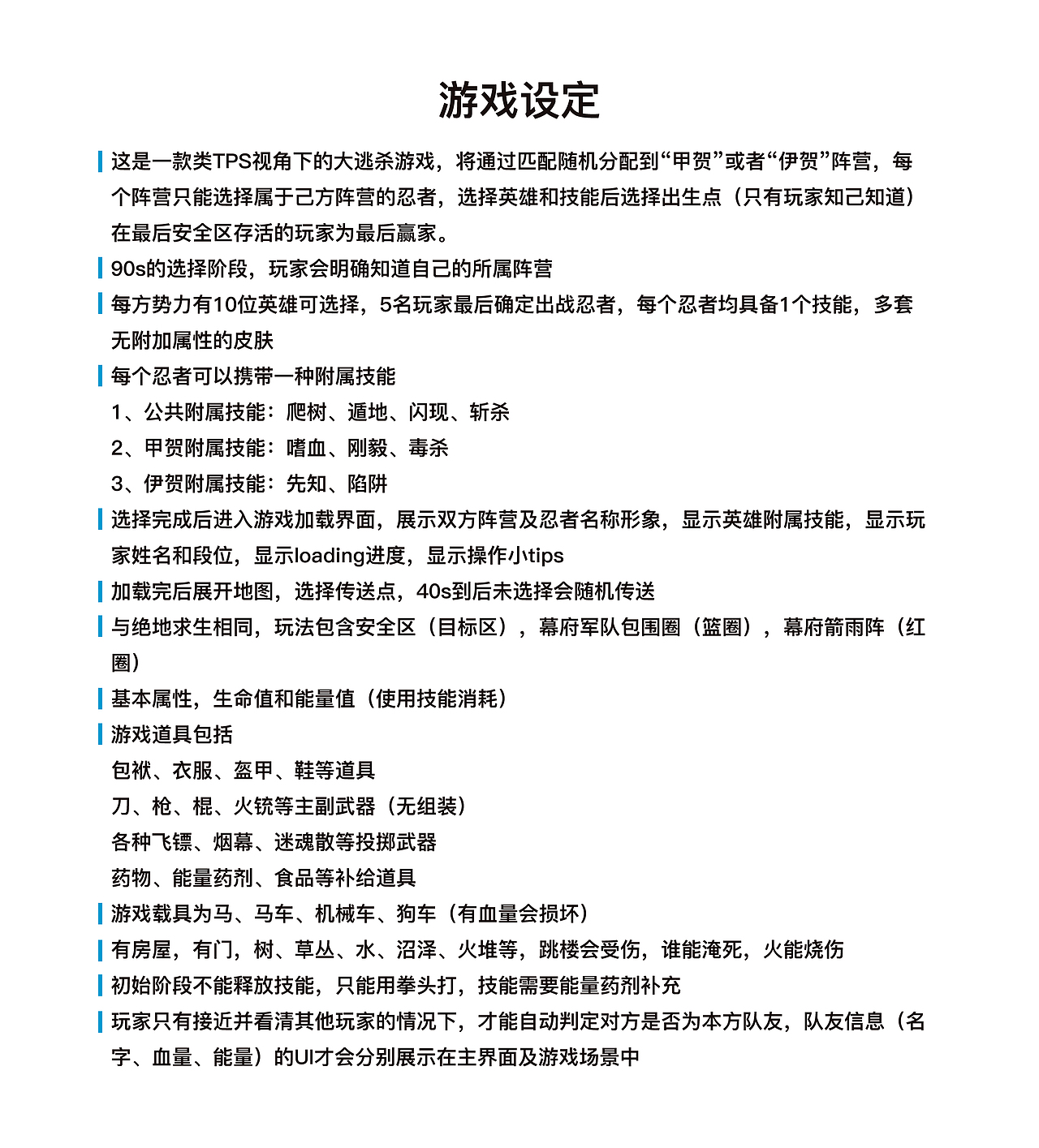
大逃杀游戏交互设计
上海/UX设计师/6年前/3047浏览
版权
大逃杀游戏交互设计
29
Report
声明
165
Share
相关推荐
in to comment
Add emoji
喜欢TA的作品吗?喜欢就快来夸夸TA吧!
You may like
相关收藏夹
Log in
29Log in and synchronize recommended records
99+Log in and add to My Favorites
评论Log in and comment your thoughts
分享Share
























































