包伴项目APP界面(包包与我相伴,买包由我包伴)
杭州/学生/6年前/11207浏览
版权
包伴项目APP界面(包包与我相伴,买包由我包伴)
来自不同城市的4个小姐姐设计师,共同合作,用插画形式制作的关于包包的一款手机APP,是一个从0到1的过程
1、APP名称命名(包伴含义解释:包包与我相伴,"伴"是指:在一起而能互助的人(或物)陪同相伴。买包由我包伴"包伴"同音“包办”包办是指:指一手负责包办,用心服务。)
2、LOGO设计(采用时尚黑和活力黄作为主色调,来体现针对年轻女性和部分男性而设计的专属购物平台)
3、我们的slogan(包包与我相伴,买包由我包办)
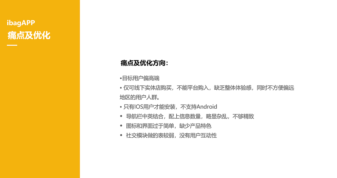
4、竞品分析,通过竞品人物画像,场景预设,战略层分析,范围层分析,表现层分析,商业模式,SWOT分析等入手,分析竞品的优点和痛点及需要改进的方向,最终做出流程图。
5、从流程图到原型图制作,分工合作,共同讨论,分模块制作原型界面。
6、原型图到高保真效果图的设计,我们4个共同努力,分工合作,探讨修改,用插画的形式呈现包包APP,从图标设计到每个页面,都围绕着包包进行设计,很开心认识你们几个小姐姐!和你们一起是最快乐的事!
废话不多说,上图!
234
Report
声明
11
Share
相关推荐
in to comment
Add emoji
喜欢TA的作品吗?喜欢就快来夸夸TA吧!
You may like
相关收藏夹
Log in
99+Log in and synchronize recommended records
11Log in and add to My Favorites
评论Log in and comment your thoughts
分享Share





































































































