Explore
AI Agent
AI Agent
AI Learning
AI Learning
Courses
Find Jobs
Find Designers
Find Assets
Log in
Sign up
1.4.6
口红手机详情页
为活着1212
大阪
/
设计爱好者
/
7年前
/
717浏览
版权
Message
Follow
口红手机详情页
为活着1212
Follow
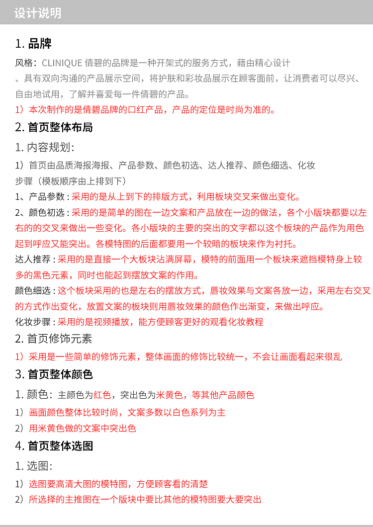
制作前分析需求,定位风格,完成制作
Collect
Collect
Collect
6
Report
|
声明
4
Share
原创Works
网页
移动端网页
评论
Log in
in to comment
Add emoji
发布评论
喜欢TA的作品吗?喜欢就快来夸夸TA吧!
Log in
6
Log in and synchronize recommended records
4
Log in and add to My Favorites
评论
Log in and comment your thoughts
分享
Share