Explore
AI Agent
AI Learning
Find Jobs
Find Designers
Find Assets
Log in
Sign up
1.3.70
流程图
picpic
北京
/
产品设计师
/
7年前
/
3172浏览
版权
Message
Follow
流程图
picpic
Follow
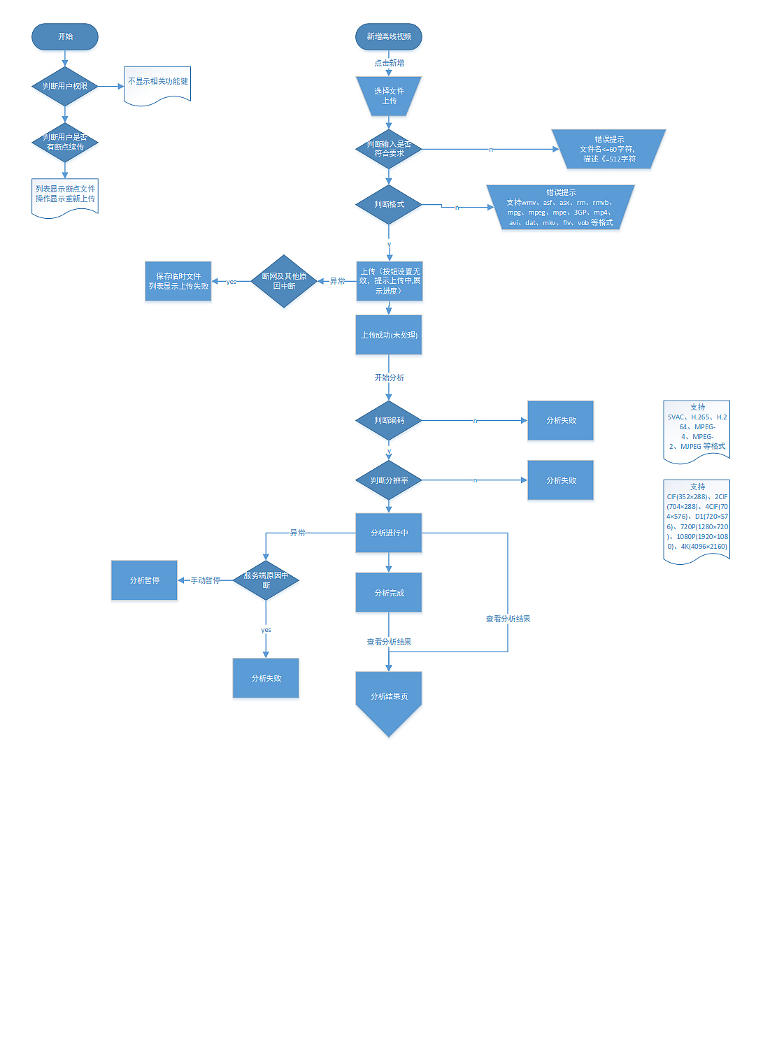
某项目-功能流程图
Collect
4
Report
|
声明
9
Share
原创Works
网页
其他网页
相关推荐
换一换
趣味成语插画
1
picpic
Room
44
picpic
原型
531
picpic
Homepage recommendation
内容含视频
Heal丨概念网页设计
398
孙啊尧
Homepage recommendation
Future now powered by XYBER
367
魔吉
关注
作品收藏夹
流程图
10
夏尔诗余
Homepage recommendation
﹞ 8 件事 ﹝
963
卡忙
Homepage recommendation
内容含视频
2025蛇年行大運:web互动装置
135
梁敏亮
Homepage recommendation
2024总结。项目,概念。
135
jcookie
Homepage recommendation
内容含视频
VISUAL DESIGN丨电商品牌视觉 X2
362
孙啊尧
Homepage recommendation
Redmi K70至尊版手机&Buds 5Pro耳机&Pad Pro平板配件
243
阿柒_Aqi
评论
Log in
in to comment
Add emoji
发布评论
喜欢TA的作品吗?喜欢就快来夸夸TA吧!
推荐素材
You may like
换一换
Homepage recommendation
LOGO LOGO设计 影视LOGO 影视vi设计 vi
203
郑昌洪品牌vi包装
Homepage recommendation
图拉斯 TORRAS | 商业案例
336
图拉斯车品
Homepage recommendation
AI重塑手机主题体验,构想未来主题形态
198
Guangsir
Homepage recommendation
Pawty 宠派会 | 宠物营养补剂 品牌包装设计
225
鱼sir
Homepage recommendation
家人们!怎么用15天肝出4OW年薪的作品集?
1151
爱吃煎饼的玄漓
Homepage recommendation
耗时4个月,一笔一画还原郑州八大景!
246
亮点漫画
相关收藏夹
换一换
关注
作品收藏夹
流程图
10
夏尔诗余
关注
作品收藏夹
流程图
懂心娃娃
精选收藏夹
关注
作品收藏夹
《阿凡达3》来了
3
站酷收藏
精选收藏夹
关注
作品收藏夹
茶包装
144
topxv
精选收藏夹
关注
作品收藏夹
白酒包装 酒产品
908
丹青道人
精选收藏夹
关注
作品收藏夹
IP形象及IP内容
7341
蔡蔡文化
大家都在看
查看更多
IP 形象
国庆
LOGO 设计
海报设计
插画设计
壁纸图片
作品集
VI 设计
UI 设计规范
AI 绘画
表情包
PPT模板
#设计
设计
#设计
设计
设计’
以设计
a设计
及设计
设计的
设计in
in设计
把设计
it设计
it设计是
by设计
AS设计
是也设计
设计、
设计
#设计#
设计‘
的设计
设计
设计。
#设计
if设计
比设计
设计】
设计,
设计是
设计
设计
🤮设计
设计还
设计‘’
设计及
在设计
is设计
Log in
4
Log in and synchronize recommended records
9
Log in and add to My Favorites
评论
Log in and comment your thoughts
分享
Share