酒店后台页面设计

用户头像
成都/UI设计师/7年前/706浏览
酒店后台页面设计
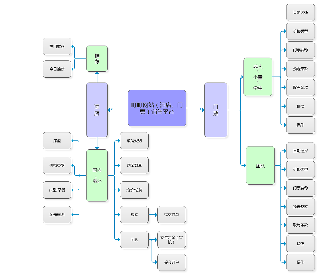
根据需求 设计酒店产品单独作为一块产品开发出来 是直接对接外包的公司的API
酒店后台页面设计(图ZMTMyMzA0ODQ4) - 游戏/娱乐 - 站酷设计师会唱歌的蜗牛原创素材 - 站酷ZCOOL
Collect
酒店后台页面设计(图ZMTMyMzA0ODU2) - 游戏/娱乐 - 站酷设计师会唱歌的蜗牛原创素材 - 站酷ZCOOL
Collect
酒店后台页面设计(图ZMTMyMzA0ODUy) - 游戏/娱乐 - 站酷设计师会唱歌的蜗牛原创素材 - 站酷ZCOOL
Collect
酒店后台页面设计(图ZMTMyMzA0NTA4) - 游戏/娱乐 - 站酷设计师会唱歌的蜗牛原创素材 - 站酷ZCOOL
Collect
酒店后台页面设计(图ZMTMyMzA0NDIw) - 游戏/娱乐 - 站酷设计师会唱歌的蜗牛原创素材 - 站酷ZCOOL
Collect
酒店后台页面设计(图ZMTMyMzA0NDU2) - 游戏/娱乐 - 站酷设计师会唱歌的蜗牛原创素材 - 站酷ZCOOL
Collect
酒店后台页面设计(图ZMTMyMzA0NDUy) - 游戏/娱乐 - 站酷设计师会唱歌的蜗牛原创素材 - 站酷ZCOOL
Collect
酒店后台页面设计(图ZMTMyMzA0NDY4) - 游戏/娱乐 - 站酷设计师会唱歌的蜗牛原创素材 - 站酷ZCOOL
Collect
酒店后台页面设计(图ZMTMyMzA0NTEy) - 游戏/娱乐 - 站酷设计师会唱歌的蜗牛原创素材 - 站酷ZCOOL
Collect
3
Report
|
7
Share
评论
用户头像
in to comment
Add emoji
喜欢TA的作品吗?喜欢就快来夸夸TA吧!
推荐素材
Log in