Explore
AI Agent
AI Learning
Find Jobs
Find Designers
Find Assets
Log in
Sign up
1.3.66
秩序手册
张连杰
北京
/
平面设计师
/
8年前
/
238浏览
版权
Message
Follow
秩序手册
张连杰
Follow
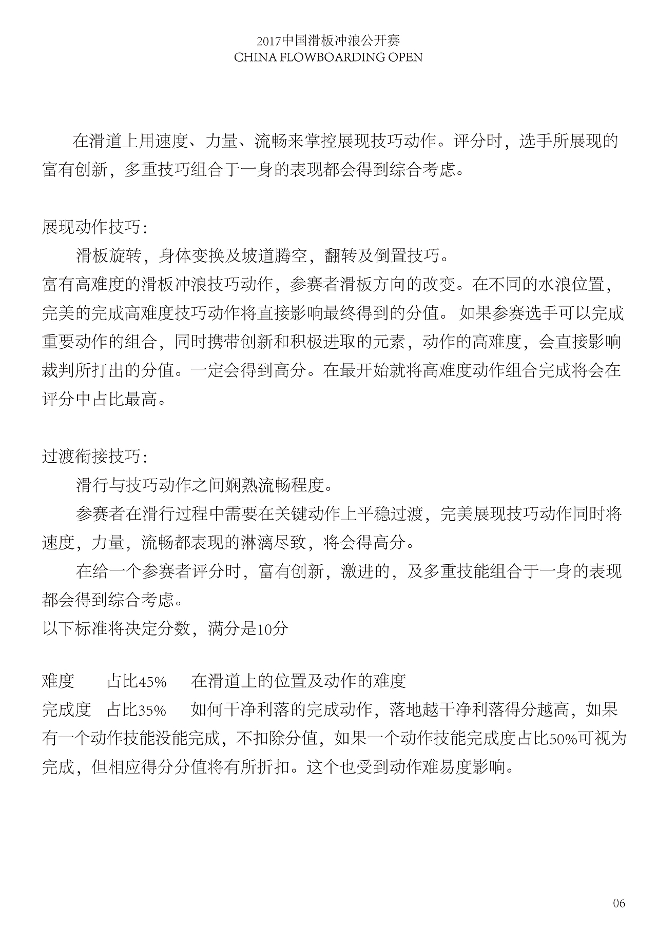
2017中国滑板冲浪公开赛秩序手册
Collect
Collect
Collect
Collect
Collect
Collect
Collect
Collect
Collect
Collect
Collect
Collect
Collect
Collect
Collect
Collect
0
Report
|
声明
收藏
Share
原创Works
平面
书籍/画册
2017
中国
滑板冲浪
公开赛
秩序手册
相关推荐
换一换
2018年中国滑板冲浪公开赛设计预热
2
张连杰
寻找阿修罗
1
张连杰
系列滑板冲浪
4
张连杰
summer is coming
93
张连杰
冲浪派对
145
张连杰
精选收藏夹
关注
作品收藏夹
IP形象——动物类
553
奶昔窝窝儿
飞波logo合集
148
张连杰
2017年冲浪素材整理合集
250
张连杰
冲浪夏季嗨翻天
1
张连杰
2018版宣传册
237
张连杰
内容含视频
2017滑板冲浪公开赛手册
155
张连杰
评论
Log in
in to comment
Add emoji
发布评论
喜欢TA的作品吗?喜欢就快来夸夸TA吧!
推荐素材
You may like
换一换
Homepage recommendation
《马到成功》2026马年IP
612
姚叉叉
Homepage recommendation
ceerly海外占卜产品设计
115
魔法胡渣少女
Homepage recommendation
手写字体设计·人生尔尔
121
鱼门镇1900
Homepage recommendation
言物集 X JUNPING |品牌调性护肤化妆美妆产品模特拍摄
75
YANWOO言物集摄影
Homepage recommendation
汤臣杰逊 X 元池-老窖100辣白菜
118
汤臣杰逊
Homepage recommendation
借Art Deco+海派文化,重塑“东方摩登 + 女性力量”
152
容品牌
相关收藏夹
换一换
精选收藏夹
关注
作品收藏夹
IP形象——动物类
553
奶昔窝窝儿
精选收藏夹
关注
作品收藏夹
企业展厅
3737
汉口哥哥
精选收藏夹
关注
作品收藏夹
ip形象设计+表情包
1862
桂圆ll
精选收藏夹
关注
作品收藏夹
企业展厅/文化墙 参考
138
基斯是只猫
精选收藏夹
关注
作品收藏夹
IP形象及IP内容
7280
蔡蔡文化
精选收藏夹
关注
作品收藏夹
文创
37
风格老头
大家都在看
查看更多
IP 形象
国庆
LOGO 设计
海报设计
插画设计
壁纸图片
作品集
VI 设计
UI 设计规范
AI 绘画
表情包
PPT模板
2017?
2017‘’
2017
2017年
2017、2018
2017~2018
2017-2018
2016/2017
2017作品集
2017的作品集
#2017作品集
2016-2017
#青春答卷2017#
#青春答卷2017#
2017~2019
设计
设计’
以设计
a设计
设计in
in设计
AS设计
it设计是
by设计
it设计
把设计
设计的
及设计
、设计
设计】
设计
是也设计
设计、
设计
#设计#
设计是
在设计
is设计
Log in
推荐
Log in and synchronize recommended records
收藏
Log in and add to My Favorites
评论
Log in and comment your thoughts
分享
Share