咖啡vi手册
阿布扎比/设计爱好者/8年前/22653浏览
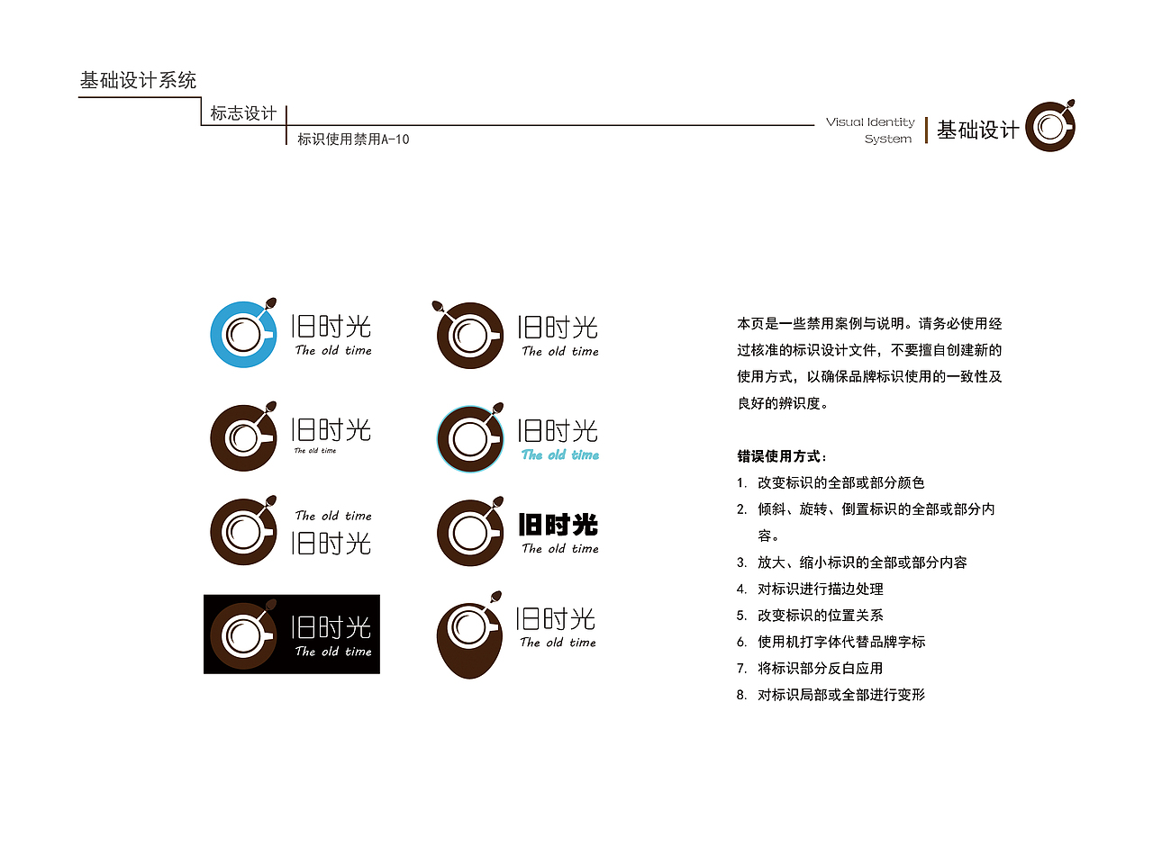
版权
咖啡vi手册
116
Report
声明
347
Share
相关推荐
in to comment
Add emoji
喜欢TA的作品吗?喜欢就快来夸夸TA吧!
You may like
相关收藏夹
Log in
99+Log in and synchronize recommended records
99+Log in and add to My Favorites
评论Log in and comment your thoughts
分享Share










































































































