《大黄蜂征信》MG动画——安戈力影视
上海/动画师/8年前/992浏览
版权
《大黄蜂征信》MG动画——安戈力影视
来不及了,快上车。安戈力又一项重大技术突破,全片90%用代码完成。动画还可以这么做?
哼哼,只有你想不到,没有安戈力做不到。大黄蜂是啥?是变形金刚里很酷炫的那个角色吗?
留一点小悬念,想要知道的话点击下方视频,任何疑问的答案都在视频里噢~
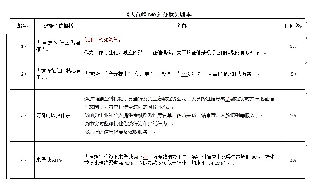
前期的充分准备是必不可少的一个步骤,这次大黄蜂的分镜脚本十分 有逻辑和条理性。
把要表达的内容分成几大块,分别用旁白做出概括,让整部动画表达的脉络清晰。
让受众者一目了然的理解“大黄蜂征信系统”为何物。
每次做动画之前安戈力都为客户产品敲定动画类型,这次的《大黄蜂征信》的MG动画科技感十足。
流畅的线条,画面之间衔接自然,给我们的动画师点个赞!
8
Report
声明
6
Share
相关推荐
in to comment
Add emoji
喜欢TA的作品吗?喜欢就快来夸夸TA吧!
You may like
相关收藏夹
Log in
8Log in and synchronize recommended records
6Log in and add to My Favorites
评论Log in and comment your thoughts
分享Share



























































































