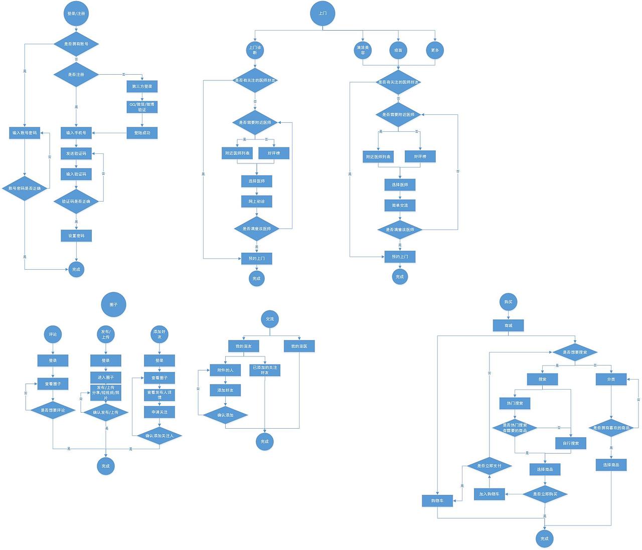
宠物到家APP-功能框架图 流程图 视觉稿
北京/UI设计师/9年前/7912浏览
版权
宠物到家APP-功能框架图 流程图 视觉稿
48
Report
声明
38
Share
相关推荐
in to comment
Add emoji
喜欢TA的作品吗?喜欢就快来夸夸TA吧!
You may like
相关收藏夹
Log in
48Log in and synchronize recommended records
38Log in and add to My Favorites
评论Log in and comment your thoughts
分享Share


























































