VI
深圳/平面设计师/10年前/1637浏览
版权
VI
LOGO/VI
关于:
万邦地产,属于安都集团旗下产业,创建于2011年,成长于成都,发展于全国。万邦致力于成为中国房地产行业最受尊崇和信赖的全国市场领导者之一,致力于为客户提供优质的产品和服务,在此过程中,成为卓越的企业。
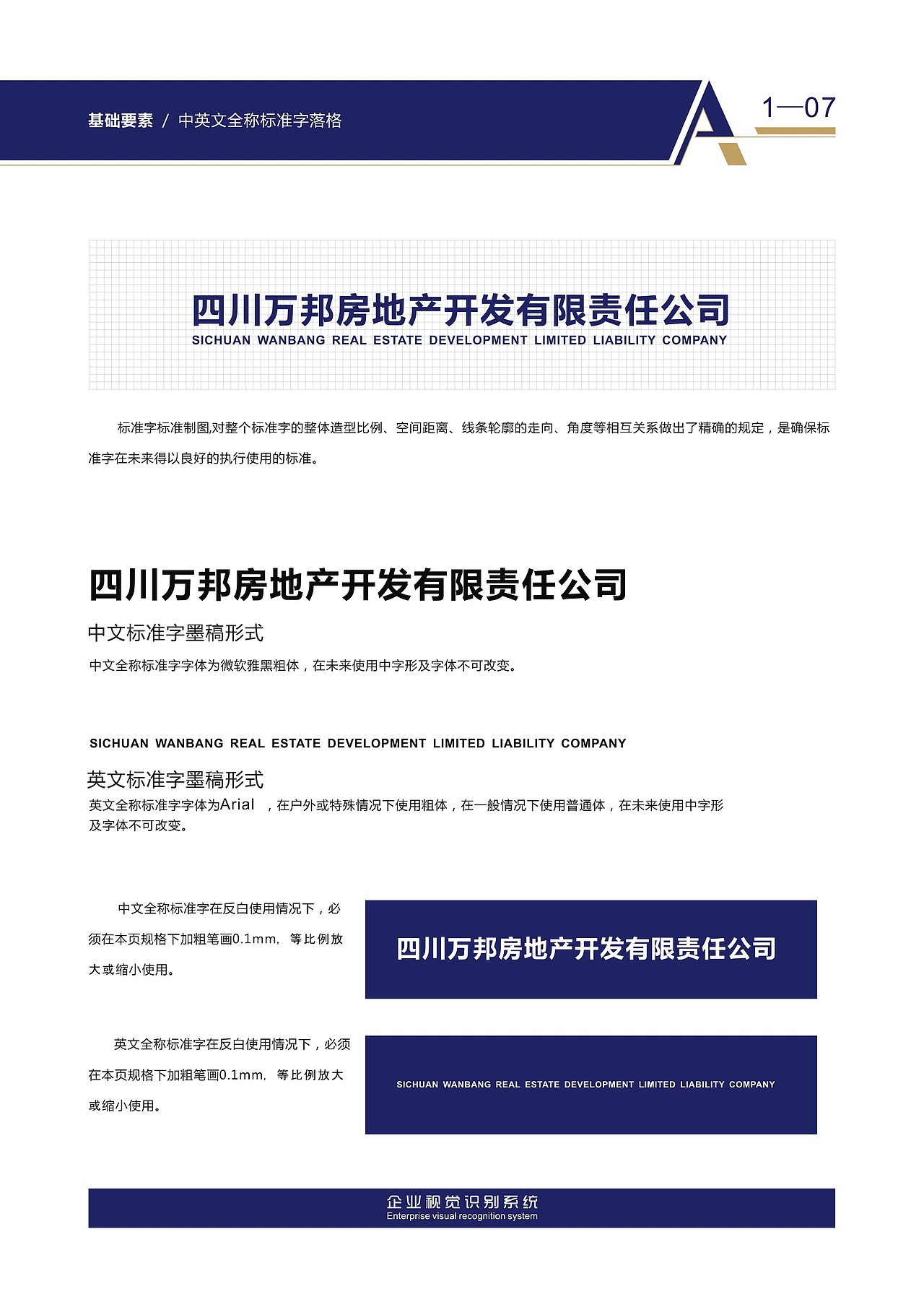
设计方案:
标志源于英文字母W+B,经过设计而构成。标志借鉴于城市建筑的外观进行抽象化设计。
9
Report
声明
19
Share
相关推荐
in to comment
Add emoji
喜欢TA的作品吗?喜欢就快来夸夸TA吧!
You may like
相关收藏夹
Log in
9Log in and synchronize recommended records
19Log in and add to My Favorites
评论Log in and comment your thoughts
分享Share

































































































