Explore
AI AgentAI Agent
AI LearningAI Learning
Find Jobs
Find Designers
Find Assets
Log inSign up
1.4.2

智能客服

共有36429个智能客服相关内容为您呈现
智能客服系统ai智能客服智能客服助手全媒体智能客服智能客服图片电商智能客服哪个好智能语音客服运营思路设计ai智能客服的图片智能ai客服背景图高清智能ai客服背景图ai智能客服背景图客服中心智能运营体系设计
AIOChat - AI智能客服IM
AIOChat - AI智能客服IM
30
用户头像
Zachary0825
关于AI智能客服龙宝问问的演示视频制作的过程
关于AI智能客服龙宝问问的演示视频制作的过程
477
用户头像
圭加二
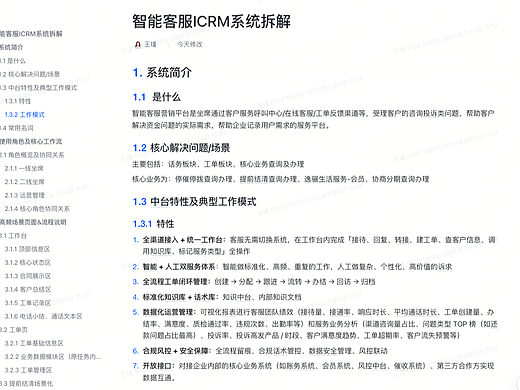
智能客服ICRM系统拆解
智能客服ICRM系统拆解
4
用户头像
阿堇na
AI智能体在客服场景的应用
AI智能体在客服场景的应用
33
用户头像
AI_dev
金融CRM系统AI智能客服
金融CRM系统AI智能客服
5
用户头像
summerdaiyi
智慧酒店智能客服服务小程序
智慧酒店智能客服服务小程序
32
用户头像
热度五分钟
智能客服系统官网
智能客服系统官网
1
用户头像
设计师铭泽
诺言IM智能客服User Interface
诺言IM智能客服User Interface
25
用户头像
圆大吉
博世智能锁各24小时售后全国客服受理中心
博世智能锁各24小时售后全国客服受理中心
30
用户头像
vdhfgf
智能客服
智能客服
44
用户头像
zzq119207
MOLI 智能客服 UI
MOLI 智能客服 UI
303
用户头像
ChangeZhao
智能客服机器人-改版设计总结
智能客服机器人-改版设计总结
21
用户头像
招牌丸子
百度数字人智能客服助力应用新场景设计
百度数字人智能客服助力应用新场景设计
9
用户头像
1小李
智能客服案例复盘
智能客服案例复盘
7
用户头像
AB_Design
【视频教程】第20节:智能客服品牌图标
【视频教程】第20节:智能客服品牌图标
8
用户头像
EthankDesign
站酷推荐设计师
B端设计-智能客服可视化流程
B端设计-智能客服可视化流程
24
用户头像
阿米奥
智能客服小程序宣传视频
智能客服小程序宣传视频
51
用户头像
啥都会一点的Joe
智能3d虚拟客服提高品牌形象-深圳华锐视点
智能3d虚拟客服提高品牌形象-深圳华锐视点
55
用户头像
深圳华锐视点
【一知智能】智能AI语音客服品牌宣传广告片MG动画
【一知智能】智能AI语音客服品牌宣传广告片MG动画
10
用户头像
无量视觉
站酷推荐团队
金融壹账通智能客服
金融壹账通智能客服
4
用户头像
依然爱妮
语言
资质
举报中心
关于我们
侵权申诉企业服务帮助中心
闽ICP备2026002457号-1Copyright © 2006-2026 ZCOOL站酷