Explore
AI Agent
AI Learning
Find Jobs
Find Designers
Find Assets
Log inSign up
1.3.70
AllAssetsRetouchingPictureCollectionsDesigners版权图库
课程
以图搜图
tianjianing
互联网工匠精神
Collect
zyzxa
砂粒原型交互设计项目
Collect
堂棠唐
可物库-美妆类分享评价网站
Collect
亦深亦浅
一个好的微信运营胜过100个销售
Collect
ZqinM秦
用户研究浅析——拒绝‘我认为’的设计
Collect
Pamarus
壹心理产品分析
Collect
惊泓_yiong
黄浦区科协营销项目
Collect
黄小豆豆
图界app产品说明pdf
Collect
Z08867437
ppt
Collect
清茗谷雨
交互设计:大学生创新成果管理APP
Collect
无毒鱼
UI作品集
Collect
贪吃的仔仔
2019-2020作品集
Collect
张同学睡不醒
“守 卫”成 长——儿童安全、交友引导产品
Collect
謃邩枫繇
月球社
Collect
tianjianing
互联网工匠精神
Collect
Keira0106
交互作品集
Collect
Sunny1347
发布会展示PPT
Collect
粘人金
砂粒——社区类app
Collect
水音修罗
搭建用户画像架构
Collect
Chris眭仔
「知群X产品设计」链学文档-师生在线协作文档
Collect
繁UE设计
UED关于设计的那点事
Collect
L宇涵
海豚睡眠APP
Collect
堂棠唐
关于果壳网使用流程性问题的可用性测试
Collect
Chris眭仔
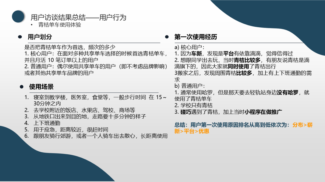
「知群X滴滴 中国产品设计大赛」青桔单车成长体系设计
Collect
vivibom
AO·游记
Collect
Z36450377
青桔单车用户成长体系设计
Collect
Dustyee
用研需求报告
Collect
謃邩枫繇
个人作品集展示
Collect
不会画画地设计狮
智联招聘用户体验设计分析与优化探索
Collect
语言
资质
举报中心
关于我们
侵权申诉企业服务帮助中心
京ICP备11017824号-4京ICP证130164号
Copyright © 2006-2025 ZCOOL站酷