Explore
AI Agent
AI Learning
Find Jobs
Find Designers
Find Assets
Log in
Sign up
1.3.66
All
Assets
Retouching
Picture
Collections
Designers
版权图库
课程
以图搜图
爱吃煎饼的玄漓
「UI设计师的葵花宝典」·UI温暖用户的100方式经验包
Collect
钡呗
2020UI
Collect
谷阳MrG
暖心金服-品牌LOGO设计
Collect
Bilibili刘小欣
作品4
Collect
Oeng
UI中国APP设计
Collect
mingyue_zheng
交互设计第六讲:用户研究
Collect
杰克豆芽
2分钟学会AIGC助力UI弹窗设计
Collect
木然公子
UI设计基础-界面设计、交互设计、安卓MD设计规范
Collect
别让
美食app
Collect
杰克豆芽
AIGC助力UI徽章/勋章系统设计|流程超详解析!!
Collect
黑兔打不过白兔
APP界面设计《UIGOU》
Collect
貝吉塔
社区学习探讨类产品《FindMe(找我查)》思路与制作
Collect
DXC设计体验中心
只需三步!快速提取视觉创意思路
Collect
果果泡泡
UI面试如何介绍落地项目?
Collect
W汪大米
誉照新能源APP 扫码预约充电
Collect
三分设
UI/UX 案例研究:通过战略设计提升用户体验和可信度
Collect
橙子丶先生
设计师の基本修养
Collect
GIF
BearCai
B端|金属行业ERP进销存后台管理系统
Collect
木先生iPPT
【盗木筆記-第壹集】如何做好PPT演示
Collect
乐范BEDC
2018-2019设计精选
Collect
三分设
在诱导技术的时代,如何构建有意识的用户体验
Collect
Losto
2021-2023 年度工作总结
Collect
藤子啊
2019-2021作品整理
Collect
杰克sean
巧用AI工具,1小时快速定制IP形象!
Collect
mingyue_zheng
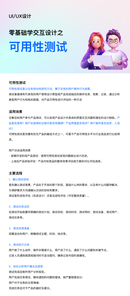
交互设计第八讲:可用性测试
Collect
XOX啊俊
设什么计
Collect