Explore
AI Agent
AI Learning
Find Jobs
Find Designers
Find Assets
Log in
Sign up
1.3.70
All
Assets
Retouching
Picture
Collections
Designers
版权图库
课程
以图搜图
艺术的缺陷
深高速演讲宣传海报
Collect
金豆文化艺术馆
“荣归故里·成就未来”政策解读半年总结系列政务海报
Collect
金豆文化艺术馆
“荣归故里·成就未来”政策解读半年总结系列政务海报
Collect
Ruby7777777
2017年上半年部分活动海报物料
Collect
No127
“等你归来”春运海报
Collect
天空旅行
房产
Collect
Z553695210
长三角铁路旅游一体化
Collect
小小张88
海报一周年
Collect
小鱼总牛马
广深港高铁
Collect
林小豆的素材库
#wow 这十年,中国由交通大国阔步迈向交通强国!
Collect
涂鸦小七
2016年H5专题页面设计
Collect
Hgua
画册
Collect
吉里
钢铁丝路上的中国力量|手绘海报图表
Collect
苏细细
地产海报
Collect
金豆文化艺术馆
“荣归故里·成就未来”政策解读半年总结系列政务海报
Collect
K_Y1
长图 | 上海建科
Collect
叶一_
长三角铁路文创品牌LOGO方案
Collect
纯净水不纯
十四五
Collect
GIF
老宋在此
2022,就这样吧!
Collect
地心引力Gary
厉害了我的国
Collect
温泉
一本书的排版设计
Collect
京双的设计
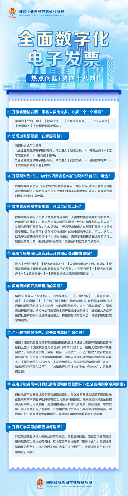
吉林税务·直播(可视答疑)问题归纳长图
Collect
老宋在此
这五年“帧”精彩
Collect
沙僧SEA
策划书封面
Collect
京双的设计
吉林税务·直播(可视答疑)问题归纳长图
Collect
sunny_landy
铁科研金属于化学研究所宣传册
Collect
壹元文化
2022成都重点项目0222
Collect
酷Mandy
画册
Collect
袁超牛
地产相关作品
Collect