Explore
AI Agent
AI Learning
Find Jobs
Find Designers
Find Assets
Log in
Sign up
1.3.66
All
Assets
Retouching
Picture
Collections
Designers
版权图库
课程
以图搜图
医疗美容设计装修
中医城设计 中医城装修 中医药商城设计装修装饰公司
Collect
小飞fff
妙趣横生-青桔单车成长体系-中国产品设计大赛
Collect
双木夕啊
《财务思维课》思维导图
Collect
无需昵称
项目开发流程
Collect
我的政啊
百度测试题 | 物料分析、视觉设计
Collect
思维导图模板
压力与压强思维导图--迅捷画图
Collect
Unimaginable
加湿器详情页练习-需求分析
Collect
Eve咕咕鸟
2019年金犊奖金犊奖
Collect
Z454262539
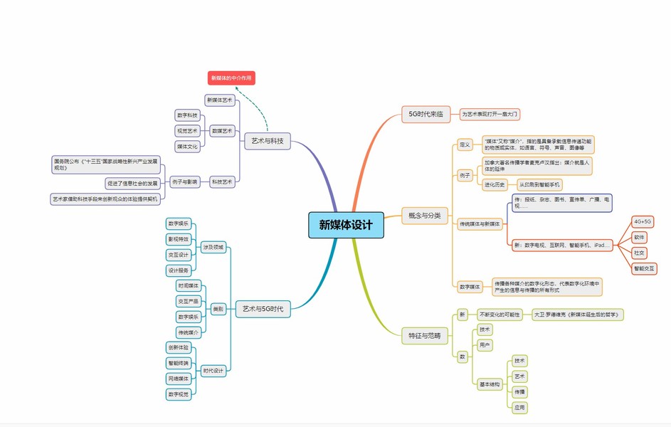
李进 新媒体1班 12003336
Collect
双木夕啊
《产品思维课》思维导图
Collect
思维导图模板
高中物理热与热机--迅捷画图
Collect
B_Caren
“十分之七”产后抑郁品牌设计
Collect
双木夕啊
《财务思维课》思维导图
Collect
whitedoor
新冠之下 | Under The COVID
Collect
格瑞斯曼
设计作品集
Collect
双木夕啊
《财务思维课》思维导图
Collect
星峰设计
面向抑郁症人群的智能蓝牙音响设计
Collect
KOKO豆
毕业设计《OASIS》
Collect
Z16229545
我的作品集
Collect
晴雨OVO
个人作品集
Collect
思维导图模板
植树节来源及简介--迅捷画图
Collect
识微
思维导图作业
Collect
汤圆姑娘er
【知群x青桔-产品设计大赛】来青桔社区,分享骑行故事
Collect
新媒体3班曹泽安
曹泽安 12003257 新媒体3班
Collect
ccqd83
Qmail-Box
Collect
思维导图模板
植树节来源及简介--迅捷画图
Collect
思维导图模板
笔记与学习思维导图--迅捷画图
Collect
罗胜东202043513
罗胜东 信息可视化设计
Collect
Suryaaa
干货分享-功能设计提升效率如何实现?
Collect