Explore
AI Agent
AI Learning
Find Jobs
Find Designers
Find Assets
Log in
Sign up
1.3.66
All
Assets
Retouching
Picture
Collections
Designers
版权图库
课程
以图搜图
医疗美容设计装修
中医城设计 中医城装修 中医药商城设计装修装饰公司
Collect
医院设计装修公司
健康城设计 健康城装修 医疗产业园设计装修公司
Collect
医疗美容设计装修
中医城设计 中医城装修 中医药商城设计装修装饰公司
Collect
医疗美容设计装修
中医城设计 中医城装修 中医药商城设计装修装饰公司
Collect
医院设计装修公司
健康城设计 健康城装修 医疗产业园设计装修公司
Collect
Z00548914
新媒体5班赵凯雯11903063
Collect
七琴
18级新媒体2班 祖钟琴 11803803
Collect
双份食
后台 数据存储管理平台
Collect
vincons
产品经理作品集
Collect
会唱歌的蜗牛
2019年度作品整理
Collect
秦卿
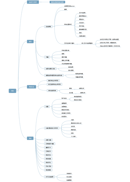
新媒体思维导图
Collect
故事熊
在校时期作品集 2017-2019(一)
Collect
liaoyan1215
数字媒体艺术2廖妍
Collect
有事微信
18-3 武佳琦 11803108
Collect
yvonny
吉林艺术学院 数字交互 618441255* 杨樱
Collect
氧气lzy
刘蕊新媒体5班12003757
Collect
WChenYu
201913040916 王辰雨 思维导图
Collect
hjvjhtydtyk1
李臻 12003621 新媒体三班
Collect
Yaoballa
18级新媒体动画2班 11803285 李瑞瑶
Collect
枫语流沐
E兼职核心功能优化原形图
Collect
ccqd83
Qmail-Box
Collect
Sillyti
随心之作--艺术节主题网站
Collect
wkwkwky
微商竞品分析-信息架构 by wky
Collect
默北mo
2019作品
Collect
旭普通
18级新媒体4班 王永杰11803327
Collect
cocat66
WEB Design
Collect
樱花杨柳
智能家居APP
Collect
小星星zxc
201913040809 周星辰 19409班
Collect