Explore
AI Agent
AI Learning
Find Jobs
Find Designers
Find Assets
Log inSign up
1.3.70
AllAssetsRetouchingPictureCollectionsDesigners版权图库
课程
以图搜图
万呐万呐
vi手册
Collect
钟炳垠
主要的是ai
Collect
邵庆功GONG
蔓芬琪服装VI设计
Collect
HAOHAOOOO
「HAOHAO」红色浆果甜品店VI视觉设计手册
Collect
三心囡
酒饮类LOGO设计
Collect
妙蛙呱
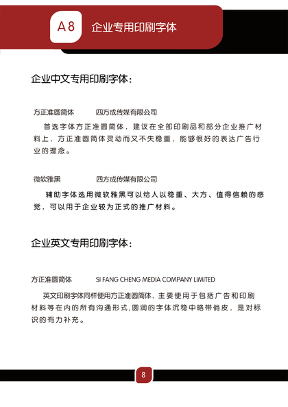
四方成传媒VI手册
Collect
萧蔚蔚蔚蔚
图玛深维VI手册
Collect
不一样的寸寸
随性咖啡vi手册
Collect
岁月星竹
四方成传媒VI设计
Collect
小楼昨夜又东枫
杂粮宋VI
Collect
邵庆功GONG
蔓芬琪服装VI设计
Collect
ukkkiu
某食品企业VI手册
Collect
iRaymondMa
臻叶精品酒店VI设计(节选)
Collect
LHQNTMDWBD
VI脚丫子鞋店 A部分
Collect
胖子超
大连交通视觉Vi系统
Collect
Max大师兄
华艺vi设计
Collect
陈岁宴
自创品牌泡沫奶茶VI手册设计
Collect
长街的邮差
品牌视觉规范手册/VIS
Collect
Leileibao
我的时尚女友VI手册
Collect
毛血旺里没有旺
品牌VI
Collect
Ti_key
机械工程学院
Collect
漆小丫
企业视觉识别系统
Collect
cara13
vi设计
Collect
lscyty
vi系统
Collect
Ti_key
机械工程学院
Collect
小花花花08
企业VI手册
Collect
白A迪
小食候餐饮视觉设计
Collect
毛血旺里没有旺
品牌VI
Collect
语言
资质
举报中心
关于我们
侵权申诉企业服务帮助中心
京ICP备11017824号-4京ICP证130164号
Copyright © 2006-2025 ZCOOL站酷