Explore
AI Agent
AI Learning
Find Jobs
Find Designers
Find Assets
Log inSign up
1.3.70
AllAssetsRetouchingPictureCollectionsDesigners版权图库
课程
以图搜图
树莓小果
VI手册
Collect
JAYSONWANGdesign
因诗美VIS系统
Collect
天真有邪啊
品牌VI
Collect
形式
VI视觉识别系统
Collect
盛创传媒
盛骑 企业形象识别系统
Collect
李漆莉
VIS
Collect
motivation花花
vi手册三石传媒
Collect
芳芳9407
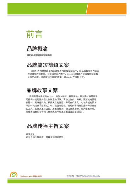
寿司视觉形象设计/标志设计
Collect
SSM丶Months776
色味俱佳VIS形象识别手册
Collect
设计师睡前毒物
圆维VI手册
Collect
嘉彬
Lucky
Collect
造山
造山X青岛啤酒-苏碧力
Collect
屈青青
华企峰会预告单页250克哑粉正背亮膜
Collect
小呆蜀
渔大人
Collect
零零乐
【品牌VI设计】案例|键鼠品牌VI|新浪漫品牌|零零乐
Collect
北纬72度
VI手册基础部分
Collect
蕉人制造
Tec-Do 品牌升级优化概念版
Collect
LunaticDevil
佳奢茗居品牌视觉设计
Collect
星秀工坊品牌策划
本草茶品牌策划与设计🍵⭕️🌀
Collect
秋木零
津婆婆脆皮炸鸡招商手册
Collect
Mr万物
上品车仕VI手册
Collect
尖荷赵老师
灸益生健康调理馆(香港)品牌全案创建
Collect
不想练腿的秋秋
花间--品牌VI手册
Collect
山背后
谷香园鸡蛋标志设计方案
Collect
经度分
芳姐粽 VI视觉识别系统
Collect
远方you
三禾空间I室内设计VI视觉识别系统
Collect
语言
资质
举报中心
关于我们
侵权申诉企业服务帮助中心
京ICP备11017824号-4京ICP证130164号
Copyright © 2006-2025 ZCOOL站酷