CAR助手
赛车仪表板和移动应用程序的案例研究
UI学习君 陪你学习的第 14 篇分享

关于
当品牌第一次来找我时; 我很确定这将是一个简单的比赛监控应用程序,但没有他们对思考过程有所启发,结果证明这是我遇到的一个具有挑战性的事情。他们非常肯定他们的想法。
简要
主要思想是“我们需要避免赛道内外的事故”。需要针对两个平台进行设计; 首先是赛车的仪表板,另一个是手机的仪表板。

记录汽车的统计数据以了解车辆的状况
记录驾驶员的统计数据,因此可以避免事故并启动某些行动.-记住WORLD CUP。
在比赛中,跟踪车辆并了解车队的位置和状态
挑战
像其他项目一样,我们的主要挑战是了解这个过程,因为我们从未对赛车做过任何事情。
他的公司首席技术官在学习和理解我们即将迎合的领域方面确实帮助了我们很多。我们花了将近4天的时间与CTO,2天的比赛和他们各自的经理。

用户研究
在用户研究中,我们针对的是两种类型的人,一种是赛车手,一种是紧张的人,看到赛车手; 这两个实际上完成了我们的整个目标受众
(其中2个在下面)

Akshay Verma - 37
团队经理
现年37岁的Akshay是一位现在管理着印度最大赛车队之一的车手。
Swati Nawani,他的妻子。Akshay用手机开始他的一天。他非常精通应用程序和新的交互; 这对我们来说有点令人惊讶。他喜欢和他心爱的人一起出去吃饭和外出。
对于驾驶员而言,了解其他驾驶员的位置以避免任何碰撞非常重要。

Rewati拉曼 - 23
汽车赛车手
Rewati是23岁,2年前开始他的赛车运动员。现在他由阿克沙自己管理。等待是一个逍遥时光。
他是电子和电信专业的毕业生,对最新技术非常了解。
如果我的比赛团队了解我的健康状况真的会很好; 我开车的时间。
用户之旅
通过用户研究,我们得出了用户可能购物的一定数量的流量。

其中一个流量
网站地图
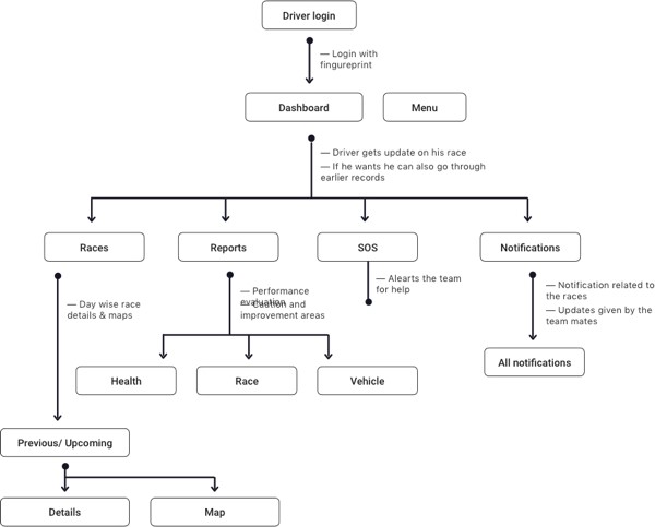
根据结果,我们创建了一个粗略的站点地图,以指出所有的交互,入口点和功能。

汽车仪表板的站点地图

移动网站地图
颜色
根据我们的目标受众和品牌标识,我们定义了一些颜色; 这将与乐队合作并满足其所有要求。

字体
字体是选择的关键之一,因为我们服务的是一个非常抽象的行业,它本身是如此大胆以至于它不寻求任何解释。

屏幕
最难的部分不仅是了解这个复杂的模型,还在Car Dashboard和Mobile App中实现它。

结果
项目经理面带微笑是最大的回报。

“你在那里击中了钉子!无法强调这是至关重要的!很多时候人们认为花哨意味着好看,但事实恰恰相反!它应该是功能第一!”
来源 https://medium.com/@iamdokania/car-assistant-54b94ae99f61
作者 Vaibhav Dokania
微信公众号:UI学习君




































