(图文+视频)C4D野教程:粒子三件套制作跳舞小人粒子烟雾效果
内含粒子三件套
首先介绍一下粒子的插件三件套:
1、X-Particles粒子插件
俗称XP粒子,C4D粒子必学的一个插件,我这里使用的是2.1版本,之前也分享过一些基础的使用方法
2、TurbulenceFD流体插件
俗称TFD插件,是一款专门用于模拟烟雾火焰类的插件,(注意:它不能模拟液体,液体类的插件要用Realflow),我这里使用的版本是1.0版本:
3、Krakatoa粒子渲染器
俗称KK渲染器,是一款专门用于渲染粒子且只能渲染粒子的三方渲染器插件,(我测试过XP粒子的拖尾也无法渲染,只能渲染粒子)它可以渲染C4D自带的粒子、TP粒子、XP粒子以及TFD。
它的特点就是快,特别适合渲染粒子量巨大的特效,也是想要学习粒子就必学的一款渲染器,我这里使用的版本是2.6.3版本:
以上三款软件的大致配合的流程是这样的:
首先我们通过TFD模拟出流体的形态,然后再用该形态来驱动C4D默认粒子或者XP例子的形态(相当于是一个力场),最后再使用KK渲染器来进行渲染。
当然,三款插件的功能是很多的,今天只能通过案例分享它们的很少部分功能,同时通过案例来实际了解三款插件的配合流程。
来吧,今天我们就用C4D粒子插件三件套制作一个跳舞小人的粒子烟雾效果动画吧!
PS:今天使用到的插件经测试C4D R18版本均可正常使用,文末也会把插件分享给大家,如果大家安装以后无法正常使用还请度娘解决方案或者找寻能够与自己C4D版本匹配的插件版本。
正式开始之前还是简单演示一下三件套的配合流程吧,首先打开C4D,在插件里我们可以找到TFD:
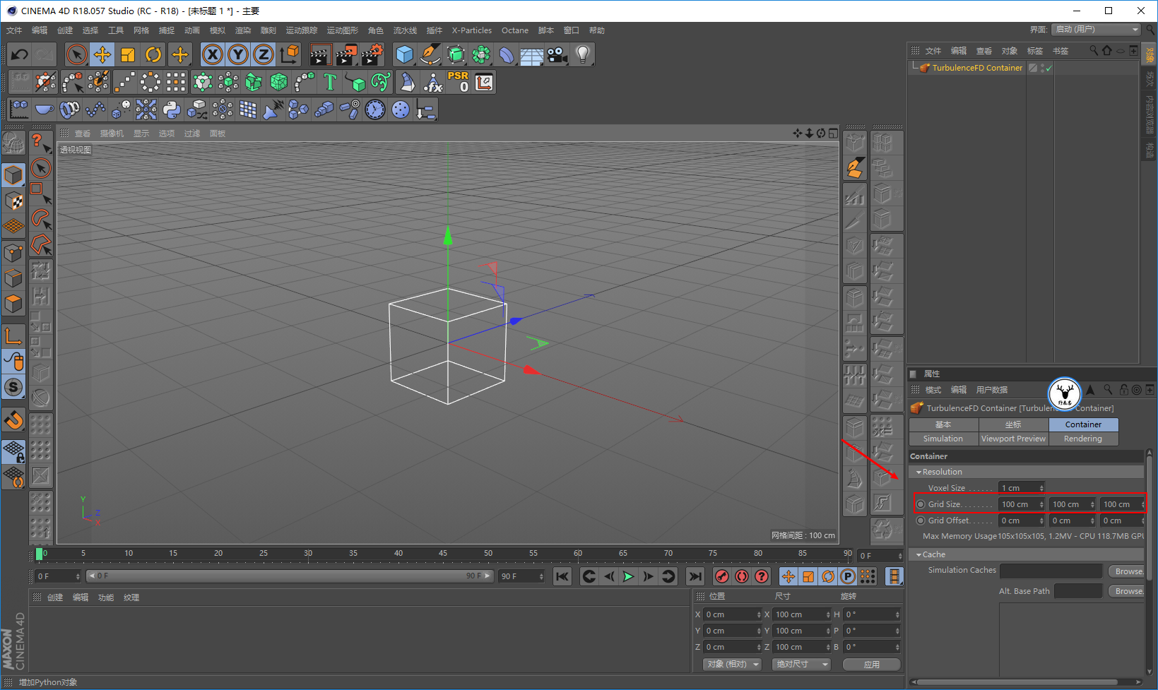
点击以后视窗里会出现TFD容器(如果点击以后提示你有更新请点击否),这个方框代表着TFD流体模拟的范围:
如图所示我新建一个球体,放在方框中,然后鼠标右键给球体添加一个TFD发射器标签:
同时在标签里有一个Temperature Value的选项,代表着温度。这里一定要给一定的数值,否则模拟是没有效果的:
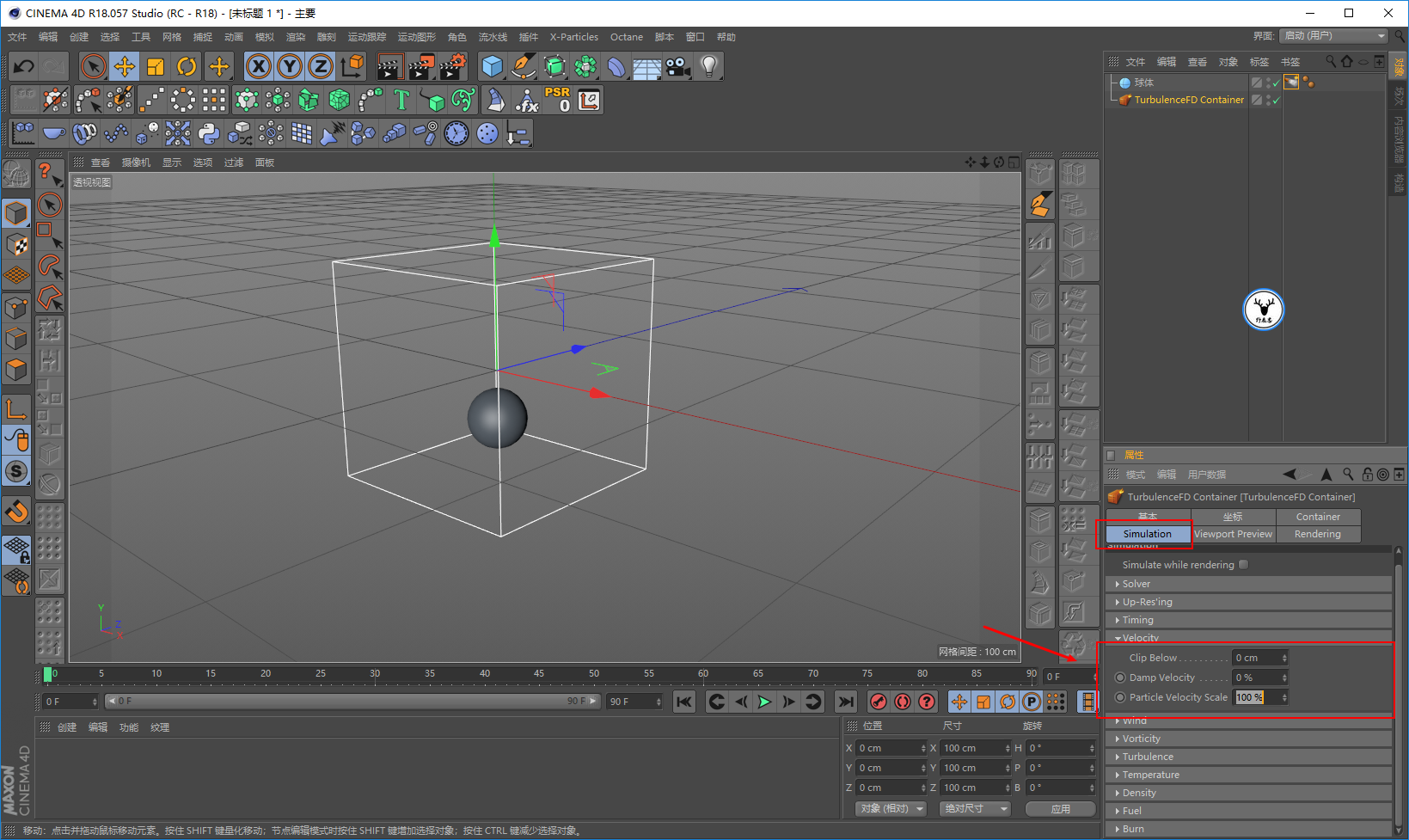
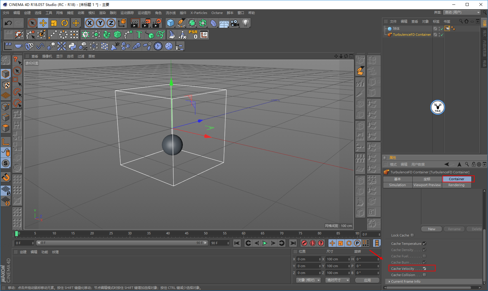
由于我们后面需要用流体的形态来驱动粒子,所以TFD容器里,我们一定要勾选缓存速度:
在Simulation(模拟)面板里,有一栏Velocity(速度)的选项,这里有三项参数:
1、Clip Below数值代表着当流体的速度低于该数值则对粒子不产生影响。
2、Damp Velocity代表速度的阻力。
3、Particle Velocity Scale代表着流体对粒子的影响程度。
如图所示,我将Clip Below的数值设置为0,Particle Velocity Scale的数值设置为100,代表着没有速度以及阻力的限制,流体对粒子的影响是百分之百:
当初步设置完毕以后,我们就可以点击模拟窗口的Start开始模拟,这里视窗里就可以看见模拟的效果了。
至于是否需要把所有帧都模拟这个根据自己的需求来,需要注意的是一定要选择一个空间比较大的硬盘来作为缓存位置:
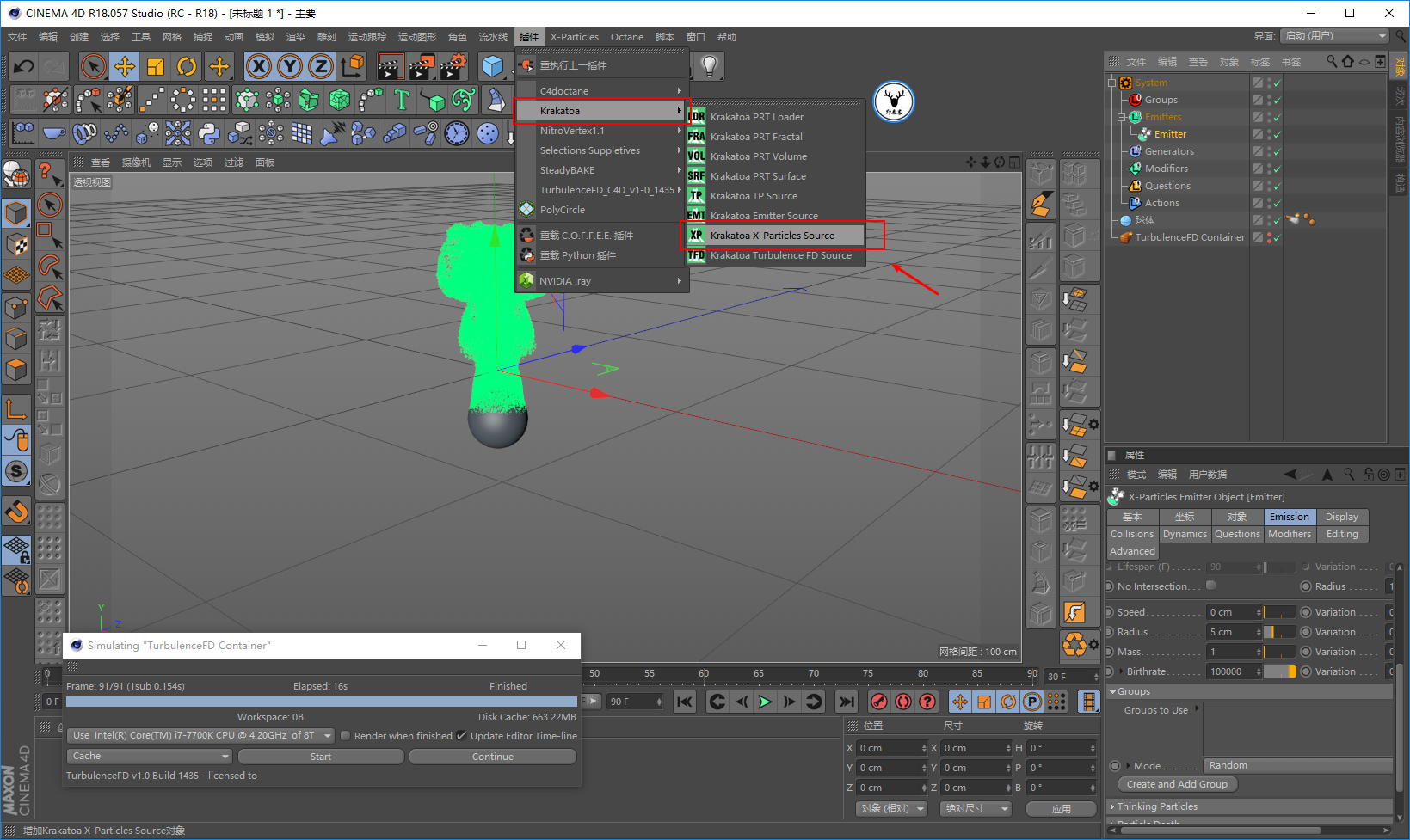
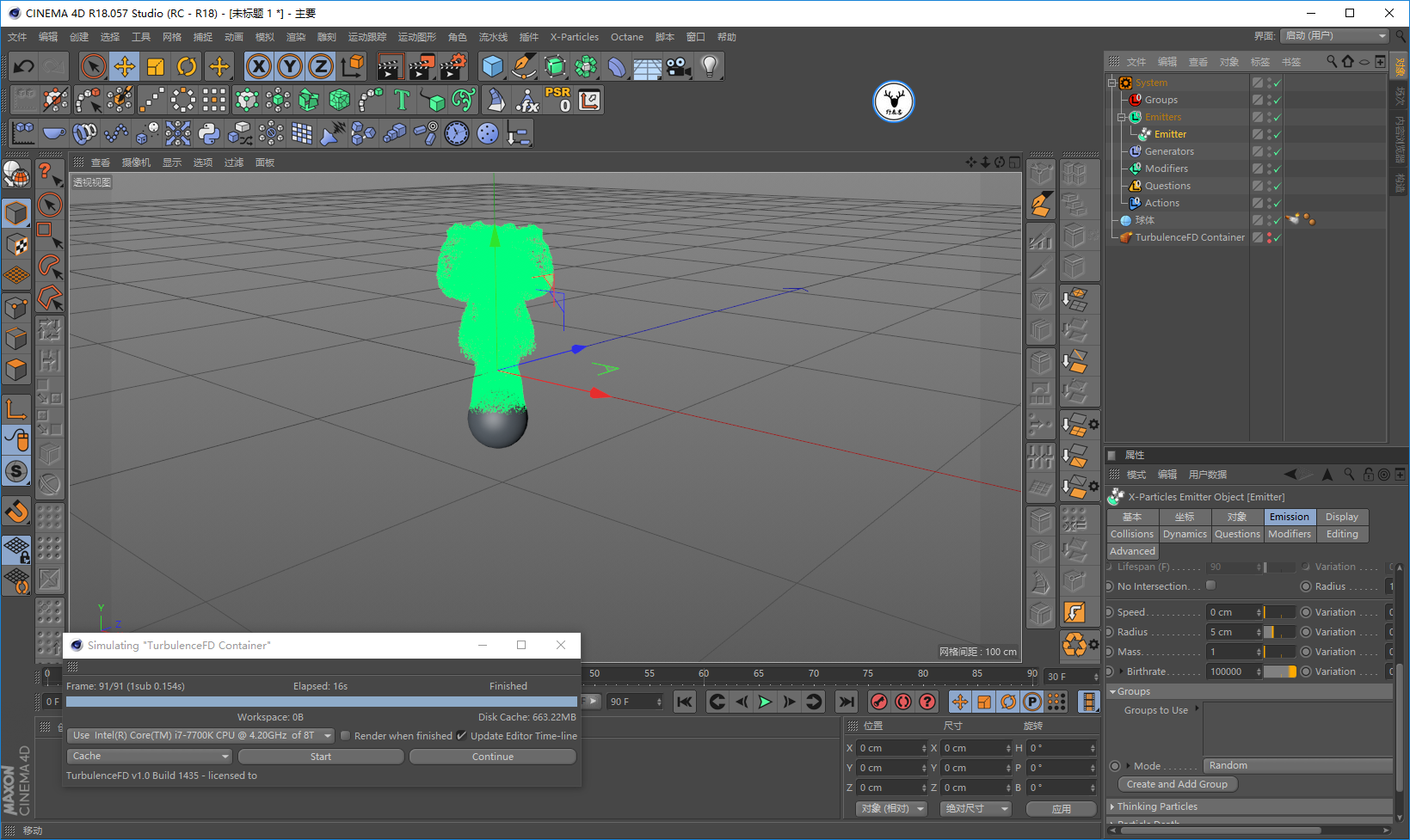
当模拟完毕以后,我们就可以新建一个XP粒子发射器,发射模式为对象,以球体为对象进行发射:
粒子发射的速度我改为0,然后发射的数量多一点:
点击播放键以后,我们就能清楚的看到,粒子的形态被流体驱动了:
假设目前这个粒子形态就是我们需要的,要进行渲染了,那我们就可以在选中发射器的前提下,选择插件-Krakatoa。
由于我们使用的是XP粒子,所以需要选择Krakatoa X-Particles Source:
同时记住场景中要新建一个灯光,否则粒子是看不到的。当然也有不用灯光的方式,后面我们会提到:
再把渲染器切换为KK渲染器,就可以渲染粒子了:
以上就是三件套配合的一个标准流程了,熟练以后其实是很快的。
接下来开始今天的案例吧,如图所示我这里在网上找到了一个已经洪培为点级别的跳舞小人的动画,并且带了一个简单的摄像机动画。
当然这里你用其他的模型或者动画也是可以的:
首先新建TFD发射器,调整容器的大小范围以及位置,保证模型运动的时候都在容器以内:
给人物模型添加TFD发射器标签,温度给一定的数值,再点击模拟窗口就可以看到模拟的效果了:
当然这个效果并不理想,需要进一步调整,可以勾选碰撞,让流体沿着法线的方向有一定的力:
然后选择TFD容器,勾选缓存速度:
在模拟面板里,速度选项将Clip Below的数值设置为0,Particle Velocity Scale的数值设置为100:
同时由于TFD这个插件本身无法通过C4D或者XP粒子的力场来控制形态。
并且在后面通过TFD流体驱动了以后的XP粒子,也无法通过XP自己的力场来控制粒子的形态(但可支持C4D自带的力场)。
所以我们通常会通过Wind(风)、Vorticity(涡流)、Turbulence(湍流)、Temperature(温度)下面的一些参数来控制流体的形态:
例如我这里让它在Z轴上有一定的风力:
涡流和湍流也可以给点数值:
温度里会有一个浮力,浮力的方向让它也是Z轴:
可以再新建一个立方体当作地面,同时添加TFD标签勾选碰撞,让流体和地面也会有一个交互:
感觉差不多就可以进行模拟缓存了,但是这个时候你会发现非常的慢和卡,这个根据大家的电脑配置来吧。
TFD容器里有一个Voxel Size,数值越小精度越高速度越慢,我尝试把数值从1改成1.5,暂时可以接受:
经过1个多小时的等待,终于缓存完毕了,可以看到缓存文件的体积是很大的,所以一定要选择空间大的硬盘哦:
接下来就是用流体驱动粒子了,新建XP粒子发射器,发射模式为对象,以人物模型为对象进行发射:
再把速度改为0,数量提高,我这里发射了400W颗粒子,至于粒子存活时间看着弄吧:
当然由于粒子的数量很多,所以这个时候播放起来会非常卡,因此我们通常会选择是用KK渲染器来对粒子做一次缓存。
缓存之后就不会卡了,然后再进行细节调整,最后渲染。
这里我们演示一下,选中XP粒子发射器,添加Krakatoa X-Particles Source:
新建一个灯光,将渲染器切换为KK渲染器,这里就可以进行渲染预览了:
可以调整粒子的密度,让形态看起来更加通透一点:
进行简单调试之后就可以进行缓存了,先将渲染输出更改为将粒子渲染到文件序列:
再在保存中选择一个保存的路径,路径中一定不能包含中文,至于格式这些不用选,默认即可:
又一次缓存花了1个多小时:
下面就是读取缓存了,把XP粒子以及Krakatoa X-Particles Source关掉,新建Krakatoa PRT Loader:
然后载入刚才缓存的prt文件,记得勾选序列:
载入之后,动画就可以直接拖动了,记得把渲染输出重新更改为视窗:
现在就可以进一步的进行调整了,例如添加一个KK粒子渐变标签:
由于之前我们的缓存是保存了速度通道的,所以这里可以基于粒子的速度来进行颜色的修改:
当然你还可以在渲染设置里勾选粒子叠加模式,这样粒子与粒子之间就会有一个颜色叠加。
再适当的修改一下粒子的密度,不过这样的话灯光就不起作用了:
把设置好了的Krakatoa PRT Loader复制出来一份,将Y轴的坐标改为-1,渲染的时候分开渲,可以用来当做倒影:
感觉差不多就可以渲染出序列图了,关于保存的格式我其实和苦七讨论过,我在网上看到的相关内容说明粒子最好是保存EXR格式,这样能够保留更多的色彩信息。
但是EXR格式体积很大,我也没有测试过和png格式差异有多大,并且由于导出的是mp4格式,再加上上传网络等,是否能够保留这些色彩信息还真是个问题。
所以这个大家就根据自己的想法来吧:
可以看到粒子的渲染速度是很快的,400W个粒子200多帧的动画不到20分钟,及时加上前面流体以及粒子的2个小时缓存时间,也算很快的了:
最后导进AE里合成调色最后看看成品吧:
大概是这样吧,还有很多知识点包括KK渲染景深或者运动模糊之类的以后有机会再继续分享吧,下面是今天的视频版:
由于缓存的文件很大,所以今天的源文件就没有把缓存文件上传,大家可以自己缓存之后再播放哦!
好啦,今天的分享就到这里,想要插件、源文件以及原视频的童鞋后台撩我获取吧!
更多内容欢迎关注公众号:
本文由“野鹿志”发布
转载前请联系马鹿野郎
私转必究







































