(图文+视频)C4D野教程:我又做了一个奇怪的立方体
XP粒子的入门案例运用
啊啊啊,连续写了两篇类似立方体的效果,我鹿被当做立方体专业户啦:
这个效果重点是内部类似网络一样的线条形态,这种效果用XP粒子插件是非常非常非常容易实现的,基本算是一个五毛钱特效。
并且不需要高版本,用之前我分享给大家的XP粒子2.1就可以搞定。
来吧,今天我们就用XP粒子再次制作另外一个奇怪的立方体吧!
首先打开C4D,由于我们会用到粒子,所以先把时间改长一点:
新建一个粒子发射器:
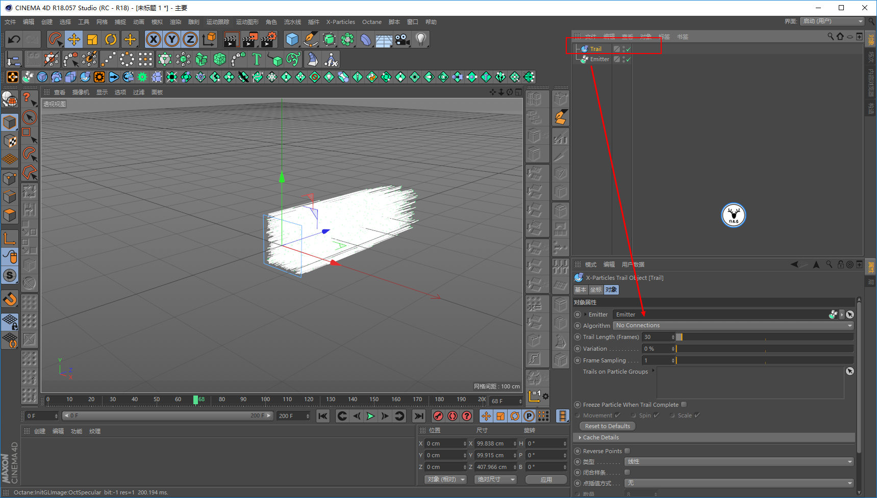
为了方便观察,可以先新建一个拖尾,把发射器拖进去:
新建一个方向场,把模式改为网络,这样网络形态的线条就出来了,是不是很轻松愉快:
这个时候我们再看着效果去修改一下发射器发射粒子的时长、存活时间、速度以及数量就可以了:
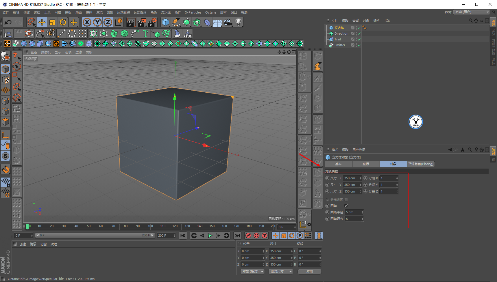
继续吧,新建一个立方体,尺寸适当的放大,然后勾选圆角,圆角的半径大家看着来就好:
为了方便观察,可以鼠标右键给立方体添加一个显示标签,把着色模式改为网线:
然后鼠标右键给立方体添加一个XP粒子的碰撞标签:
再将碰撞的类型改为内部,这样粒子就会与立方体的内部发生碰撞:
基本上这样,形态部分就都做好了,选中拖尾将其鼠标右键转为对象:
新建一个多边形,侧边改为8,勾选圆角。然后新建扫描对象,让多边形和样条作为其子集扫描出来。
这里不用圆环扫描的原因以前有提到,用圆环会比较卡:
如果你觉得线条拐角的地方是尖角不喜欢的话,把样条的类型改为B样条就好了:
差不多就这样了吧,后面就是上材质了,大家可以发挥自己的想象来弄哈。
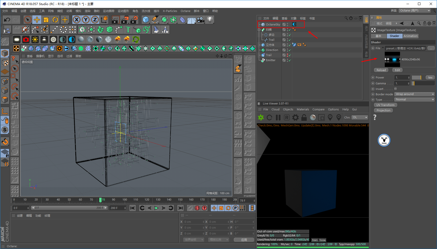
原图是用RS渲染的,由于我还没开始学,所以我还是用的OC渲染器,这里分享一下我自己的搞法吧。
打开OC,暂时贴一个HDR环境光吧,也只是为了方便看效果,后面其实会删掉用不上:
立方体的材质就是一个简单的透明材质,我给了一丢丢的粗糙,然后把反射取消掉,勾选了伪造阴影:
原图中间的线条我感觉是有些地方发光,有些地方没发光,并且发光的颜色有蓝色也有白色。
所以我先新建了一个反射材质球,把漫射通道取消掉,给了一丢丢的粗糙,然后将反射强度给到最大:
新建一个自发光材质球,强度大家看着效果来,通过一个混合节点来混合两种颜色的发光,并且用一个衰减节点来控制两个颜色的发光范围:
然后再新建一个混合材质球,混合前面的反射材质以及发光材质,并且通过一个噪波贴图来影响发光的范围:
其实到这里我觉得主体部分就差不多了,再搞个简单的场景出来吧,新建一个硕大的立方体:
新建一个反射材质球,同样是将反射强度给到最大,然后一丢丢的粗糙度,借助前面分享过的JSplacement贴图插件,在法线贴了一个贴图:
再新建一个自发光材质,强度同样大家看着来就好,记得把反射的勾去掉,主体部分就不会因为场景的照明而产生反射:
用混合材质球混合这两个材质:
再添加置换节点,贴上另外一张贴图,并且用一个衰减的节点来控制发光的范围:
当然你也可以和前面一样,通过一个混合节点来混合两种颜色的发光,我这里用的是Dirt节点来控制两种颜色的发光:
可以视情况再补几盏灯,强度低一点,目的是让立方体能有一点点的反射,我觉得会比较好看一点,同时又能对场景起到一定的照亮反射的作用:
至于设置渲染尺寸,摄像机固定视角这些就不用说了吧:
这种发光材质我还是觉得可以开启摄像机后期,给点光晕的感觉:
最后渲染出图,老三样看看效果吧:
无意中发现局部渲染出来也还不错:
今天的内容算是XP粒子入门的一个小应用吧,主要是材质部分需要大家慢慢调,下面是今天的视频版:
XP粒子是C4D最重要的一个粒子插件,对粒子感兴趣的童鞋一定要去学习哦。
好啦,今天的分享就到这里,想要粒子插件、贴图生成软件、源文件以及原视频的童鞋后台撩我获取吧!
更多内容欢迎关注公众号:
本文由“野鹿志”发布
转载前请联系马鹿野郎
私转必究



































