Cinema4D冷知识 3.0
继续填坑,开心的是慢慢收到很多朋友同学的支持。谢谢你~
关键词:缝合、桥接、对称、恢复坐标轴、平滑着色、打洞
难度:2颗星,适合新手萌新,大佬轻喷。
-
允许我先post几张近图哈



/
问题一:当我们建模使用缝合工具时,有没有试过明明选择了对的边,但怎么缝合也不对,达不到想要的效果。
方法一:在中间画多一条边再缝合即可。(注意一下有没按shift的区别,还有尽量在拐点特殊点下手)


/
问题二:建模时点线之间距离太近,想让它变得散开均匀点。
方法二:选择要调节的地方,使用熨烫工具。没有神马是熨烫解决不了,假如有就熨烫多几次。


/
问题三:在做对称内部挤压时,效果不是我们想要的。
方法三:看对称的属性那里,把建模-在轴心上限制点勾上,再挤压即可。


/
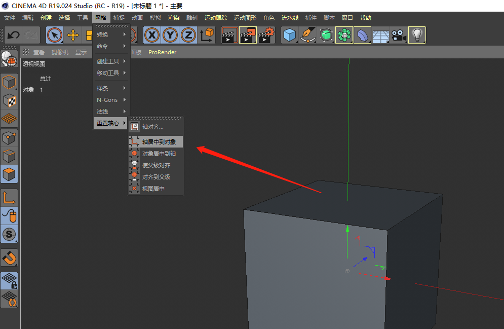
问题四:恢复对象的坐标轴,或者移动坐标轴到特殊的点、边、面位置
方法四:在菜单选项中的网格-重置轴心-轴距中到对象,可以快速达到效果。假如想把坐标轴移动到特殊位置,把启用捕捉-多边形捕捉打开,激活启用轴心,再移动坐标轴即可。


/
问题五:桥接、缝合和焊接的区别
方法五:桥接的的对象是线,从一头的线连接到另一头,使边与边连接成面;缝合使用方法是选中俩圈东西。然后按住shift从一头延伸到另一头。自动把线面补齐;焊接是把所选中的东西焊接成一个点,例如有俩个点的时候,既可以是焊接成中心点,也可以焊接成一个点上。

效果有点像封闭多边形孔洞


有些时候需要多切割一条线,具体情况具体分析

/
问题六:填充选择怎么使用
方法六:C4D有个很好用的选择工具可能被我们忽略了,就是填充选择。例如我们要选择选择这个卡通的脸部,可以先选择俩条脚部线、头发线,再按U-F即可使用填充选择轻易选择脸部了。


/
问题七:不知道有没有同学遇到这种情况,模型做好了,也加了细分,可不管怎么优化、移动布线,渲染时模型还是会有一点小皱面、不够光滑。
方法七:下次再遇到这种情况,可以试试全选所有面或者所有线,右击恢复平滑着色。因为常用,所以我把它拖拽到界面了。

/
问题八:常用的打洞方法
方法八:四点打洞法/八点打洞法,流氓打洞法。前面俩个属于常规操作,就是在一个拥有4个点或者8个点的面上,面模式选择面,内部挤压,移动点成近圆形,加挤压,最后通过细分画面成圆形。(有点类似在‘田’字中打洞)另外个方法是从maya的硬表面建模法中get到,一般做高精细模型的时候,到了最后再打洞,从一个点中去做倒角(倒角也可以做洞口),倒角的细分稍微给一点,然后内部挤压加挤压加点边沿的小倒角完成。(同样有洞口,也有光滑倒角,重点是只需要有一个点即可,不需要四点八点什么的)




如上图所示——流氓打洞法,有洞口有倒角。
/
问题九:不知道同学遇到这种情况不,就是在视图看不到物体对象,但在渲染窗口看到。
方法九:之前就试过,那时候我嫌弃视图中的效果器太多,各种线条影响视觉,就把他给隐藏了,结果做着做着发现物体对象不见了。后来检查,原来是把生成器给关了,在过滤的地方,点一下生成器就好。

/
问题十:删除、消除和溶解的区别
方法十:delete一条边,就会把这条边有关的面也一起删除了;消除一条边,是把这个边给隐藏,连同点也消除了,但面还在;溶解就是把条边隐藏了,但点还保留,面也保留。在建模时,溶解还保留物体结构拓补,可以通过连点的方式恢复线,但消除是把点也消失了。具体情况遇到了,再具体分析。

/
好啦,这次的分享完了,谢谢你的阅读,咱们下次见~
假如觉得文章有点帮助的话,就那啥一下呗(疯狂暗示)










































