遵循五个步骤高效制作一份PPT
王者荣耀PPT复盘

关注微信公众号:幻灯演示论获取更多PPT干货技巧。
从拿到一份初稿PPT到制作完成,需要经历怎样的步骤流程?
一套完整的步骤流程不仅可以大大加快你的制作速度,还可以提高你的制作水平。上周邵大的旁友圈里发布了一份跟手游有关的作业,这一次结合复盘来详细讲讲我的思路过程。
首先看下成品:

我的制作步骤分为:分析原稿、寻找灵感、准备素材、页面制作、细节优化五大步骤。

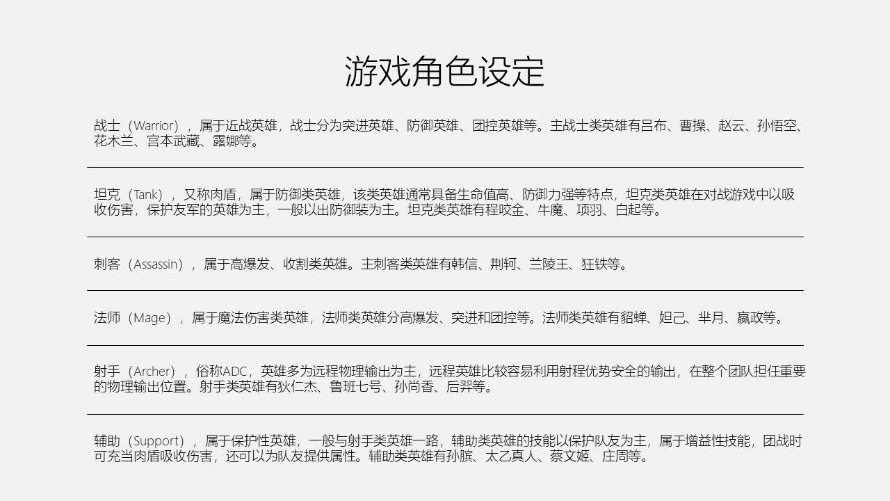
01
分析原稿
我得到的原稿是这样的:

首先了解PPT中的内容,这是关于王者荣耀手游的介绍,包括英雄的分类、版本的升级和活动等。
接着我对原稿进行层级梳理,让页面的逻辑关系更加清晰,这时也可以进行初步的排版,可以更方便制作后面的页面。

以上就是初步的制作。
02
寻找灵感
可能有一些PPT是我们从来没有尝试制作过的,无法确定风格和排版,这时我的第二个步骤就是寻找灵感和参考,在这里我只推荐两个国内出名的设计网站:花瓣网和站酷网。
结合PPT内容,在花瓣网上搜索王者荣耀或者游戏设计,可以得到非常多的案例,比如:



同样在站酷网上可以搜索到王者荣耀官方的设计文章或者其他设计师的作品:

思考一下除了一些设计网站还有什么地方可以进行参考呢?
当然不要忘了王者荣耀的官方网站。

官方网站里的设计案例可以直接借鉴到PPT中,我认为它的设计风格是最符合内容的。
03
准备素材
汲取了设计灵感之后,我们要为页面的制作做一些准备,比如图标、背景、游戏原画和PNG装饰元素。
在一些素材网比如觅元素、千图网上可以下载到很丰富的PNG素材:

游戏背景不一定要跟游戏有关,只要能烘托氛围的图片都可以用作背景,我在花瓣网找了许多张合适的图片:




还有一些人物原画以及商标:


素材的准备阶段并不是到这就结束了,在页面的制作过程中随时可能要更换素材,这一个步骤会伴随整个PPT完成。
04
页面制作
到了页面制作这个步骤,先不追求每一页都做到极致,而是制作完整的一页就可以了。王者荣耀的对战双方分别是红队和蓝队,故称红蓝对决,所以我选取的配色为红色和蓝色,字体我用了比较适合这类题材的造字工房方黑常规体。

先来看原稿封面

原稿封面中的王者荣耀可以用图标代替,且封面一定要吸引眼球、突出主题,我在花瓣上采集了一张颜色匹配、高大上的背景图片:

结合PPT内容可以做出这样一张封面:

这样的排版设计基本上算是合格了,后面的步骤再进行美化。
第二页的内容非常多,如果没有梳理好就会让页面很拥挤,原稿:

更换背景图片,同样也是非常符合配色的红蓝,它也可以作为其他内容页的背景:

首先要对文字进行提炼,选取比较关键的句子作为每一个类别的概括,搜索一些英雄类别属性的图标和英雄原画素材进行可视化设计,最后将六个类别进行简单的排版和区分,就可以得到以下的样子:

画面整体看起来会比较整齐而且区分度很高,也有一些例子展示。
第三页是单独介绍李白这个英雄,原稿:

既然是人物介绍,当然少不了他美如画的壁纸:


人物介绍页的名字要显眼,技能可以截取官网上的图标来代替,同样搭档也可以选择用英雄头像来展示,排版采用左右排版:

第四张原稿:

主要内容是游戏更新的五个介绍,逻辑关系为并列,给每一个内容介绍配上合适的图片,一般都可以在官网找到,得到这样一张内容页:

第五张描述的是三个游戏活动,逻辑同样也为并列关系:

这个地方我使用了样机的素材,在手机上搜索相关的活动页面然后截图作为这张内容页的配图,比起直接用图片我觉得用样机会更贴切:

最后一页是介绍合作伙伴,原稿:

我们不难找到这些logo,平均的分布在标题两侧,之前的一张背景图用在这一页非常合适,于是就有了下面这张PPT:

到这里我的第四个步骤就完成了,先不说做的有多精致,可是已经算得上是合格的作品了:

05
细节优化
从封面开始,再进行修改不足的地方:

·页面比较空洞,小字部分太普通
修改:

·增加了漂浮的渐变色块
·小字部分添加了灰白渐变填充,两端加入了斜杠装饰
第二页:

·字体颜色全是白色太单调
·分类的边框不够美观。
修改:

·标题增加了装饰元素
·字体颜色做了改变
·美化边框并且添加了黑色的蒙版。
第三页:

·配图没有问题可是左侧介绍过于普通,不够大气,要进行大改
修改:

·更换了人物素材和背景
·技能标志使用游戏界面的控制面板设计
·最佳搭档几个字用了强壮的手臂代替
·增加了漂浮元素
第四页:

·标题文字部分处理的不够合理
·图片比较偏平
修改:

·用色块突出2.0版本
·图片增加了透视看起来更立体。
第五页:

·第五页整体上不需要多大的改动,只需要添加一些漂浮元素就能丰富页面
修改:

最后一页可以增加渐变圆线,主要色调还是以红蓝为主:

整体步骤就完成了。
总结:
遵循每一个步骤:分析原稿、寻找灵感、准备素材、页面制作、细节优化,先完成全部页面,再对每一张进行美化,过程中如果遇到素材不合适或者有更好的选择时可以更换素材。最后再看一下制作前后对比:

希望我的制作思路能给你带来帮助。
关注微信公众号:幻灯演示论获取更多PPT干货技巧。
以上








































