免费商用字体中文字体分享
成都/平面设计师/7年前/96572浏览
版权
免费商用字体中文字体分享
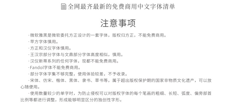
全网最齐最新的免费商用/无版权中文字体大分享
1863
Report
声明
2999
Share
in to comment
Add emoji
喜欢TA的作品吗?喜欢就快来夸夸TA吧!
You may like
Log in
99+Log in and synchronize recommended records
99+Log in and add to My Favorites
评论Log in and comment your thoughts
分享Share






































