产品研发流程规范
深圳/设计爱好者/6年前/2566浏览
版权
产品研发流程规范
产品设计之工作流程规范
在软件开发行业中,无论是具备一定规模的企业或是初创公司,在产品研发过程中建设一套规范的流程更有利于团队协作,提升工作效率,提高团队凝聚力。
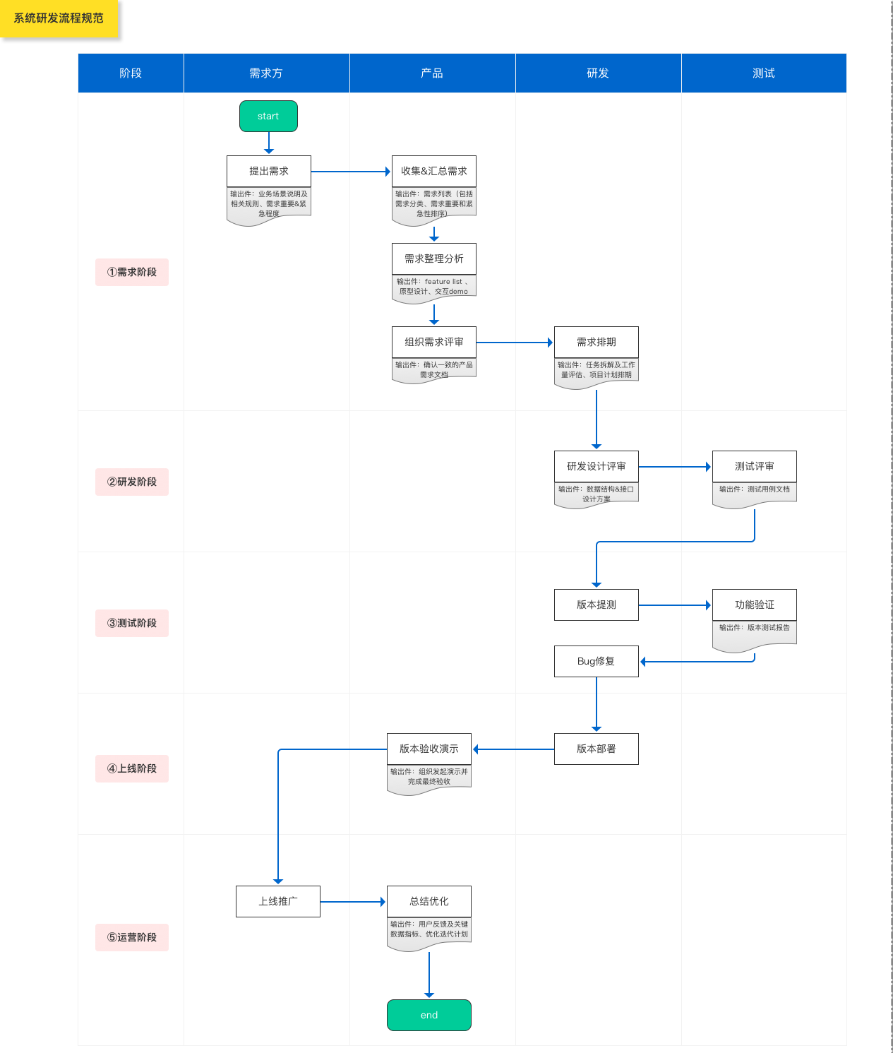
各个公司的业务不尽相同,但基础的研发流程却是大同小异,共分为五个阶段:需求阶段、研发阶段、测试阶段、上线阶段和运营阶段;每个环节都涉及时间排期,明确各团队角色的职责可有效把控项目时间,提高研发计划性,降低沟通成本,保证每个环节的输入输出结果,保证产品质量。流程规范和团队职责详见下图:


为更有效实现敏捷开发,在就职公司制定的双进程的版本迭代计划亲测有效,详见下图:

ps.可基于此流程基础上结合团队具体特色进行完善实施。
10
Report
声明
19
Share
in to comment
Add emoji
喜欢TA的作品吗?喜欢就快来夸夸TA吧!
You may like
Log in
10Log in and synchronize recommended records
19Log in and add to My Favorites
评论Log in and comment your thoughts
分享Share






































