(图文+视频)C4D野教程:那种奇怪的立方体是如何制作的?
又一个OC混合材质的运用
其实要做出这种很多方块的模型并不是很难,和我之前分享的抽象样条的思路其实是一致的:
主要也是OC渲染器混合材质的运用,我尝试了一下,做出来的效果材质方面没有原图那么细致,勉勉强强吧。
来吧,我们一起来看看那种奇怪的立方体是怎么弄出来的吧!
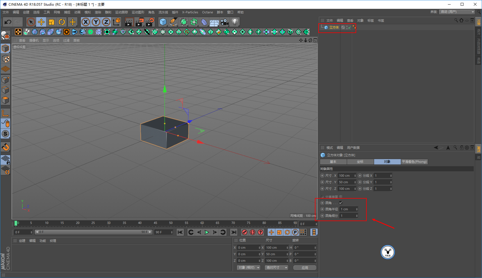
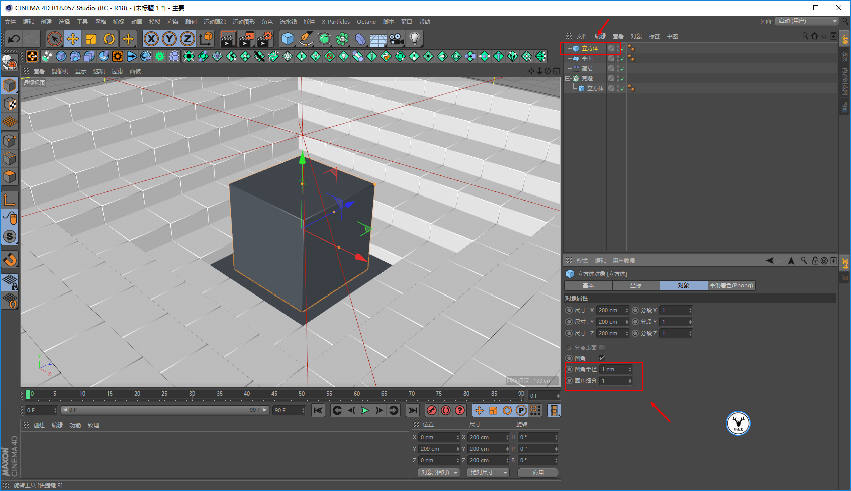
先做场景吧,新建一个立方体,尺寸适当的缩小一下,然后勾选圆角,半径1,分段数也是1:
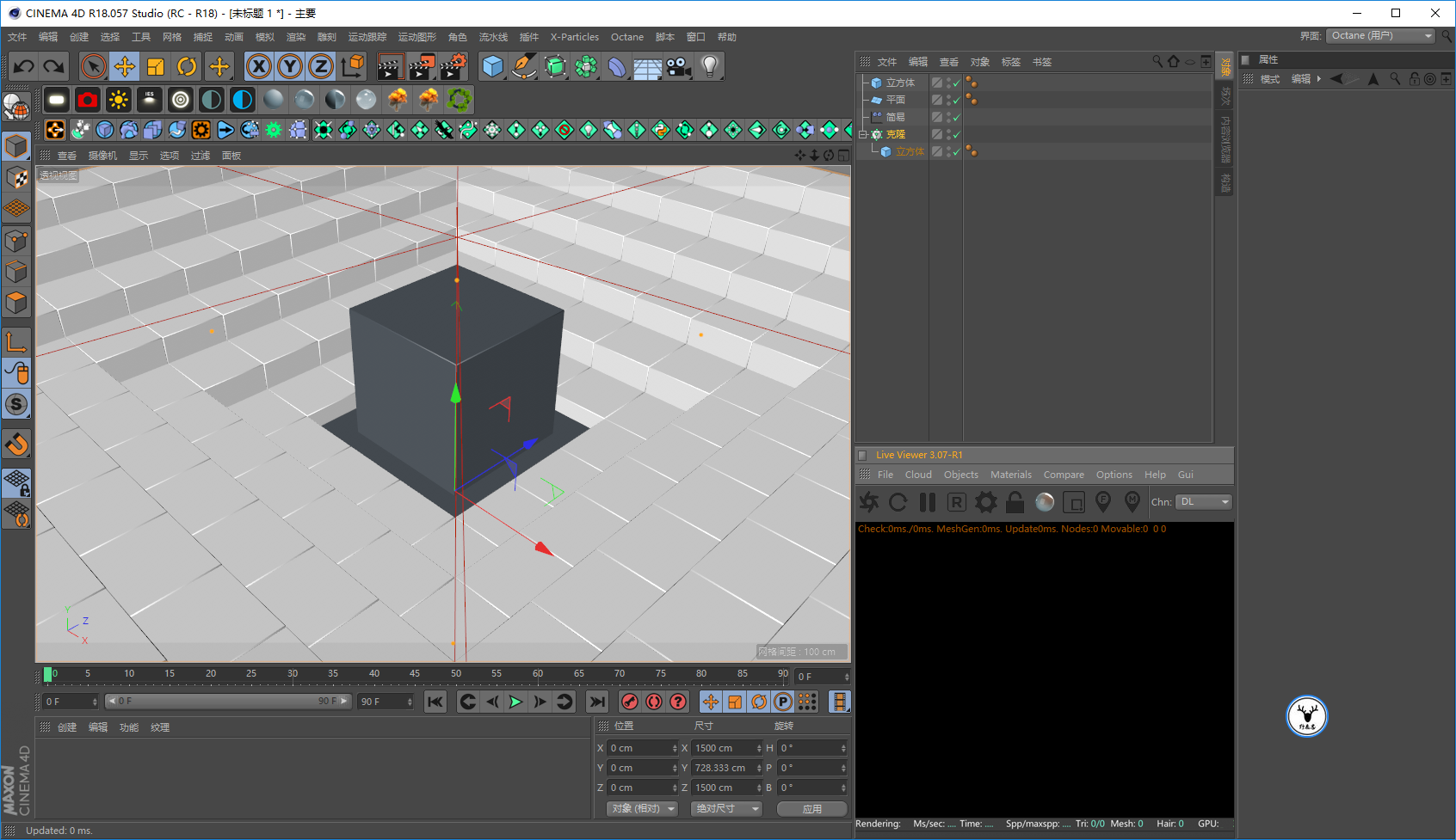
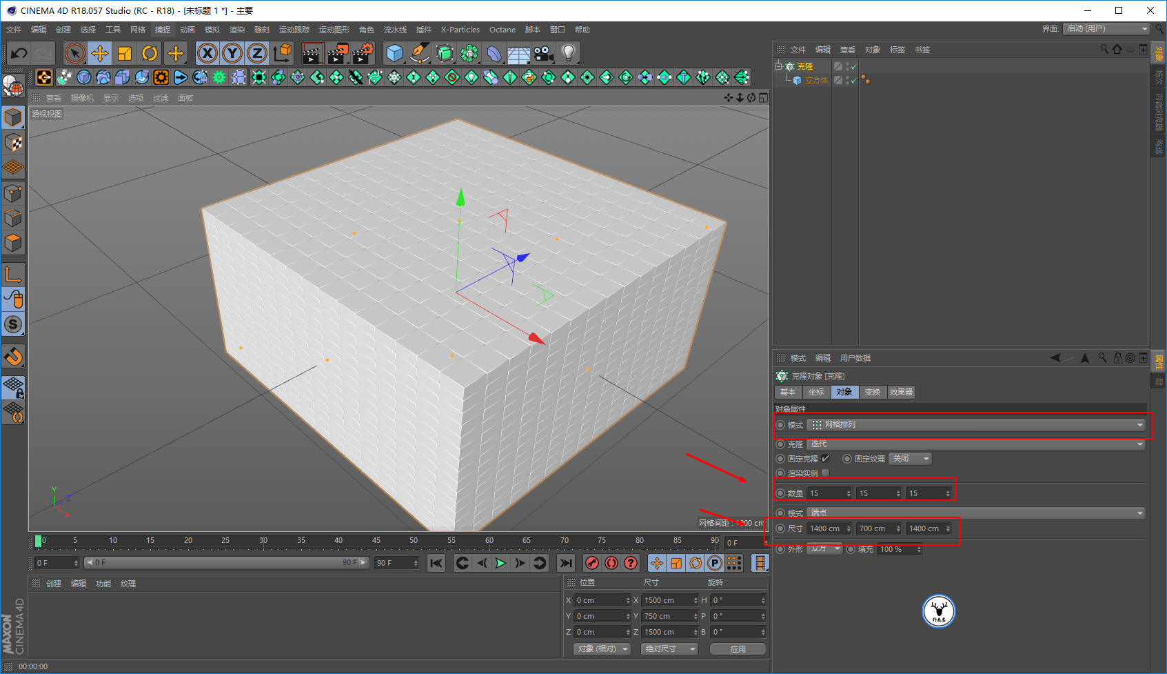
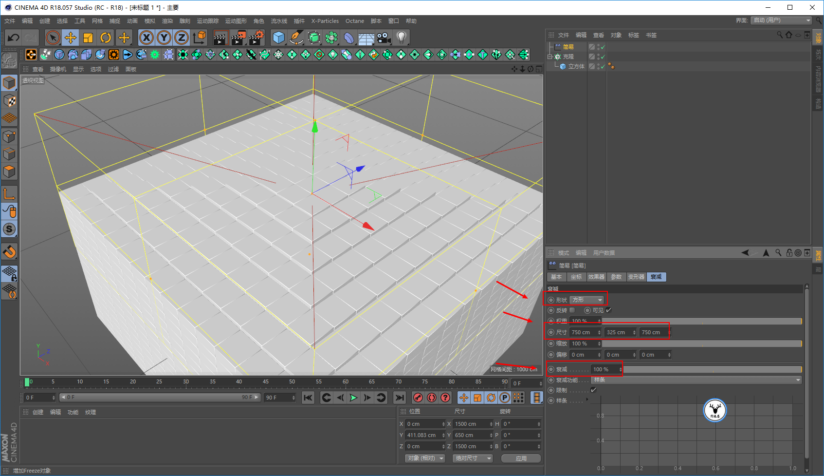
新建克隆对象,克隆立方体,克隆的模式为网格克隆,数量的话不要太多,不然会很卡。
我这里就在每个轴向上都克隆了15份,因为立方体是100*50*100,所以尺寸是1400*700*1400
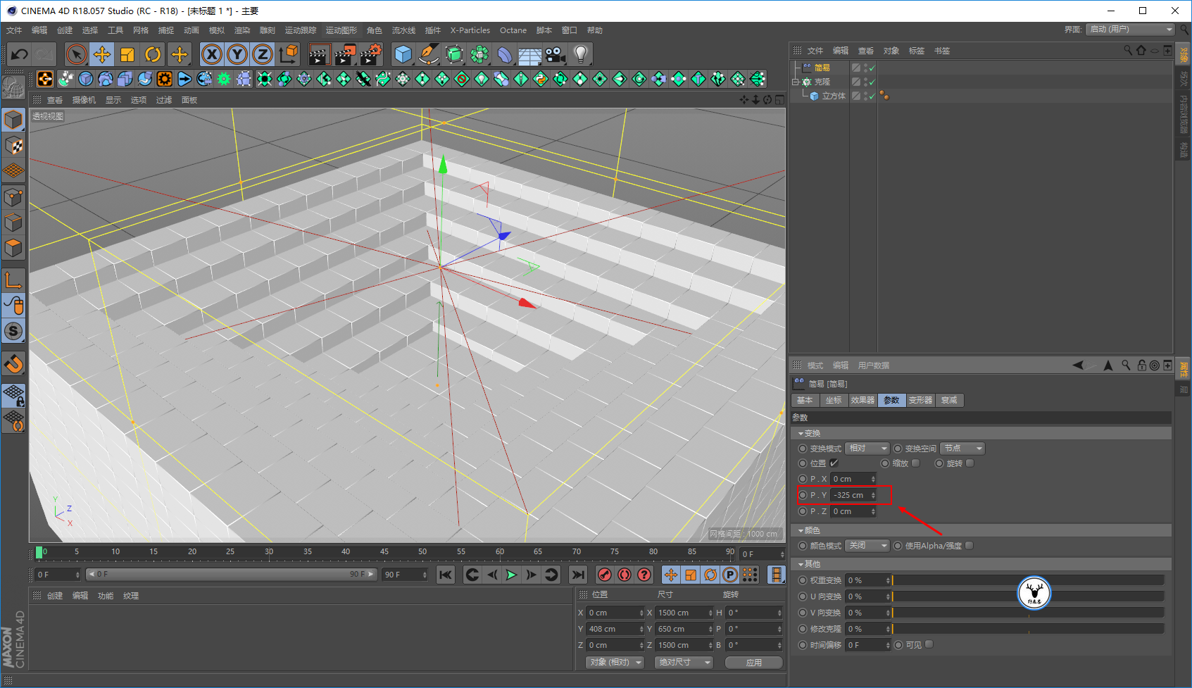
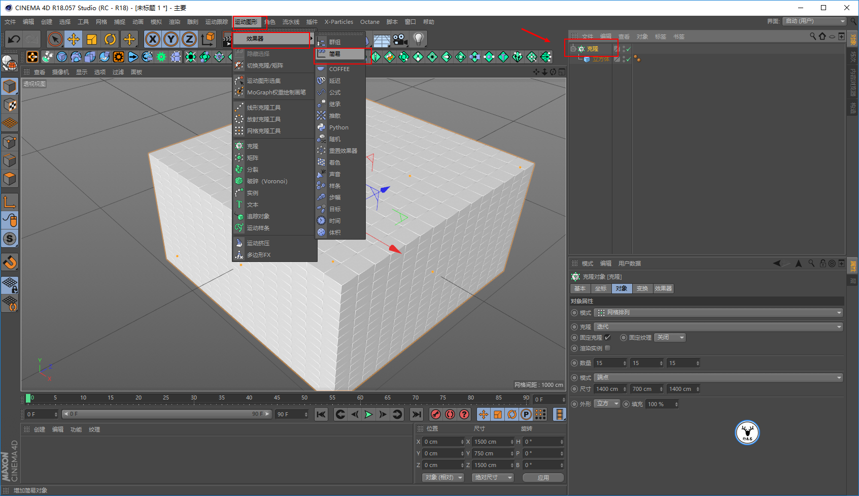
然后在选中克隆对象的前提下,新建运动图形-效果器-简易效果器:
开启衰减,衰减的类型为方形,衰减调到100%,然后调整衰减的尺寸:
然后再来调整位置上Y轴的参数,这样一层一层立方体的感觉就出来了:
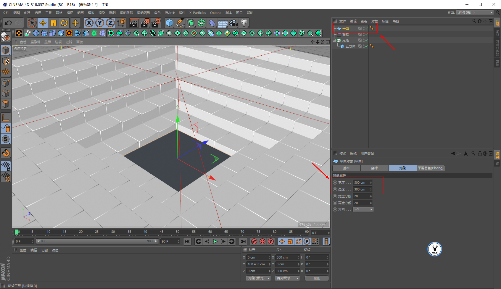
原图中间立方体下面的地面感觉和场景的材质是不一样的,所以我这里又新建了一个平面放在上面:
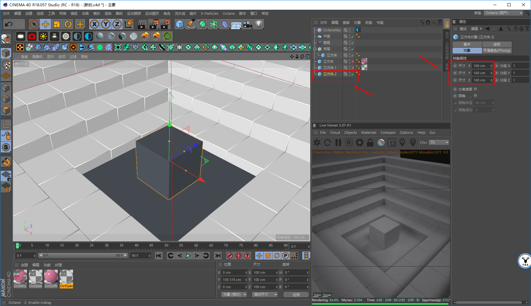
再次新建一个立方体,放在中间,同样开启圆角给一点参数,这个不用说了吧:
差不多就可以上材质了,打开OC:
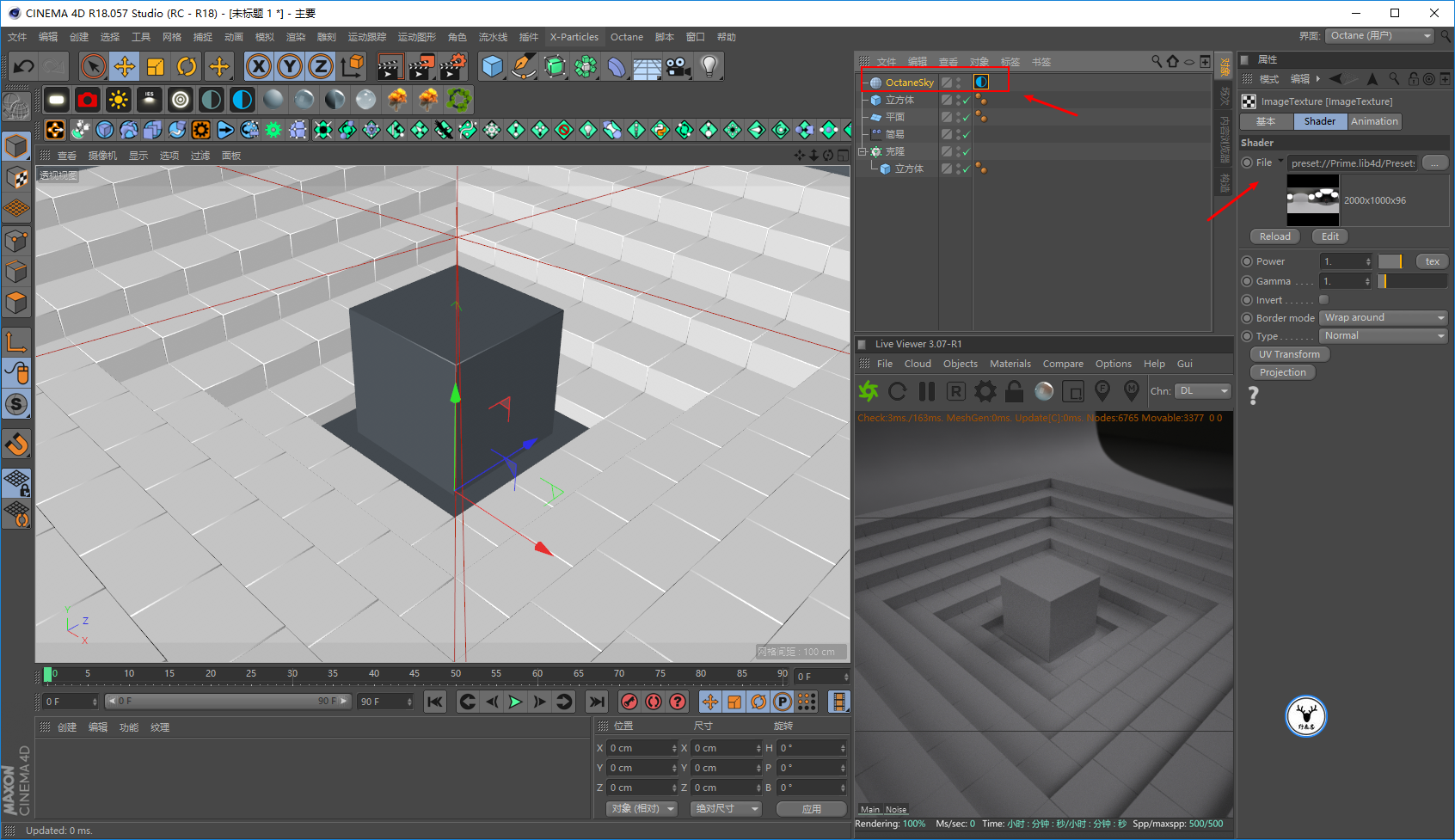
先新建一个HDR灯光用于照明吧:
先新建一个普通的反射材质,修改它的颜色、粗糙度和反射强度,我这里就不说参数了,大家以效果为准:
再新建一个透明材质,我这里就只改了改折射率,如果还需要调整的话,我们后面再来搞吧:
继续新建一个混合材质,将透明材质和反射材质进行混合,并且添加一个噪波贴图:
将噪波的类型选择为单元,这样贴图就是方块了,然后通过控制全局缩放、亮度、对比等来控制显示的范围。
这里就和之前的那篇抽象样条的原理是一样的:
然后再把噪波贴图直接复制给置换通道,置换的参数大家同样看着效果来就好:
我总觉得原图的立方体外面好像还有一层,所以又复制了一个立方体,稍微放大了一点,给了一个普通的透明材质:
暂时隐藏掉刚才的两个立方体,再新建一个小一点的立方体:
新建一个发光材质,如果还不会的鹿友请看之前发的抽象样条那篇文章或者看本文的视频版吧:
场景材质的话就是一个反射材质,然后我这里贴了3张石头的纹理贴图,效果没有原图好,不过凑合吧,文后我也会分享给大家。
贴图可以视情况去修改Gamma值或者强度,反射强度我给到了最高,然后UV贴图的投射方式为立方体:
立方体下方的平面,也是一个反射材质,然后添加了一个噪波,适当的调整粗糙度和反射的强度:
感觉差不多,就可以先设置好输出尺寸,固定好视角,其他的我们后面再调整:
我在如图所示处补了一张灯光,改变了一下色温,如果你发现立方体反射出了灯光的话,可以勾选不显示高光就好:
至于装饰用的小球的话,我觉得一个一个的去摆放位置太麻烦了。
我是这么操作的,新建一个发射器和球体,让球体成为发射器的子集,发射器参数适当调整一下,勾选显示对象:
给发射器添加模拟标签刚体,继承标签应用到子集,独立元素选择全部:
再给克隆对象以及最外层的玻璃立方体添加模拟标签碰撞体,点击播放键,小球就很自然的落在上面了:
至于复制多个球体,分别上材质,这里就不用说了吧:
摄像机里的后期同样可以开启一下:
再加一丢丢的景深:
差不多就这样吧,最后老三样看看效果图呢:
额,好吧,略丑略丑,继续提高自己的渲染能力吧,下面是今天的视频版:
好啦,今天的分享就到这里,想要源文件以及原视频的童鞋后台撩我获取吧!
更多内容欢迎关注公众号:
本文由“野鹿志”发布
转载前请联系马鹿野郎
私转必究









































