充值中心竞品分析
上海/UX设计师/7年前/7298浏览
版权
充值中心竞品分析
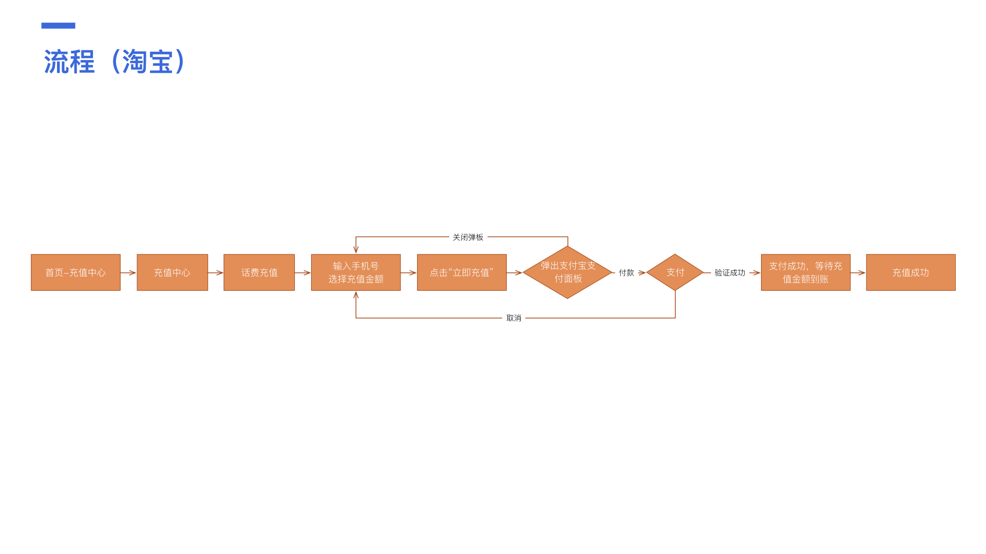
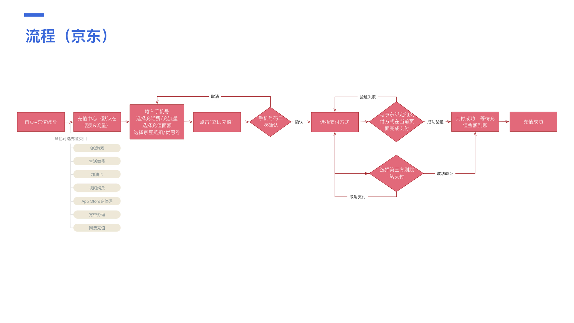
公司的产品充值业务要更新优化,于是分析了几个常见产品里的充值模块以帮助我们的业务做更好的设计。本文分析的为2018年7月版本






































59
Report
声明
130
Share
in to comment
Add emoji
喜欢TA的作品吗?喜欢就快来夸夸TA吧!
You may like
Log in
59Log in and synchronize recommended records
99+Log in and add to My Favorites
评论Log in and comment your thoughts
分享Share


































