产品分析-问卷网
通过分析现有问卷收集产品的产品功能结构等总结出其可以借鉴之处,定位其核心优势,寻找自身市场的立足点。
|用户与需求分析
问卷作为社会调查研究收集资料的一种工具,是一种以问题的形式系统记载内容的印件,本质是为了收集人们对于某特点问题的态度行为特征价值观or信念信息而设计的一种收集信息的调查方法。该方法针对不同的目的,已广泛应用到各行各业。

问卷使用群体以20-39岁的大学生,上班族为主,男女比例约为4:6
搜索使用频率高低:一线城市往二三线城市逐渐降低
根据应用商店用户反馈和重度用户调研总结可得处关键用户需求:
1.PC端和移动端简单使用,界面整洁
2.后台设计问卷的简易使用程度和逻辑设置功能
2.希望能与社交软件有更多黏合性
3.统计图表的可视化和一体输出
4.问卷发放审核机制和权限机制需要简单化和规范化
竞品分析
1.竞品简述:
经应用商店排名筛选和重度用户推荐筛选出问卷网、问卷星、腾讯问卷三大热门,同时由于问卷星和问卷网的相似程度接近,但根据酷传应用好评率较高进行二次筛选,可知问卷网更具借鉴意义,所以以下将对问卷网和腾讯问卷进行简单的竞品特点分析。
1.1问卷网
产品名称:问卷网是全国领先的专业问卷调查、在线报名、考试测评和投票平台,功能丰富,满足用户的各类场景需求。现已有超过380w的用户,与政府、高校、传媒用户,包括微软、联想、华为等行业客户有深度合作。
产品定位:适用任何需要用户调查的人群,包括品牌产品概念满意度测试,在线考试,活动报名投票。并配以相应人群基础(免费)版,(月度/年度)高级版和定制版。
体验入口:IOS ver1.1.2
目标用户:18-40岁的个人用户以及政府,高校,行业组织等中大型机构类用户。
产品优势:1.操作简单易上手。
2.一键分发,支持多渠道发布问卷。
3.专业、自动分析数据。
4. 服务至上,重视用户反馈。
产品架构:

1.3 竞品功能点和业务分析
通过上面对两款竞品的简单分析以及对轻问卷ver1.0的功能架构规划,可以总结出问卷产品核心功能,并通过梳理其业务流程进行横向对比,参考提炼出适合轻问卷的功能业务逻辑与流程。
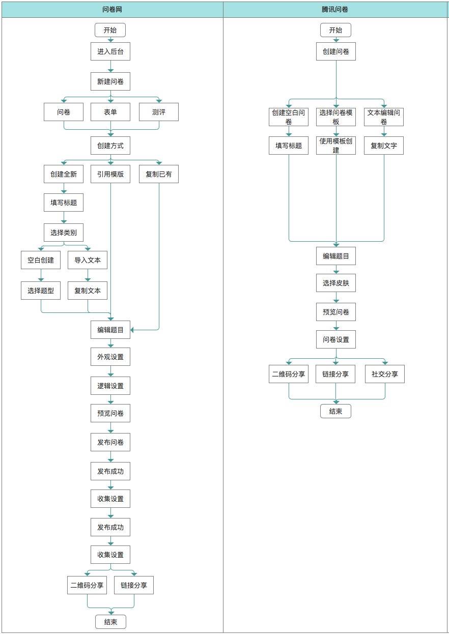
1.3.1 竞品业务流程
竞品功能点

竞品核心业务流程图:

在核心功能的业务流程部分,横向进行对比,可以总结两类产品共有的产品特点:
1.三种创建文件的方式:空白文件,引用模板,复制已有
2.同时支持PC和移动端的填写管理以及分享
3.都有相应的模版给用户选择和参考
4.分享渠道包括:链接、二维码分享
相比较之下,腾讯问卷走的为免费模式,且利用微信社交平台开展问答小组活动获取调研信息,用户可获得不等的福利奖励,由于前期在微信、QQ等社交平台积累大量用户,未来可能也会考虑商业变现。而问卷网的题目类型和模板库内容丰富齐全,走的为三管齐下模式,针对个人推免费基础版本,并主要针对量大的机构用户推出企业高级版本和定制版本。
问卷产品架构和商业画布
综合两款产品特点,了解到腾讯问卷为全面开放的免费产品,问卷网有自有的商业模式,基于我司MVP产品走免费逐渐转型商业变现的战略方向来看,建议在MVP阶段以腾讯问卷的产品模式作为参考,以问卷网的商业模式来参考探索出自家产品轻问卷的商业画布、产品架构以及其市场立足之路。


业务逻辑和流程
业务逻辑:

业务流程图:

页面流程和原型








































