如何利用数据支撑产品设计(上篇-建立数据)
在项目开发过程中,数据可以帮助设计师对开始的设计依据负责,并对最后的设计结果负责
为什么要利用数据支撑产品设计?
原因很简单:在项目开发过程中,设计师需要对设计方案负责。
对设计方案的负责要求既要对开始的设计依据负责,也要对最后的设计结果负责。这时候我们需要依靠某些指标去支撑设计依据,以及验证设计结果。
哪些可以成为指标呢?
设计的最终目的是为了提升产品价值,而对用户行为的合理设计是产品价值提升的必要且核心手段。所以我们日常方案设计核心其实是用户行为的设计。
用户行为设计的是否合理,用户最有发言权,他们往往会通过以下两种方式告诉我们:
用户客观行为
用户的客观行为可以理解为每个用户在使用产品过程中都绘制了各自的体验地图,我们要做的是将用户的体验地图可视化,而用户每次行为事件埋下的数据就是可视化的依据。
用户的主观表达
用户的主观表达一般指对用户定性/定量的研究。
综上,数据和用户研究都可以成为我们的指标。
实际项目开发过程中,用户研究受环境因素影响较大,公司资源的成本控制、项目迭代周期的节奏都对用户研究产生某种程度的限制。另外一方面,用户研究存在一定的主观性,用户是人,有社会性,希望被人喜欢,他们在某个场景下给你的答案,不一定是你真正想要的。所以需要专业严谨的方法去获得相对客观的结果,这就关系到各种资源成本。
所以,在很多实际项目开发过程中,可能存在没有条件去利用用研资料来支撑设计的情况。
比起用户研究,数据的获取成本相对较小。具有客观真实、低成本、可持续、获取周期短等特点,所以使用较为频繁和广泛。
这里并不是暗示哪一种指标更加高级,只是比较了两种指标在应用场景上高低频率而已。
所以,在实际项目开发过程中,我们较多利用数据去支撑设计依据,以及验证设计结果。
如何利用数据支撑产品设计?
下图是我整理的讲解思路,贴出来方便大家了解整篇文章脉络,把控阅读节奏。

1:建立数据
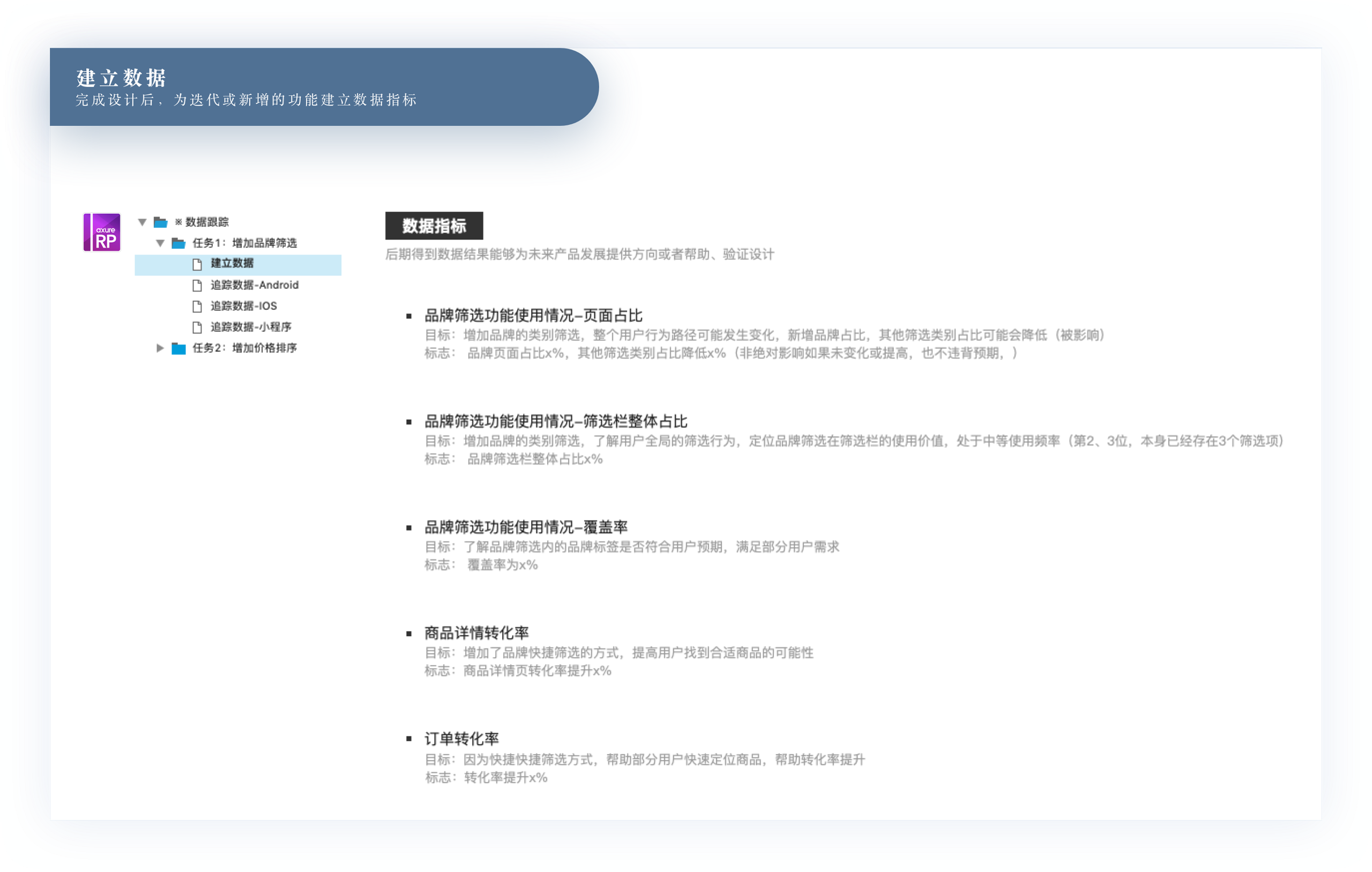
1.1:确定有效的数据指标
数据指标是指项目上线后需要追踪的数据集合。
我们往往通过某一标准去衡量或者判断事物的好坏,同理,当我们完成一个项目的设计后,后期需要拿什么数据去验证设计的价值或者去为下一版的迭代(也可能是其他数据相通的相关项目)提供依据呢?
那就要求设计师需要为设计方案设定好合理的且有价值的预期,而合理且有价值的的预期就是有效的数据指标。
我一般通过以下两个方面确定有效的数据指标:
确定有效的数据
项目上线后,会增加或者影响哪些数据
为有效的数据建立指标
这些数据需要达到什么样的效果,才能满足产品设计的目的(提升产品价值)
1.1.1 :确定有效的数据
用户在使用产品的过程中,其实是在完成产品本身所设计的一个个或大或小的任务流。
无论是日常的项目迭代还是全新的项目开发,我们产出的设计方案一定是关联着某些任务流或者任务流中的一部分,而与设计方案相关联的任务流所产生的数据,就是我们需要考核的数据。
举个例子,需求概述:为商品列表筛选栏增加一项品牌筛选的类别。

哪些是需要考核的数据呢?
首先确定任务流,用户从商品列表开始,有机会使用品牌筛选功能,所以我们可以从列表开始整理用户的任务流:
商品列表(使用品牌筛选)->商品详情->订单详情->待支付页面->产生订单(支付成功)
通过任务流,得到需要考核的数据,如下所示:
1、品牌筛选功能的使用情况(页面占比、筛选栏局部占比、品牌内容覆盖率)
2、商品列表->商品详情转化率
3、商品详情->待提交订单转化率
4、待提交订单->待支付页面转化率
5、待支付页面->产生订单(支付成功)转化率
6、订单转化率(整个流程)
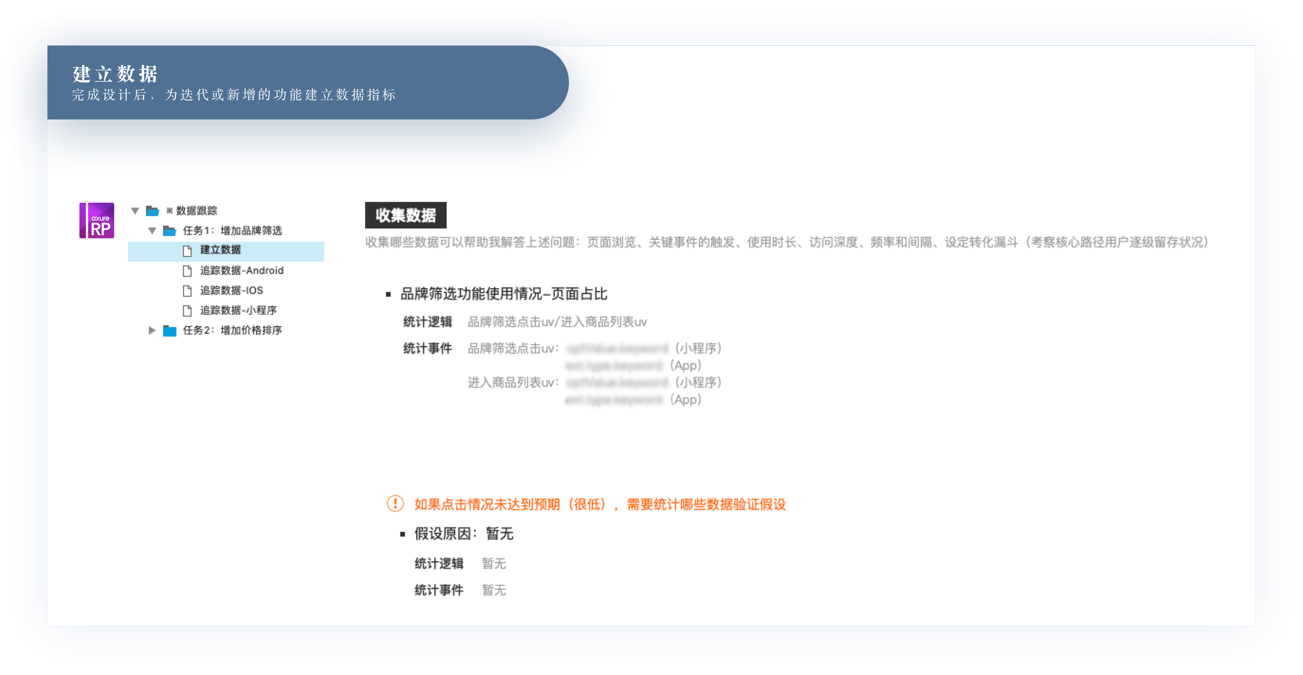
通常考核的数据维度包含:页面浏览量(pv)、页面浏览人数(uv)、页面浏览路径、使用时长、访问深度、频率和间隔、设定转化漏斗(考察核心路径用户逐级留存状况)。(选择什么维度去考核,这里不再赘述)
如何从考核的数据提取有效数据呢?满足两个要求:
因为这个设计,之前不存在,增加的数据
因为这个设计,之前存在,被影响的数据
1、因为增加品牌筛选,所以会产生与品牌筛选相关的用户行为数据,也就是品牌筛选功能的使用情况。即1是“增加的数据”,1是有效数据。
2、增加品牌筛选的目的是方便用户更快捷高效的找到需要的商品,提高了浏览商品的可能性,会直接影响商品列表的点击(进入商品详情页面),分母不变(商品列表页面),分子在变化(商品详情页面),转化率可能发生变化。所以即2是“被影响的数据”,2是有效数据。
3、我们再来看3,在2中的分子(商品详情页面)在3的数据中已经转换了角色变为分母,当分母(商品详情页面)在变化,也会带动本身3中分子(待支付页面)的变化,当两者都在往一个方向变化时,转化率本身不会明显波动。所以,3不是有效数据,同理4、5都不是有效数据。
4、最后看6,订单转化率的分子是订单数量,分母是某一个购买功能入口的访问量。由于2->5路径的逐级转化,可能带动最后订单数量的变化,当分母不变的情况下,分子在变化,订单转化率可能发生变化。所以即6是“被影响的数据”,6是有效数据。
1.1.2 :为有效的数据建立指标
当确定完有效的数据,接下来就是为这些有效数据建立指标。指标一般包含两部分:
目标
标志
目标可以理解为“项目上线后,我希望数据的趋势是什么样的”。
标志是“什么样的数据,代表满足了我希望的数据趋势呢?”
以订单转化率为例,这个时候我需要建立目标:品牌筛选上线后,订单转化率提升(提升为数据趋势)。那什么样的转化率代表提升呢?
接着,我要制定标志:转化率提升1%~2%(1%~2%是标志)。
具体数值的多少取决于设计师对与现有产品状况的判断,这里不再拓展。
1.2:收集数据
确定了有效的数据指标后,接下来要解决的问题,就是如何得到这些数据?那就要求需要围绕数据指标进行数据收集工作。
数据的收集过程其实就是整理数据需求并提供给开发的过程。
1.2.1 :整理数据需求
每一个数据的计算都来自于具体页面的操作事件,所以数据的收集其实是整理和数据有关的操作事件。
在整理数据的时候,我一般记录两个部分:
统计逻辑
统计逻辑指的是数据需要通过哪些页面操作事件,经过怎样计算方式才能得到,由此确定需求哪些事件进行打点,同时也可以帮助自己评估数据需求的可行性。
操作事件
操作事件大部分来自埋点事件。
关于操作事件的整理,视环境而定。我本人所在的公司有自己的数据平台,需要通过操作事件查找到对应数据,所以我会提前将已经有的操作事件整理出来,方便后期快速追踪整理数据结果。
1.2.2 :提前建立假设
在整理数据的过程中,我会提前建立假设:“如果数据指标没有达到目标,我需要依靠哪些数据来分析原因?”。
这样可以很好的防止后期分析数据的时候,数据缺失的情况。
如果等到问题产生了,再建立假设,再开始收集这部分数据,会耗费一部分等待时间,导致问题存在的时间拉长,解决问题的效率降低。
1.3:将建立数据落实到工作中
讲完了建立数据的方法,接下来讲讲要如何将方法落实到实际工作中。
我在这里共享一下自己的做法,仅供参考。
我的交互方案都是借助axure平台完成,当设计方案交付给开发或者视觉后,我会开始进行项目的数据工作。
我通常会在项目目录单独建立一个数据模块,将设计方案内容拆分为多个任务流,将任务流分类编组,每个任务流组中都包含了建立数据和追踪数据两个页面。
建立数据页面中就包含了数据指标和收集数据两个模块。
下图以“筛选栏增加品牌筛选操作”需求背景为例的建立数据页面:
下列仅为部分截图,部分虚拟数据已清除,存在的虚拟数据仅为示意,非真实数据,仅形式供参考


最后说的话
方法只是一种手段,根据经验、阅历的增长,也许会再不断优化。核心是“捕捉到数据所带来的关键信息,以提升产品价值为最终目的去利用数据”。
要想成为武林高手,既要有巧妙的招式,更要练就强大的内力,与君共勉!
关于用研局限性思考参考:Yourseeker《以苹果分析为例,谈如何对公司「本质分析」》



































