C4D教程:如何制作碎纸条效果海报
每篇看似简单的内容,都是不断尝试后的结果
现在终于感觉渐渐恢复了,体弱确实误事啊,看来闲暇之余要加强锻炼才是。
下面来看问题吧:
两位鹿友的问题类似,都是在图片上做出这种类似碎纸条的效果。
我尝试过用C4D扭曲变形器来做,但是觉得过于麻烦。最后我用的是布料,效果大概是有了,不过和原图比还是差一大截。
来吧,来看看我是如何制作这种碎纸条效果的海报吧!
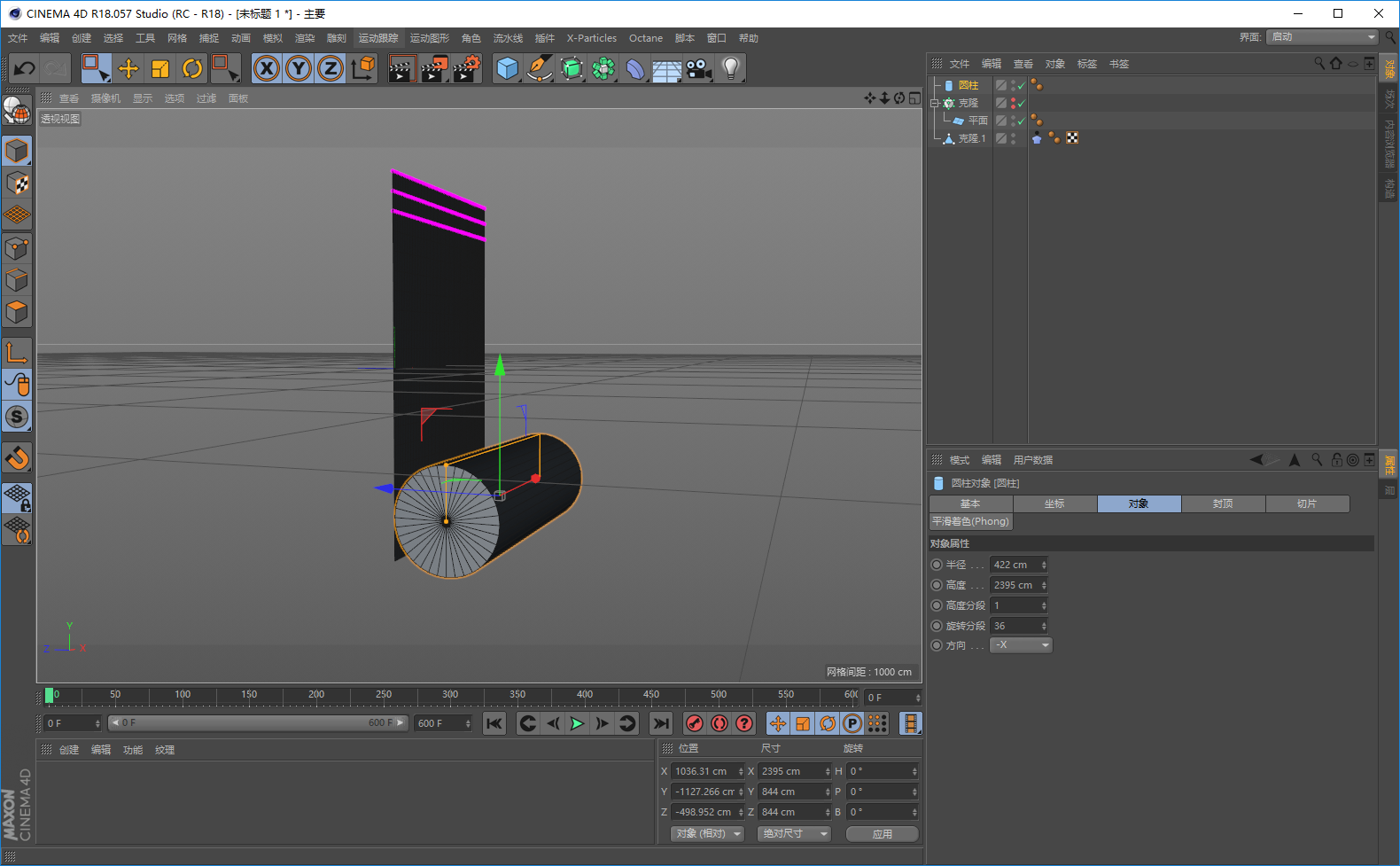
打开C4D,新建一个平面,方向为Z轴,由于我准备的图片素材是2000*3008。
所以平面的高度3008,宽度我觉得25比较合适,记得把宽度的分段改为1哦:
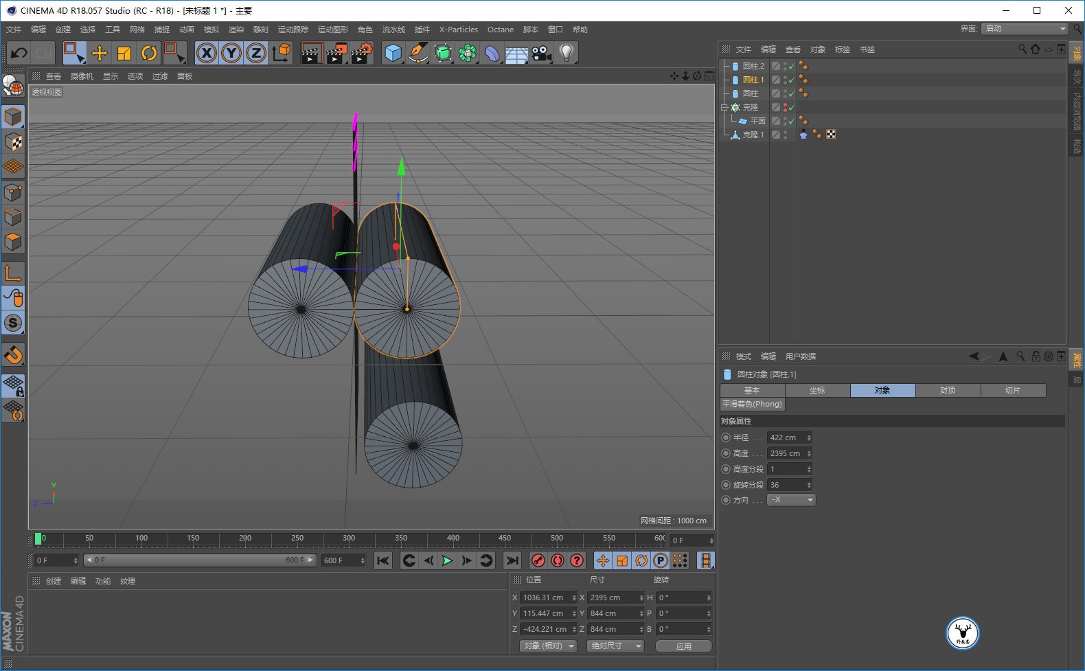
新建克隆对象,由于平面的宽度是25,所以X轴上的位移也是25,然后克隆数量80份,这样就刚好宽度和图片素材的一样,是2000:
选中克隆对象以及平面,鼠标右键链接对象:
点级别框选上面一些点,然后给平面添加布料标签:
在布料标签的修整面板里,先将这些点设置为固定点:
如图所示新建一个圆柱体,调整其大小和位置:
再复制两个圆柱体放在中间偏上的位置,让这两个圆柱体紧靠平面压住它:
选中下面的圆柱体,在第0帧的时候K上关键帧:
然后让圆柱体过一段时间后,穿过平面进行移动并且打上关键帧:
同时选中三个圆柱体,给它们统一添加布料碰撞器标签:
把布料碰撞器里的摩擦和反弹的参数都改为0吧,这是我尝试多次以后,个人觉得0比较好,大家可以根据自己的实际情况来哦:
平面的布料标签里的参数,大家也不一定要和我一样,看着效果来:
这个时候你点播放会发现非常卡,所以可以用布料标签里的缓存计算一下,再进行播放。
当然,缓存也比较慢,嘛~反正今天的效果我尝试的时候就是不停的计算,觉得不合适就清除缓存,调整参数以后再计算:
缓存完毕以后,动画就可以直接拖动了,你可以把三个圆柱体都隐藏,然后选择一帧你觉得不错的形态:
这个时候就可以先设置一下渲染导出的尺寸了:
用摄像机固定好视角:
可以再增加一个布料曲面,增加细分数以及厚度之类的:
上材质,这块不用多说吧:
最后渲染出图,老三样看看效果吧:
嗯,效果有点诡异,差强人意吧,别看今天的内容好像不难,其实我自己也是试了好久才找到方法的。
所以希望鹿友们都动起手来,希望你们能做出更好的效果来,下面是视频版:
好啦,今天的分享就到这里,想要源文件以及原视频的童鞋后台撩我获取吧!
更多内容欢迎关注公众号
本文由“野鹿志”发布
转载前请联系马鹿野郎
私转必究






































