(图文+视频)C4D野教程:那种像屁股一样的液体海报效果如何制作
这是一篇失败的案例
但是腾讯视频审核实在太慢了,最近拖更厉害,想赶着在12点以前发文还是没来得及。
本打算白天起来以后再发,结果感冒了,嗓子疼的睡不着,所以干脆起来把文章发了吧:
好了,废话说完来看问题吧:
最近很多鹿友在反映为什么总是出C4D的内容,不出PS和AI了。
一方面主要我最近一直在学习C4D。另外一方面从这两位鹿友的问题就可以看出,其实C4D与平面软件结合起来会很好玩的。
再回过头来看问题,我个人觉得这两个图是属于同一个系列,都是海报本身的上面添加一个反射材质的物体,但是只是简单的做一个反射材质感觉没有什么可写的。
好在第二位鹿友这个效果图有一个动图,我们看看:
这个长得有点像屁股一样的液体效果,就是用C4D动力学做的。
我分别尝试了用布料和柔体,相比起来还是用布料要稍微感觉要好一点,但是动力学总体来说动画效果比较随机,很难做到一模一样的效果,所以今天我们主要分享一下方法就好。
来吧,今天咱们一起来制作一个像屁股一样的液体海报图吧。
首先用PS事先做好排版,这是我自己做的一个常用模板,大家应该已经看我用过好多次了,如果喜欢的话,我后面也会分享给大家:
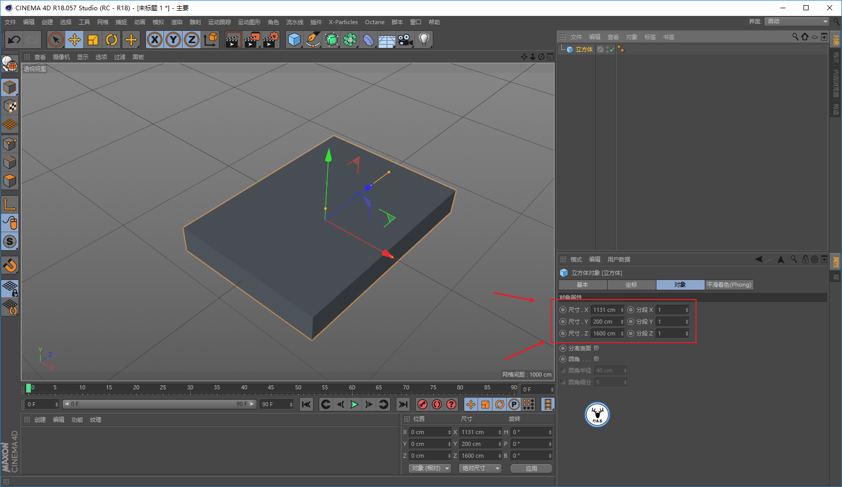
因为我们后面会使用动力学,所以我个人建议不用平面,而是用立方体,平面没有厚度有时候容易穿帮。
由于我的排版尺寸是1131*1600,所以立方体的X轴和Z轴设置为对应的长度就好,Y轴可以不用管:
为了方便观察,我们可以先把材质加上去,只勾选颜色通道,载入贴图就好:
先设置好渲染出图的尺寸,同样是1131*1600:
经常有鹿友说看不清楚C4D的渲染框,其实我们只需要shift+v,在视图里是可以调节边框的颜色以及不透明度的:
新建摄像机,把投射方式改为顶视图,然后调整缩放大小合适以后,给个保护标签固定住视角:
接下来可以做模型了,新建两个球体,调整合适的大小和位置,将类型改为二十面体,这样线会比较均匀:
新建布尔,模式为A加B,创建单一对象隐藏新的边等都勾选上:
把立方体也C掉,分别添加模拟标签里的布料标签和布料碰撞器标签,这一步不用多说吧:
因为我们后面会用到力场,为了尽量的让物体固定在立方体上,我们可以先在点级别的模式下框选一些点:
然后给物体添加模拟标签里的布料绷带,将立方体拖进去,点击设置:
下面就是做动画了,方法其实无非就是添加各种力场,并且调节布料里的参数。
要做出一模一样的动画特别是循环动画确实尝试了很久也没做出好的效果来。
所以这里就只写写我做的动画的过程啦,大家可以自己尝试做出不一样的效果来哦。
首先将布料中影响的参数全部改为0:
新建引力场,开启衰减:
我们就做90帧的动画吧,让引力场从0帧到44帧的时候,都有强度:
然后到50帧的时候,强度为0:
然后再复制3个引力场出来分别放于对象的四周,这样可以让四周的力保持相对的稳定:
然后再看着效果调整布料中的参数就可以了:
补充一下,为了对象更圆滑,记得添加一个细分曲面:
对象的材质方面,先勾选颜色通道,添加一个素描卡通材质,颜色大家凭自己的喜好吧:
然后再勾选透明通道,折射率预设选择水,降低一点亮度:
最后渲染出图看看动图和静图的效果吧:
额,妈蛋,失败了,本来想做屁股做得有点像果冻了,啊啊啊,尽力了,感觉材质其实也可以再搞搞,嘛~反正大家记得这种平面上加反射材质这种图的制作方法就好。
下面是视频版:
好啦,今天的分享就到这里,不满意也没办法啦,要过年了,忙着挣过年钱。
想要源文件以及原视频的童鞋后台撩我获取吧!
更多内容欢迎关注公众号:
本文由“野鹿志”发布
转载前请联系马鹿野郎
私转必究






































