UI设计方法论的复盘总结与应用方式
成都/艺术工作者/7年前/3105浏览
版权
UI设计方法论的复盘总结与应用方式
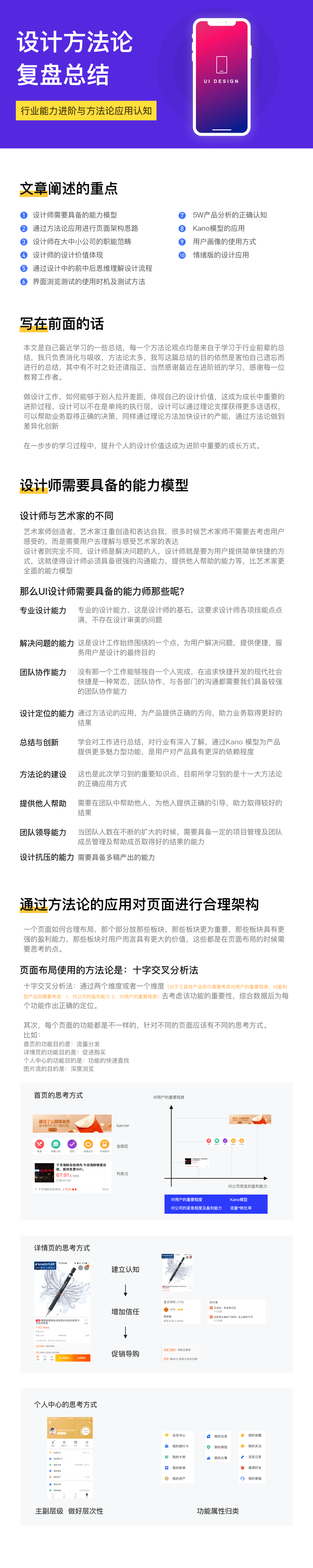
设计师的能力模型 页面的架构思路 设计师的职能范畴 前中后的设计思维 界面浏览测试 5W产品分析 Kano模型 用户画像 情绪版



以上是本次分享,这是之前做的学习总结,方法论很多,每一个拆开都可以单独讲出很多理论依据,这篇只能算是总览,所以会比较简单概述
希望你会喜欢~😊
49
Report
声明
154
Share
in to comment
Add emoji
喜欢TA的作品吗?喜欢就快来夸夸TA吧!
You may like
Log in
49Log in and synchronize recommended records
99+Log in and add to My Favorites
评论Log in and comment your thoughts
分享Share




































