(图文+视频)C4D+Ps野教程:那幅国庆海报是如何制作的
C4D布料最基础的运用
昨天10月1日,我做了一张图发朋友圈,结果有不少鹿友在问教程:
这个海报制作过程其实是非常简单的,当然,也不是简单到直接用素材,毕竟国庆节做一幅海报如果都用素材来弄总感觉不够诚意的说。
来吧,我们就来看看那幅国庆节海报的制作过程吧。
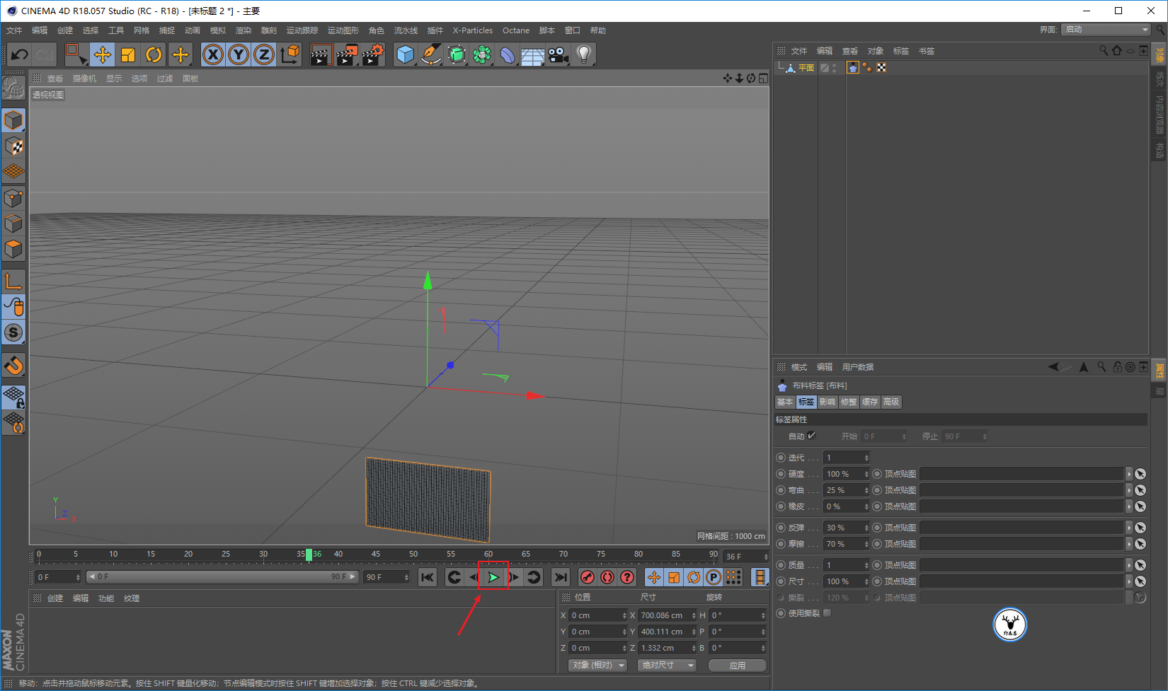
先制作旗帜,我这里是用的C4D做的。打开C4D,新建一个平面,分段数可以适当的增加一点:
将平面C掉转为可编辑对象,添加模拟标签里的布料:
这个时候点击播放键,就会看见平面产生了动力学:
然后再看着效果去调整影响面板里的参数,就可以看到平面像旗帜一样的飘动了:
你可能会看见有破面,那是因为分段不够导致的,再添加一个细分曲面就好了:
材质方面再给一个简单的红色就行:
找一个自己觉得好看的形态,导出png就可以了,很简单吧,记得勾选Alpha通道哦:
再来是画五角星了,我是用Ai画的,你用Ps也行,这里就不赘述了:
下面是PS里的操作啦,先把旗帜拖进去,调整其大小和位置:
同样后面我们会用到置换,所以先把旗帜高斯模糊几个像素:
新建一个黑白调整图层,将其转为黑白:
另存为psd:
隐藏掉高斯模糊和黑白调整图层,给一个深红色的背景,同时把旗帜的混合模式改为正片叠底:
把五角星拖进来,执行扭曲-置换,参数看着办吧:
双击五角星图层缩略图,调出图层样式面板,按住Alt键将下一个图层的暗部往右边一点,这样旗帜的褶皱就会浮现在五角星上了:
我觉得五角星的颜色当时没有选好,所以又叠加了一个黄色,看起来要鲜艳一点:
还可以在背景图层上加一个渐变,让背景色有点暗部的感觉,这个看个人吧:
最后就码字、排版、导样机老三样完事:
![]()

很简单吧,至少以后做旗帜可以不用找素材啦,自己做就好。
用C4D布料结合平面软件可以做出很多有意思的效果哦!因为国庆节咱的效果还是得庄重点,以后有机会会展开分享哦!
下面是视频版:
好了,今天的分享就到这里,想要源文件以及原视频的童鞋后台回复撩我获取吧!
更多内容欢迎关注公众号:
本文由“野鹿志”发布
转载前请联系马鹿野郎
私转必究







































