C4D实现low poly效果
C4D实现low poly效果
此篇教程以这张作品为范例,讲解如何用C4D实现low poly效果

如果只是制作静帧的话,那只需4个大步骤 1.建模 2.添加材质 3.布光 4.渲染&后期。本教程最终效果如下

建模
制作低多边形风格模型
工具:形状工具、平滑标签、减面、置换
关键点1:去除模型的平滑标签
关键点2:给模型添加减面、置换,制作凹凸不平的三角形块面
观察原图,其实需要建模的元素只有三种:石头、树木以及草丛
石头的步骤
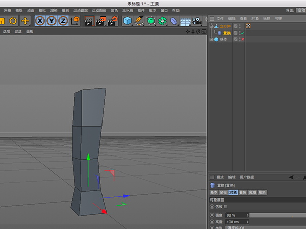
1.形状工具制作一个球体,并删除其平滑标签

2.在扭曲工具组下找到减面工具,为模型添加。削减强度可适当调节

3.为模型添加置换工具,目的是增加凹凸不平的细节。置换添加后,需在其着色属性找到着色器,点开箭头选择“噪波”。凹凸强度可在对象属性面板下的“强度”及“高度”选项自行调节。

树木的步骤
1.制作树干,由一个立方体入手,按快捷键c转换为可编辑多边形。进入面编辑模式,将底面放大一些,然后选择顶面,向上拖动复制几次。然后去除平滑标签并添加置换工具

2.制作树冠,形状工具制作一个角锥,按c转换为可编辑模式。进入面编辑模式,使用循环路径切割工具为模型增加面数。然后和石头的制作步骤一致

草丛的步骤
1.新建一个平面,减少其宽度及高度分段

2.将其转换为可编辑多边形,进入点模式,将其调整为如下形状

3.进入面模式,进行挤压,然后复制多个旋转制作成草丛


添加材质
创建新材质球,去除其他属性,仅保留“颜色”。若想添加原作岩石上的纹理的,则勾选“漫射”,并在其“纹理”一栏处添加“噪波”,然后调整“噪波”的全局缩放。设置完成后拖到对应模型上即可。

布光
三点布光
1.先打一盏区域光,确定主光源方向

2.添加辅助光,照亮暗部增加细节。辅光强度一般为主光源的一半

3.添加顶光,照亮更多细节

4.添加一盏泛光灯作为背景光,照亮环境背景。勾选环境光照

5.添加一个“地面”,为其添加材质并赋予它一个合成标签,在其“合成标签”的“标签”面板下勾选“合成背景”

渲染&后期
全局光照&环境吸收
在渲染设置中打开“全局光照”以及“环境吸收”后再进行渲染
对象缓存
添加对象缓存可方便后期调整。因为直接用C4D调整的话一遍遍地渲染调试非常耗时耗力,所以可以将渲染出的图片放到ps里进行调整
1.对要后期调整的物体添加“合成”标签,并启用“对象缓存”


2.在渲染设置的“多通道渲染”中添加“对象缓存”,并选择对应的群组id(群组id与之前启用的缓存id一致)。可为多个物体添加对象缓存,对应缓存 1,2,3...,然后多通道处也需添加对应个数的“对象缓存”,并选择对应的缓存id

3.在保存中设置好文件路径,然后“渲染到图片查看器”即可。可以得到渲染图以及添加过缓存的物体的剪影

如果本教程对你有帮助,那就点个赞让我知道吧~







































