(图文+视频)C4D野教程:旋转吧!箭头君!
趣味动图海报第二波:
还记得之前@安艺童鞋问的问题么,然后七夕节的时候我撸了一篇文章出来:
当时的另外一个动图是这样的:
所以我们今天就把这个箭头转动的效果也撸一下吧。
以后也会持续分享一系列趣味动图海报的制作内容哦!
打开C4D,切换到正视图,可以先把捕捉和量化捕捉打开,这样用钢笔画样条的时候会更方便一点:
先用钢笔画一个箭头出来:
在点级别的模式下,单独选中箭头处所知的点,然后鼠标右键-倒角:
利用倒角工具,改变样条的形态:
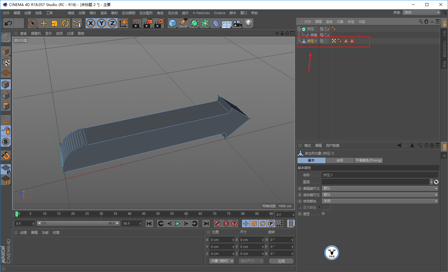
然后添加挤压,挤压的厚度大家看着办就好,记得在封底里把创建单一对象打上勾:
因为后面的箭头会进行变形,变形就得加线,由于加线会导致增加面,所以我建议可以先上材质,以免后面面太多不好处理。
所以将封顶对象复制出来一份做备份,然后隐藏掉,然后C掉复制出来的对象:
选中单独的面,新建材质球,只勾选发光通道,然后载入事先做好的贴图。
这里选择发光通道的原因是由于后面箭头变形以后,会有阴影,不想打灯,所以干脆就做发光啦:
再调整一下贴图的位置,这个大家看着效果来就好:
其他面也一样的操作,这里我就不赘述了,最后弄完大概这个样子:
下面就是加线啦,添加一个细分曲面,将类型选择为OpenSubdiv Bilinear,然后编辑器和渲染器细分都改成6吧:
同样的复制出来一份备份、隐藏、C掉,再新建一个螺旋线,调整好方向,高度暂时保持和箭头差不多就行:
给箭头添加样条约束,同时把螺旋线拖给样条约束:
然后再看着效果去改变一下螺旋的参数吧,这里不一定要做得完全一样:
如果你发现箭头顶部被扭曲变形了,适当的在样条约束的偏移里给点参数就好了:
你也可以通过调整样条约束里的尺寸和旋转的曲线,去控制形态:
形态差不多了以后,就可以同样复制出来一份做备份,然后连接对象加删除:
下面就是做帧动画啦,先将对象居中到轴:
做100帧吧,在第0帧的时候,对象的P轴0度打上关键帧:
然后在100帧的时候,P轴旋转360度打上关键帧:
同样动画的函数曲线记得改为线性哦:
这个时候播放,你会发现首尾的地方会有停顿,这是由于0帧的0度和100帧的360度画面是重复的导致的。
所以播放和导出的时候把0帧改为1就好了:
对象的H和B轴也略微的给一点参数,这样旋转起来就不会感觉那么死板了:
如果想要文字也动起来,就在纹理标签里的偏移U值上做关键帧就行了:
数值的话,大家去尝试吧,只要保持首位的样子是连贯的就好,同样别忘记将函数曲线改为线性哦:
另外两个也是同样的道理,我这里就不重复啦。
找一个合适的角度,给上摄像机就可以渲染出图啦:
最后还是排版看看静图和动图的效果吧:
感觉形态方面没有原图的好看,不过方法应该就是这样了。
下面是视频版:
好了,今天的分享就到这里,想要源文件以及原视频的童鞋后台撩我获取吧!
更多教程欢迎关注公众号
Keep Curiosity Keep Learning
本文由“野鹿志”发布
转载前请联系马鹿野郎
私转必究









































