UX设计工作实践中的设计依据分享(含PDF下载)
西安/UI设计师/7年前/399浏览
版权
UX设计工作实践中的设计依据分享(含PDF下载)
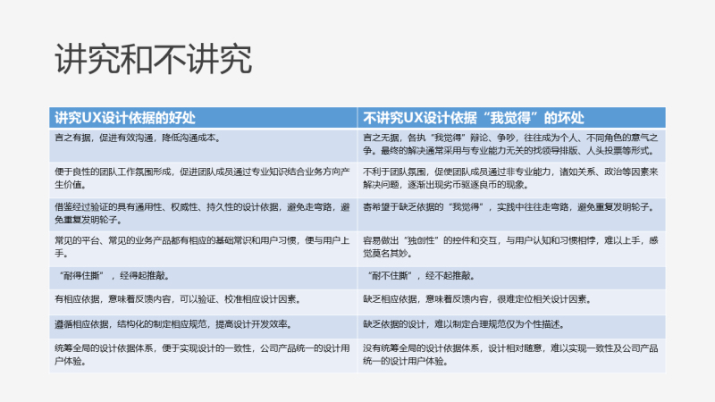
UX设计工作实践中的设计依据重要性不言而喻,对实践中的经验做了一些总结梳理,给团队内部分享交流的讲稿分享出来。






































































3
Report
声明
5
Share
in to comment
Add emoji
喜欢TA的作品吗?喜欢就快来夸夸TA吧!
You may like
Log in
3Log in and synchronize recommended records
5Log in and add to My Favorites
评论Log in and comment your thoughts
分享Share
1






































