【C4D教程】金属挤压字体建模制作教程
广州/设计爱好者/7年前/2546浏览
版权
【C4D教程】金属挤压字体建模制作教程
继续带来C4D的教程~~~
1. 在AI中绘制好字体的基本样条

2. 绘制好后存储为AI8文件

3. 打开C4D预设文件(材质与灯光已经设置好了)(预设文件与更多教程)

4. 在C4D页面中的文件菜单中找到合并

5. 选择存储好的AI文件

6. 点击确定

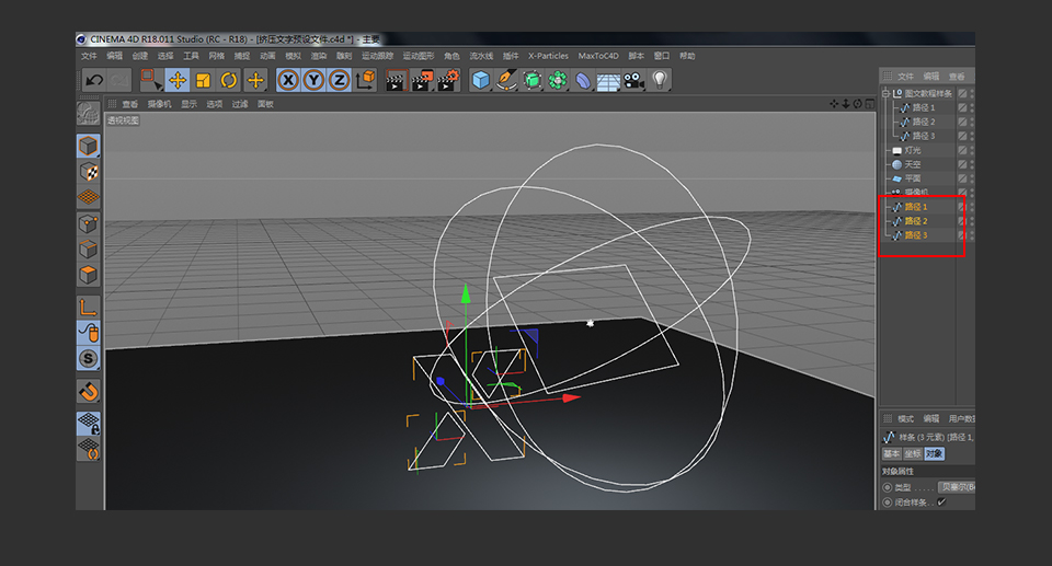
7. 按住SHIFT键多选选中刚刚导入进来的样条

8. 复制出一份样条作为备份

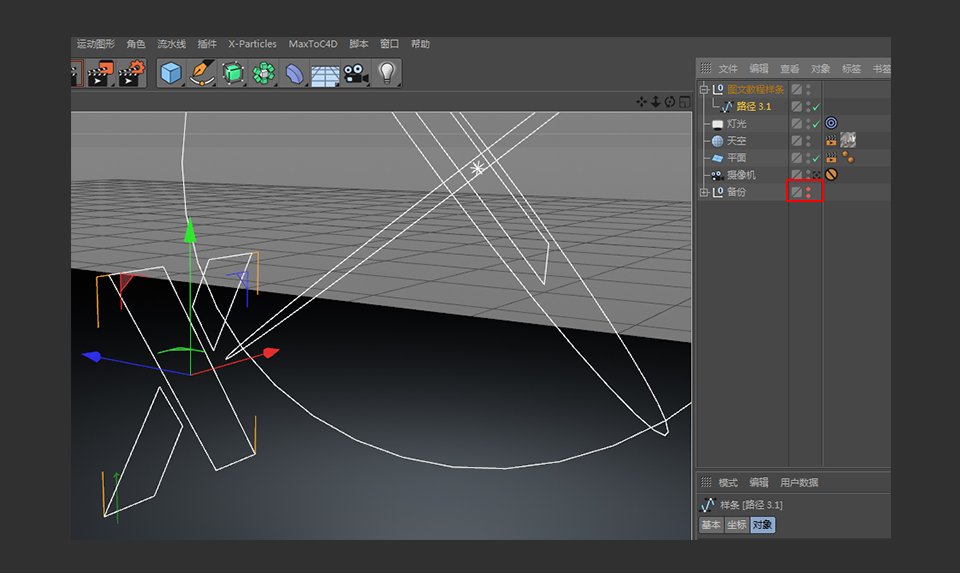
9. 同样的,按住SHIFT键多选选中字体的样条线,右键呼出菜单后选择连接对象加删除

10. 双击组别后面的两个圆点直至圆点变红

11. 新建一个挤压命令

12. 把刚刚得出的样条线拖入到挤压命令

13. 把挤压的具体参数改为如下图所示

14. 使用移动复制的方法复制出一份新的模型,并修改其相关数值

(移动复制的方法:按住键盘CTRL键加鼠标左键进行拖拽)
15. 同样的方法复制多出一份

16. 新建一个圆柱体

17. 圆柱的参数如下图所示

18. 使用移动复制的方法复制一份新的圆柱体,并修改其参数

19. 使用同样的方法再复制出一份圆柱体,具体参数如下图所示

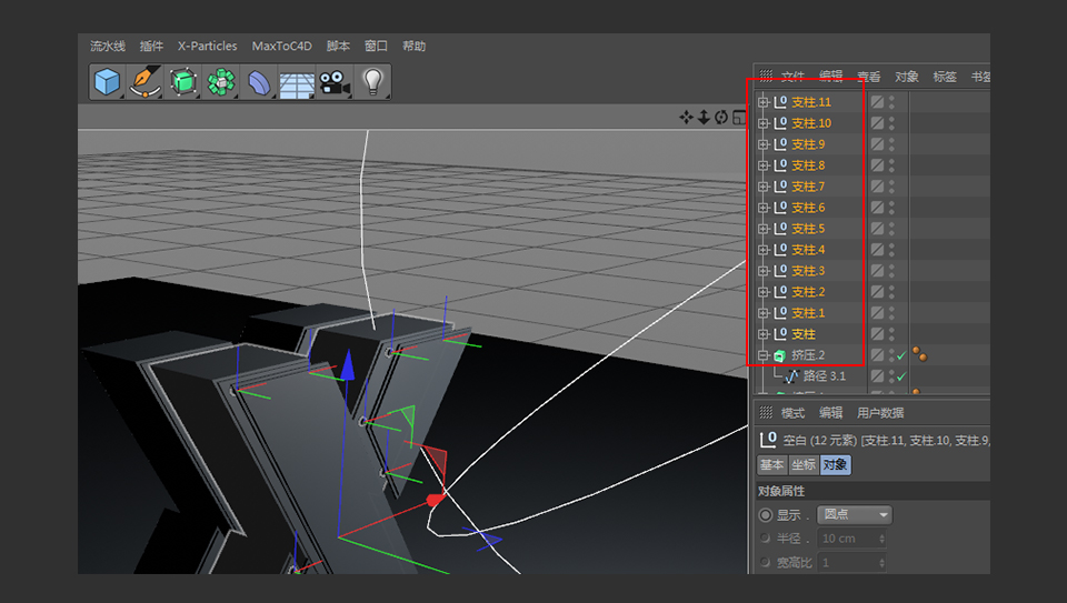
20. 多选选中新建出的两个圆柱体,向下移动复制

21. 使用旋转工具对圆柱进行调整

22. 多选选中圆柱体并且进行群组(群组快捷键:ALT+G)

23. 对圆柱的组别进行位置和朝向的调整

24. 对支柱的大小进行适当的调整(注意细节的合理性)

25. 使用移动复制出其他的支柱

26. 多选选中刚刚所复制出的支柱组别

27. 将选中的支柱组别移动复制出一份到背后的间隔中

28. 至此,字体的模型已经全部完成了

29. 将相对应的材质拖拽到对应的物体当中

30. 材质上好后激活摄像机视角,点击渲染到图片查看器

31. 渲染完成后,点击保存

32. 完成

更多设计可以看原文链接了解~
23
72
Share
in to comment
Add emoji
喜欢TA的作品吗?喜欢就快来夸夸TA吧!
You may like
Log in
23Log in and synchronize recommended records
72Log in and add to My Favorites
评论Log in and comment your thoughts
分享Share






































