(图文+视频)Ai+Ps+C4D野教程│三种方法制作线条扭曲字母
一个问题,三个对策:
各位鹿友,端午快乐。明天是父亲节,大家记得给自己的爸爸送上节日祝福哦!
有许多鹿友提意见说我的视频加速太快啦,看不清楚。
这个确实抱歉,因为如果按照原速播放的话,时间很长。有些平台无法上传那么长的视频,为了保证传播,所以不得已进行了加速处理。
群里阿木提了一个很好的建议:
其实我也一直用的这个播放器,之前苦七也有提到过如果视频速度太快,可以用它停帧观看。
但是由于没有正式的给大家安利过,可能大家都没留意,所以今天在内容开始之前先给大家正式安利一下这款播放器:
没错,Potplayer,就是那款图标黄黄的播放器:
今天我们只说这款播放器的两个功能
1、减速播放
如图所示,在播放器界面鼠标右键播放-播放速度-减速,默认快捷键是X,加速是C。这样就可以轻松的将视频速度减到适合自己的速度观看了:
2、停帧播放
同样如图所示,鼠标右键选项,在鼠标选项里可以设置你想要的快捷方式为上一帧和下一帧,设置完成以后,视频就可以按照你的设置进行停帧播放啦:
这款播放器本来就是免费软件,所以直接百度Potplayer到它的官网上下载就可以了哦!
PS:减速播放视频的声音也会同时减速,所以如果我视频的BGM因减速而闹心的话,请大家记得把视频改成静音哦!哟呵!
好了,回到今天的主内容,先看问题吧:
这种线条扭曲效果,我试了试,无论是用Ai、Ps或者C4D都不难,各有各的优缺点。
所以今天我们一个问题三个对策,分别用Ai、Ps和C4D来制作这个线条扭曲字母吧!
先是Ai吧,在画板上先画一个黑色矩形并且Ctrl+2锁定充当背景:
用钢笔设置好合适的描边大小画一个白色描边出来:
按住Alt键拖拽复制出来一份描边:
混合工具混合出线条组来,步数大家看着办就好:
执行对象-扩展:
选择合适的字体,打上文字降低不透明度,并且放在线条组的下面一层作为参考:
接下来就是重点了,用变形工具,调整到合适的笔头大小,直接在线条组上参考着文字画。
变形工具的使用方法和Ps的液化工具类似,注意的是画的时候要从下往上的画:
具体过程就不演示啦,搞完大概就是这个样子:
这种方法的话简单粗暴,嘛~不过效果不太好操控。
下面我们再来看看PS的操作吧,因为Ai里文字和线条组都已经做好了,我就偷懒直接拖进PS里啦:
首先给文字图层高斯模糊几个像素:
将文件另存为PSD文件,因为后面会用到置换功能:
再对线条组执行滤镜-扭曲-置换,参数同样大家看着办就好:
如果你觉得直接置换出来的效果太死板,也可以将线条组和文字盖印一层出来,执行滤镜-液化:
然后再用向前工具在置换后的文字基础上适当涂抹一下,道理和Ai里的变形工具一样:
最后弄完大概这样,感觉效果一般。这玩意儿看久了眼花:
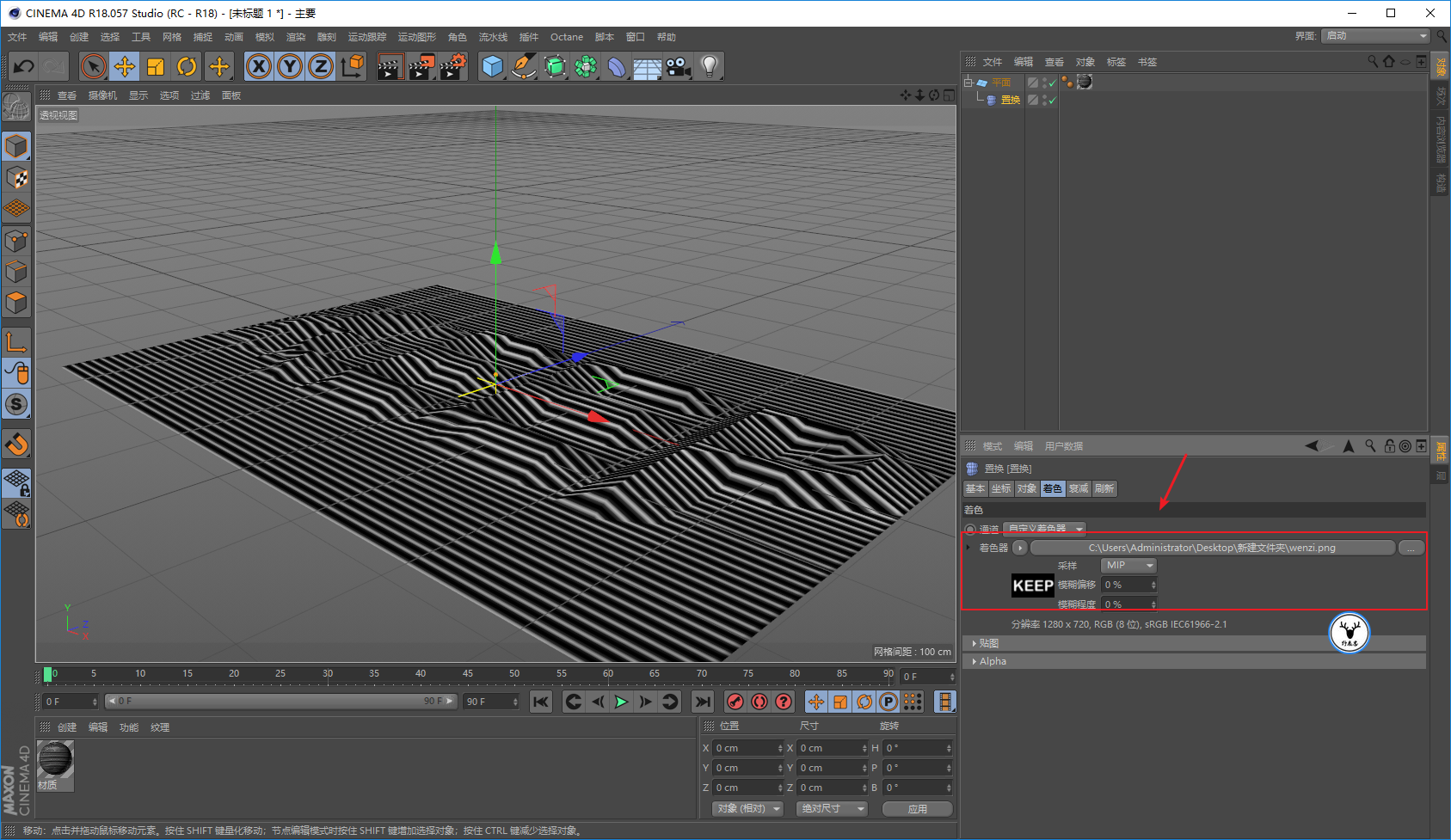
最后是C4D的制作方法,其实原理和PS一样,也是用到了置换。
如图所示先在PS里制作好文字以及线条组的贴图:
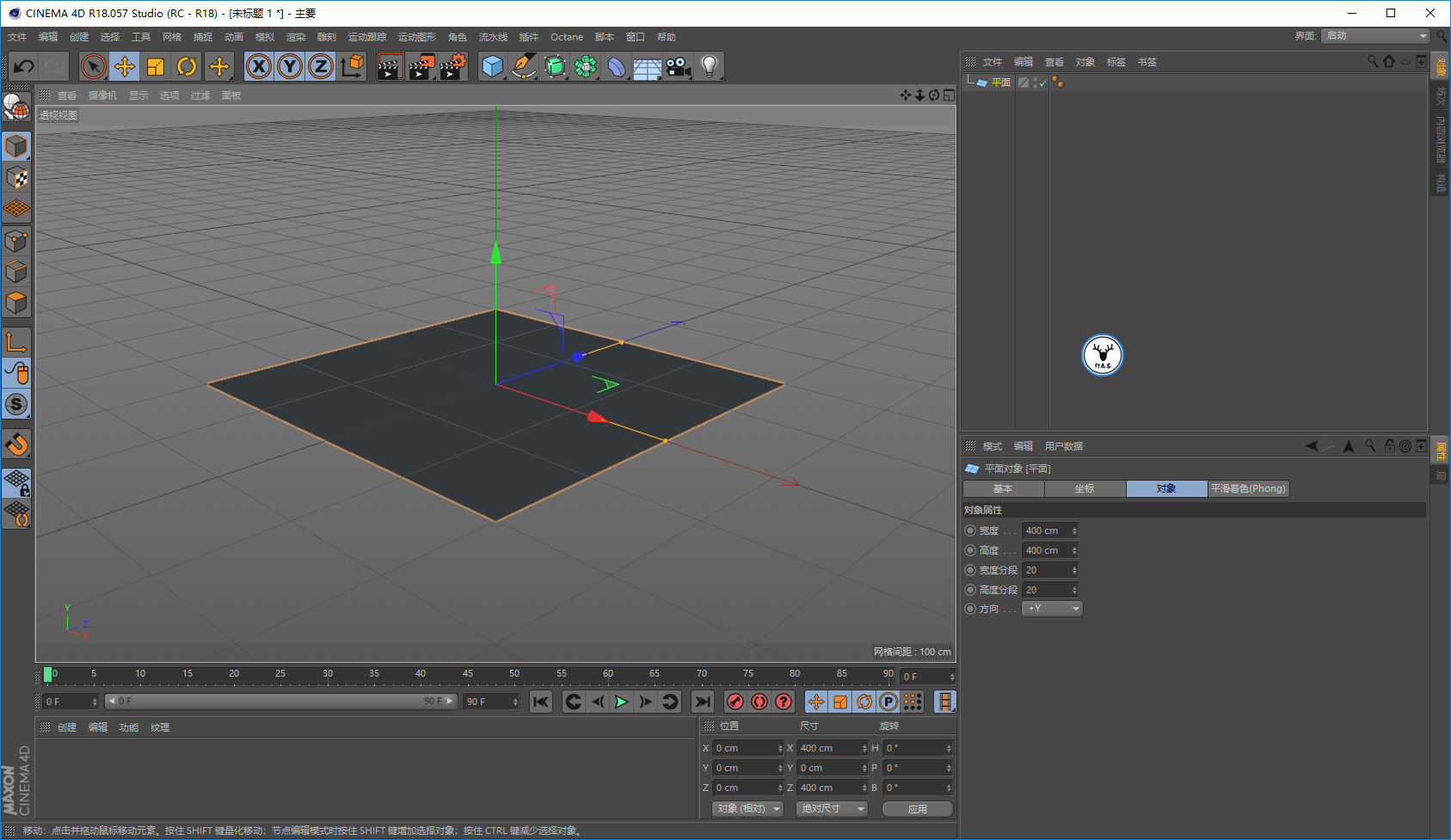
先新建一个平面:
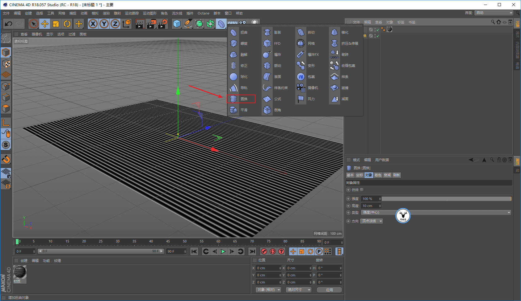
新建材质球,只勾选颜色通道,加载线条组的贴图:
将材质球赋予平面,调整平面的大小,然后再新建置换变形器,让它成为平面的子集:
在置换的着色面板加载文字贴图:
下面可以去调整置换的高度、方向以及强度等参数:
然后再增加平面的分段数,让置换看起来更加圆润一点:
最后弄完渲染出图看看吧:
啊啊啊,看久了真的眼花,感觉C4D的置换比PS有更多的可操控性。
不过做完以后我才发现原图可能真的就只是用Ai变形工具画的...嘛~不管了,反正三种方法都在这里了。大家觉得哪种合适就用哪种吧!
下面是视频版:
今天的分享就到这里,想要源文件以及原视频的童鞋后台撩我获取吧!
百看不如一做,你和别人你最大的差别只有两个字,“行动”。
每一个教程都动手去做一下,不知不觉中你就成长了。
做好了记得晒出来给大家看一下哦~(作业投稿:后台撩我获取投稿地址哦)
Keep Curiosity Keep Learning
本文由“野鹿志”发布
转载前请联系马鹿野郎
私转必究









































