产品设计之从需求到落地
这篇文章是描述产品从需求到落地的过程

该产品定位为面向B端中高端用户的一款产品,能实时监测运动过程中的肌氧与运动强度,让运动真正改善健康。目标用户主要为健身达人、健身小白。
名词解释:
肌氧:肌肉组织氧含量简称肌氧含量。
心率(HR):是指每分钟心脏跳动的次数。心率与年龄、性别、体质、训练水平和生理状态等因素有关。
区别:
一个人有很多肌氧,但只有一个心率
肌氧比心率更接近能量消耗
肌氧能判断乳酸阈值点,进行耐乳酸训练监测
肌氧比心率更敏感
肌氧可用于针对性肌肉训练
……

1.行业分析

“有氧能力”被美国医学界正式列为第五大“临床生命体征” ,医学最常用的四大生命体征的指标是:呼吸,体温,脉搏,血压。
小结:数据表示我国健身市场空间很大,行业增长迅速,另外传统健身房以会员卡、私教为主,盈利模式相对单一,美国发展相比成熟,服务更加多样化,“有氧能力”被美国医学界正式列为“临床生命体征” ,对我们来说是个契机。
2.PEST分析
2016 年 10 月 25 日,中共中央、国务院印发了《“健康中国 2030”规划纲要》,提出到 2030 年建立起体系完整、结构优化的健康产业体系,强调重点发展全民健身及业余体育。
今年国务院机构改革出台:不再保留国家卫计委,组建国家卫生健康委员会。
政府出台利好政策,一方面对冲工业增速持续下滑压力,开发经济发展新动能,推动经济结构转型升级,并提供大量就业岗位;另一方面也满足居民需求,迎合居民消费“衣食—耐用品—住行—服务”的升级路径。
未来健身需求将内生性增长,在政策及资本等推动下,健身人口将逐渐扩大。
人工智能的发展,满足消费者越来越多的需求。
数据来源:中国产业信息网
小结:政府出台利好政策,经济发展,健身人口扩大,消费需求增长,人工智能的发展满足消费的多元化需求。
3.竞品对比

小结:市场上能实时监测肌肉组织有氧代谢的设备,目前是美国新推出的MOXY,T1作为我国肌氧可穿戴设备先行者,是一个全新市场领域。在做产品时需要考虑用户需要、可替代性、用户习惯的培养。
4.SWOT分析

策略建议:
开发运动处方、有氧能力评估项目,让私教课更精准 ;
利用线下健身房渠道,建立品牌认知,增加信任感;
降本增效的模式,特定时间内提供优质的产品与服务;

1.网络调研资料

样本:新中产群体N=1500,其中单身N=118,未婚有拍拖N=172,已婚N=1208,于2017年12月通过iClick网络调研获得。
调查显示,新中产人群年轻进取,对国内消费有非常大的影响,他们注重健康及身材的管理,健身已跻身日常休闲活动的TOP3。有伴侣的人群对健身更是偏爱。
资料来源:艾瑞咨询
2.问卷调研

发放问卷:200份,通过给公司员工及好友、投资人发放问卷调研,从而提炼用户的关注点和体验、行为,用于指导产品设计的数据依存。
通过问卷反映用户的核心关注点:1.产品的认知 2.专业的指导 3.报告的解读 4.记录运动和健康数据的变化
3.用户访谈

让公司内的员工及其朋友、投资人来体验和面对面访谈,新手用户5名,中间用户5名。
测试目标:观察用户对产品的了解,使用产品的过程和体验,信息关注点。
通过访谈,我们得出用户的关注点集中在:1.产品认知 2.有无专业人士解读、指导 3.有无训练效果、变化
策略建议:
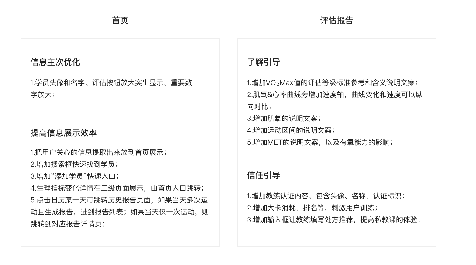
在后面的产品设计中增加一些名词类的解释说明 ;
提供教练一对一的指导,打消用户因不了解产品产生的担忧;
佩戴肌氧设备进行运动+app解读报告相结合,线下健身房为渠道推广品牌,建立认知;
在1.0阶段重在产品核心功能的体验,提高数据的精准度和解读效果;


小结:
小白型是新用户因为不了解产品,需要先形成一定认知,建立信任感,顾及具体用户的体验。所以在设计的时候需要对新手用户增加引导过程,让用户快速了解产品,体验产品后建立信任感、幸福感,进而购买肌氧设备产品。
达人型一般是健身机构的教练,健身经验丰富,具备一定的专业知识,他们更关心利益相关的问题,是否能够让会员多来上课,有没有服务体验活动,是否能够通过改变运动强度改善有氧能力达到效果。






















































