Ai+C4D+Ps野教程│一起动手制作金属质感立体文字吧!
本文多图,请在wifi环境下阅读
最近学习C4D有一个槽点不得不吐一下:C4D的钢笔工具委实用不习惯。
特别是用习惯了Ps、Ai的钢笔工具之后,而且平移画面老是习惯性的按空格键去平移,但是C4D的类似抓手工具的功能是要按住Alt键加鼠标中键。
不过好在Ai和C4D之间可以相通,所以我还是喜欢在Ai里做路径,然后C4D里建模渲染出图,最后PS里调色。
所以今天就来分享一下野郎平时是怎么结合这三个软件使用的吧。做一个什么内容呢?就做一个金属质感的立体文字吧!
野鹿志的文章向来都是通过一个个简单的案例熟悉工具的使用,主要方便新手入门的理解。
本篇内容会使用到C4D的挤压和扫描功能,这是C4D非常常用的两个功能,特别是在制作文字方面。
所以在此我们也还是说明一下工具的使用方法吧。
如图打开C4D,在样条工具组里新建文本,输入自己想要的文字:
NURBS工具组新建一个挤压,让它成为文本的父级,可以看到文字就被挤压出厚度了:
再新建一个圆环让它也成为挤压的子集,同时在挤压的对象属性栏中勾选层级,这样圆环也同样被挤压出了厚度:
所以我们可以知道:凡是样条(路径)均可以用挤压工具挤压出厚度。
同时调整挤压对象面板上的移动参数,可以改变挤压的厚度:
封顶面板里可以改变封底的类型,具体类型和参数大家可以去尝试。
但是这一点很重要,因为转折的地方一定要有倒角,别问我为什么,百度知道:
说完了挤压再说说扫描,如图新建一个圆环和扫描:
我们先把圆环的半径缩小,然后先让圆环成为扫描的子集,再把文本拖到圆环的下面:
如图我们可以看到,扫描可以让圆环按照文本的路径扫描出形态来。(注意谁在上方谁在下方哦!)
同时,扫描也有封底的选项:
好了,两个工具大概有什么用就先说到这里,具体的还是建议大家动手尝试才能理解的更深。
那么接下来进入今天的内容,打开Ai输入自己想要的文字:
ctrl+shift+o将文字转为轮廓,再适当的对文字进行变形:
将变形好的文字复制出来一层,结合形状工具和路径查找器在文字上打孔,其实就是C4D里的布尔。不过Ai里操作会方面很多,这一步不用详细说吧:
画一些形状做装饰,颜色随意,这里只是为了方面大家看而已:
你还可以在文字上面画一些线条,这个大家凭自己的想象吧,反正我是不会字体设计的:
将Ai里做好的四个部分分开:
将文件另存为illustrator 8,因为C4D只兼容这个版本:
接下来打开C4D,在文件中选择合并对象:
选择刚才保存的Ai文件点击确定打开:
我们可以看到Ai里的内容全部都以路径的方式在C4D中显示出来了:
Alt+g将各个部分分好组:
一部分一部分的操作吧,先对文字打孔组添加挤压,记得勾选层级:
更改圆角封顶的参数,这个大家看着办吧:
可以再复制出一个挤压后的打孔组,改变一下封顶的参数,让其看起来更丰富:
接下来处理文字组,选中文字组下面的所有路径,鼠标右键执行连接对象+删除将其合并为一个对象:
再添加圆环扫描,前面已经说过使用方法了,这里就不复述啦:
缩小圆环的半径,参数大家同样看着办吧:
鼠标中间切换视图模式,然后移动对象让它和原文字对齐:
同样对形状组添加挤压,更改封顶参数以及调整位置:
给线条组添加圆环扫描,对齐位置,并且更改封顶的参数:
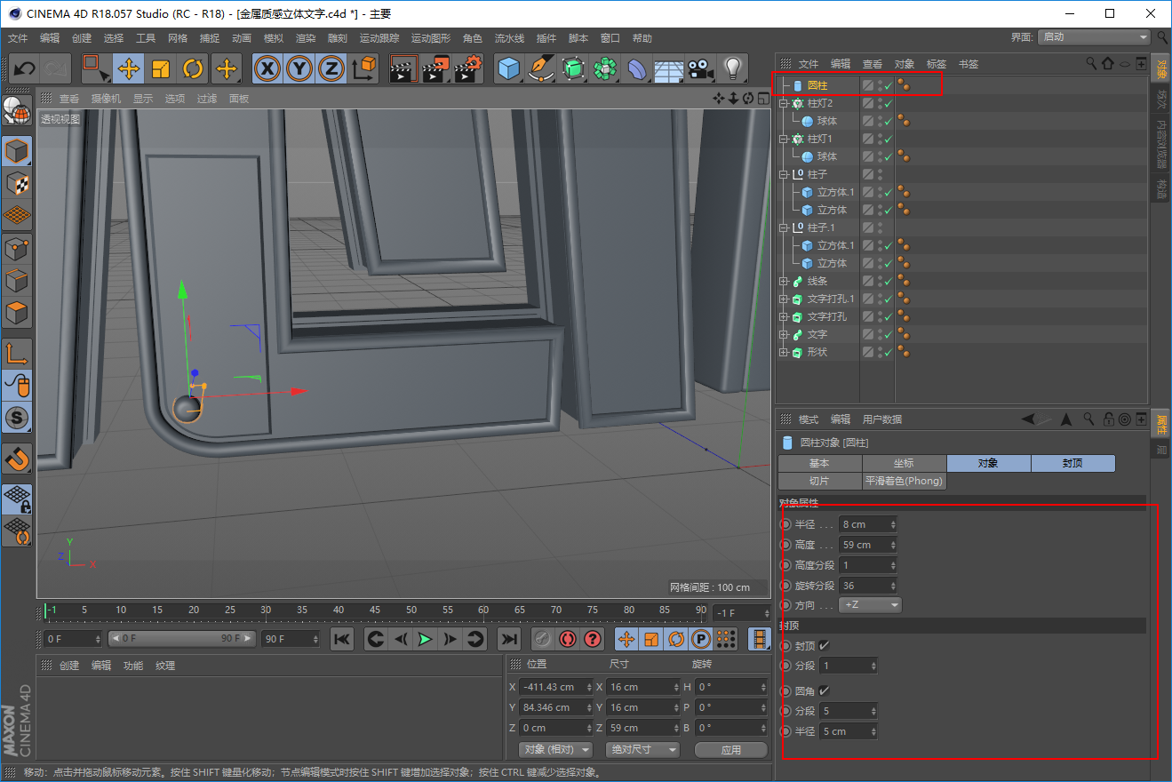
文字主部分就这样了,然后再加点细节吧,做两个柱子,这里不用多做说明吧!记得改改立方体的圆角参数就好:
圆柱上放个球体当作灯:
球体上给个父级克隆,改变一下参数:
直接复制出来一份给到另外一边就好:
形状的部分用一些圆柱做成钉子,参数同样大家自己看着来:
在刚才打了孔的地方加胶囊当作装饰,同样参数大家看着来:
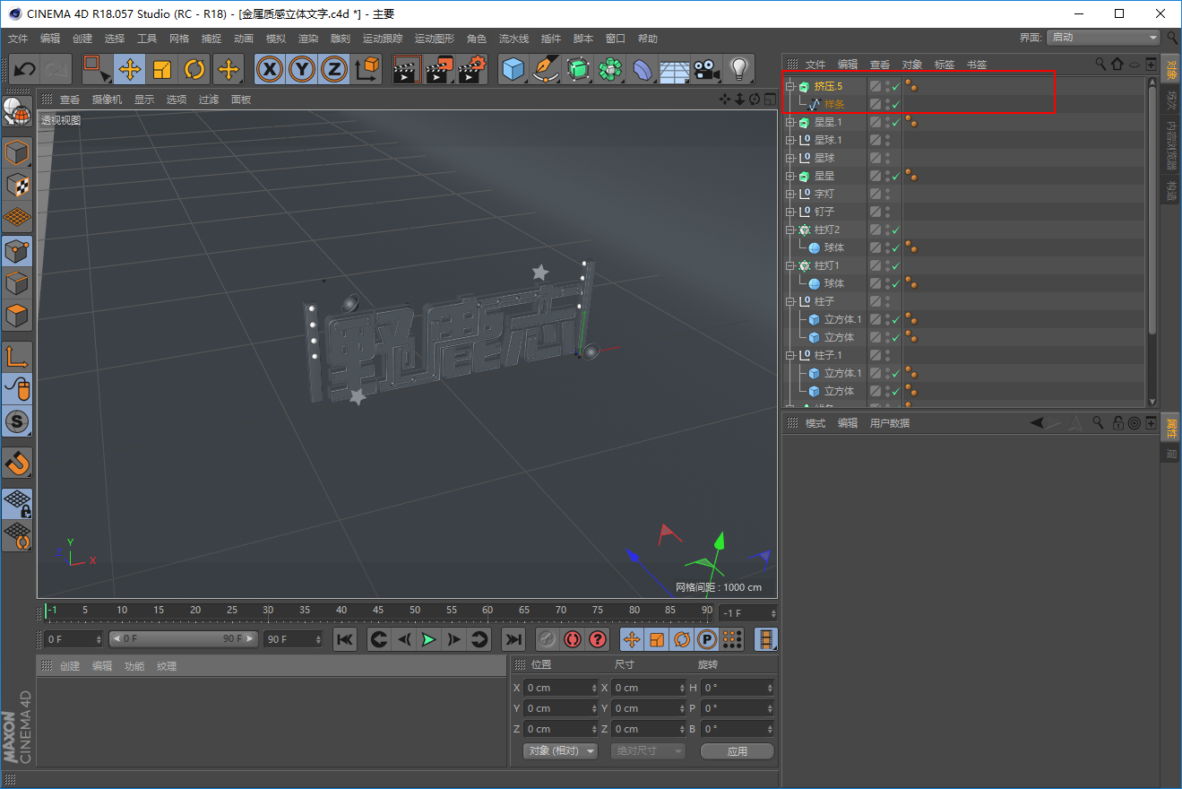
再做两个星球和星星出来做装饰,星球就是球体加圆环,星星是样条工具组里星形挤压出来的,这个也不用多说吧:
接下来做个背景吧,用钢笔工具在二维视图里画一个路径:
再把它挤压成背景,参数自己鼓捣哦:
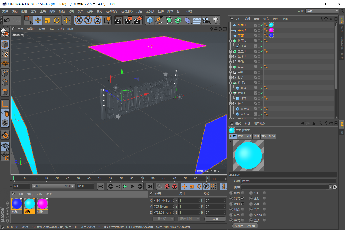
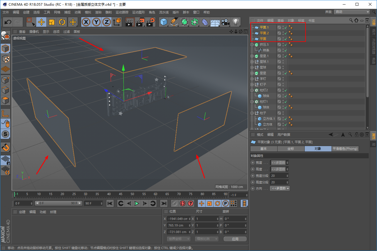
再新建三个平面作为发光板:
接下来就是添加材质了,新建材质球,勾选发光和反射,颜色大家看着来吧,把亮度调到200:
同样的方法给另外两个板子添加材质:
再新建一个材质球,勾选反射,将类型改为GGX,调整粗糙度和反射强度,参数同样看着办:
添加一个GGX层,同样还是调整粗糙度和反射强度的参数:
金属材质球做好以后,我又做了一些圆环放在线条上,这个大家凭喜好吧:
把你想要做成金属材质的部分统一打上组,然后给材质:
线条组我想做成灯管发光的感觉,所以复制一个线条组,取名为线条灯芯,并把圆环的半径改小:
新建一个材质球,勾选透明和反射,透明的折射率预设改为玻璃:
把玻璃材质球给线条组,把发光材质球给线条灯芯:
最后把两边柱子的灯也给上发光材质,再给背景一个深色材质球:
接着就进行渲染设置了,将渲染器改为物理渲染器,物理参数里采样器选择固定,品质选择高:
效果里添加全局光照,将预设改为室内-预览(小型光源):
最后渲染到图片查看器:
接下来就简单了,用PS打开图片复制一层出来,并且转为智能对象:
ACR里调整对比度、清晰度、饱和度和自然饱和度,参数大家看着办:
再给个色阶吧:
最后码字、排版、导出图片看看效果吧:
呼呼,终于写完了,今天的文字以及图片内容很多,但是其实总体来说方法是不难的。
部分环节我并没有写的特别详细,因为我觉得都是动动手动动脑其实就能解决的问题。
好啦,好累人啊!
今天的分享就到这里了,想要练习的童鞋后台撩我获取源文件吧!
本文由“野鹿志”发布
转载前请联系作者“马鹿野郎”
私转必究
Keep Curiosity Keep Learning
公众号ID:yeluzhi666
微信ID:maluyelang666








































