【C4D】Low poly风景制作
上海/设计爱好者/8年前/648浏览
版权
【C4D】Low poly风景制作
Low poly效果,因为自己也是新手可能有些写的不是很到处请见谅
这个是完成后的效果图,之前在公众号里发布过,今天再和大家分享一下吧。

因为我这个是Low poly效果,所以这里面所有的图形都需要去掉平滑标签的
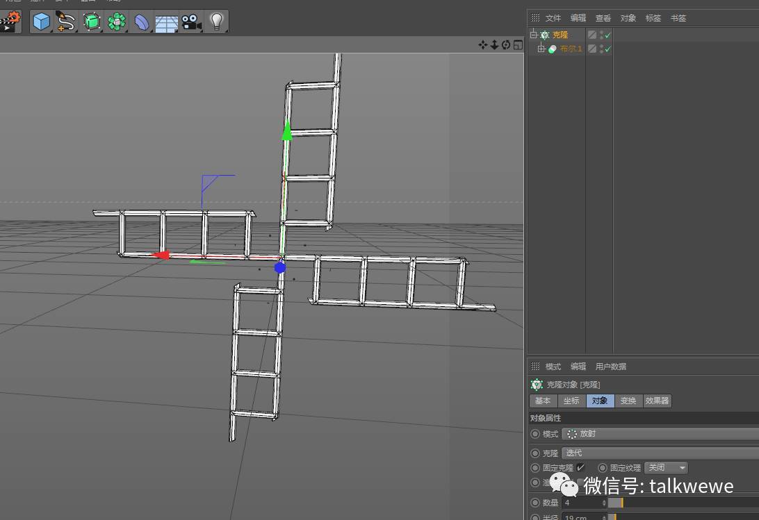
我是先从风车开始制作的,方法很简单

先新建一个矩形,再建一个圆环作为它的横切面,之后再加扫描。得到一个圆柱形的矩形框,再用克隆工具克隆五个,之后用布尔工具减去上下两处多于的部分,如下图

黄色框设置圆柱的面,红色框是我加了上下两个布尔减去多余的部分


(如果不能合在一起请在“对象轴模式”快键L,把坐标调整至合适区域后再取消选择)
风车周围的木板拆分出来也是制作立方体用克隆工具做出来的


屋顶是创建圆锥体后用置换和减面做成的

墙体用的是圆柱体置换减面的方式


树的制作方法
树叶用的是球体方框
树杆用的是圆柱减面方式

房屋底部的山体用的是球体加笔刷工具刷出来的

制作步骤就是建立球体后C掉,MC用笔刷刷出山体的颜色

刷的时候衰减要为“常数”不然山体的棱角不够锋利,成型后加置换 减面

水我用的是山脉地形做的,调整褶皱度后加上置换和减面效果器

鲸鱼有两种方法可以做,一种是先画出它的横切面然后用放样,按CTRL一步步拖出它的轮廓



另一种是直接用钢笔画出线框然后用挤压工具,再用切刀布线
之后再减面加置换,之后合成就好啦

7
14
Share
in to comment
Add emoji
喜欢TA的作品吗?喜欢就快来夸夸TA吧!
You may like
Log in
7Log in and synchronize recommended records
14Log in and add to My Favorites
评论Log in and comment your thoughts
分享Share

































