网页基础知识NO.4-交互体验设计(二)
北京/UI设计师/8年前/6710浏览
版权
网页基础知识NO.4-交互体验设计(二)
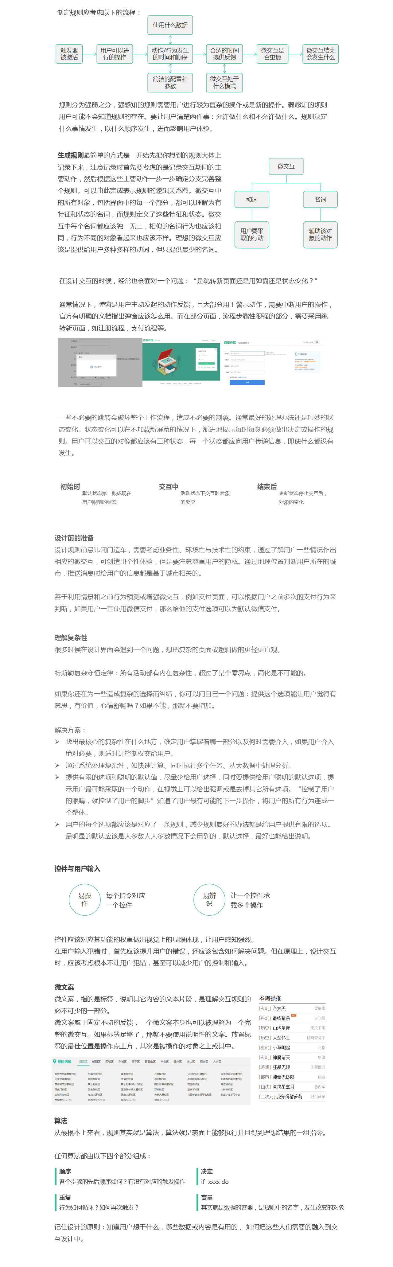
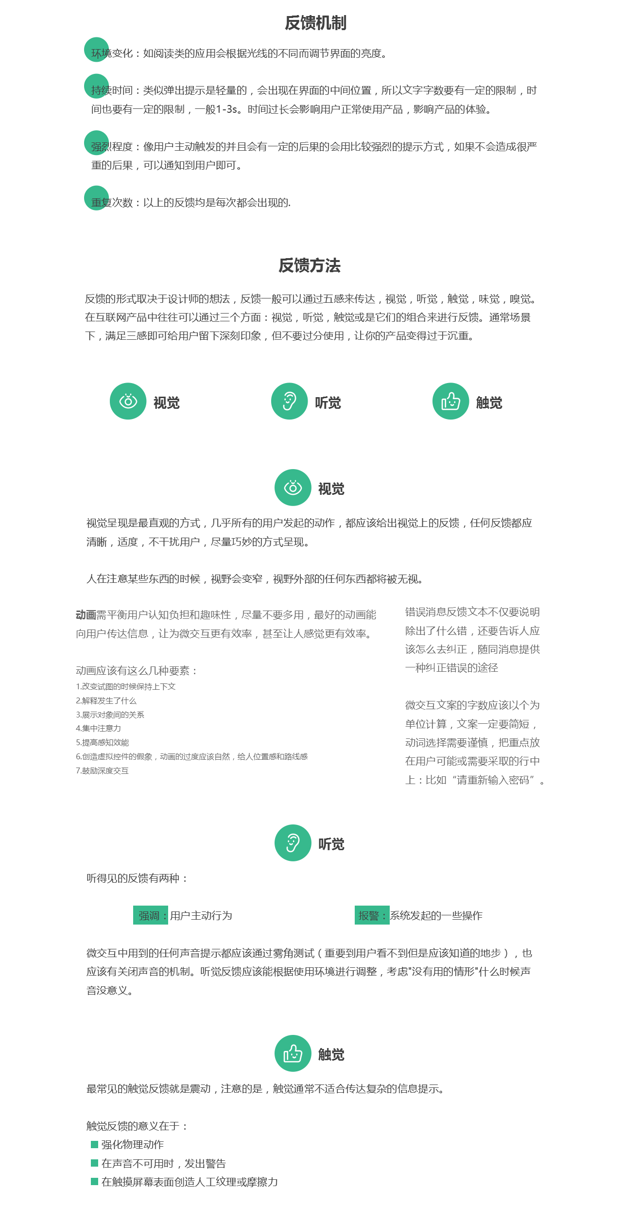
本文章是网页知识普及系列中的第四部分,承接交互体验设计(一)主要对交互设计模块展示、微交互设计方法、交互设计产出的流程图、原型图、交互设计说明文档进行了整理,内容融合了较多的网络资源,都比较浅显易懂,如有错误,欢迎批评指正。
85
Report
声明
153
Share
in to comment
Add emoji
喜欢TA的作品吗?喜欢就快来夸夸TA吧!
You may like
Log in
85Log in and synchronize recommended records
99+Log in and add to My Favorites
评论Log in and comment your thoughts
分享Share




















































