C4D【0基础】完全自学手册电商设计篇(七)
C4D,全称cinema4D,是德国MAXON开发的三维软件,可以建模,材质,灯光,绑定,动画,渲染等等功能,在影视特效,动画,设计,工业
大家好,我是董淼!
“董”是董事长的“董”,“淼”是董淼的“淼”!
【我的公众号:董淼】
本教程仅适合0基础的同学,如果能给你带来一点点帮助,我不胜荣幸。
【如你需要本教程所涉及的软件或相关源文件,请在下面留言信箱地址】
——————————————————————————————————————————
为什么要学C4D
我个人一直从事电商设计工作,并且在去年的双十一时发现,运用C4D的形式来展现页面的店铺
忽然出现,并且这一技术多半仅限于TOP前几位的大店铺,其原因有两点:
1、C4D作为一项新的表现手法,具备这项技能的设计人员暂时不多。
2、C4D制作需要的时间与常规平面表现形式相比,用时较长。也正是因为这两个原因,导致并
不是每一家店铺都可以设计出这样的店铺效果。故而在双十一购物狂欢这么重要的日子里,
各大实力商家抛出C4D首页来迎接这么隆重的日子。可见现阶段的C4D有多么的得宠。而我相信
很快的C4D将成为一个重要的表现形式会迅速壮大并普及,在电商设计这个领域里,与其他表现
形式共存。
最近一段时间我一直在自学C4D,由于我的专业原因,所以我更多的关注它在静止,立体形式的
表现上,而非动画,特效等。
为什么要写这份教程
在这里我将把自己学习到的东西总结成为书面教程,一方面检验自己的学习成果,如果教程还不
够完善,说明我学的还不够精到,那么我会带着问题回头去查缺补漏。另一方面希望可以帮助更
多想要了解C4D的朋友,带你入门并且与你一起成长。
今天我们来看一下618年中大促的页面制作


618作为年中最大的一场促销活动,在各大商家争奇斗艳的大促首页中,C4D再次成为最受欢迎
的表现形式,今年618的主题式“618理想生活狂欢节”,历时三天,6月18日-20日。让我们先来
欣赏一下商家们优秀的首页设计。






可以看得出这并不是用C4D做的,是用PS来营造C4D的效果,如果能够使用C4D来制作的话,效
果会更加逼真,层次感更加分明,细节更发丰富。有人说只要PS玩得好,完全可以做的出C4D的
效果,这话不假,只不过需要设计师有非常深厚的绘画基础和掌握PS丰富的制作技巧,因此并不
是每一位设计师都能用PS做的这么6.
我们来看一下C4D软件做出的效果,不难看出,熟练的使用C4D做出来的效果细节非常丰富,更
加接近真实效果,体积感更强。











既然本次大促的主题是“618理想生活狂欢节”那么我们就用这个作为文案,来做一组618大促海
报。
首先打开PS,把事先画好的草图导入PS中

我们先对“理想生活狂欢夜”这几个字进行调整,把它们“扶正”
(进行调整之前,不要忘记把原图层备份)

使用“钢笔尖”工具绘制文字的笔画

(每一个笔画一个图层)

下面我们来做“6”
先用“椭圆工具”画一个正圆


再画一个小圆


合并两个图层,并且把图层命名为“6”
(给每个图层命名是一个好习惯)



同理做出“1”和“8”

选中需要导出的所有路径的图层

导出

选中“所有路径”,确定,然后命名

得到文件是AI格式

打开C4D软件


我们选择“点”,使用“移动工具”对笔画的前后关系进行调整,避免笔画之间产生交叉



将每个字的“路径样条”分别选中——右键——“链接对象+删除”

对每个文字进行命名

复制并移动框框路径(按住CTRL+鼠标移动路径),并将“理想生活狂欢夜”字样放在两个框框
中间




把“圆环”缩放到适合的大小


把“圆环”和框框的“样条”放在“扫描”的下面,作为子级
(要养成一个随时给图层命名的好习惯)

点击“渲染活动视窗”进行查看


同理,我们使用“圆环”加“扫描”的方式把“理想生活狂欢夜”文字制作成霓虹灯管的样子

“圆环”的“半径”——“0.5cm”

扫描设置“顶端”和“末端”分别设置为“圆角封顶”
“步幅”——“5”
“半径”——“0.5cm”
(同理对每一个字进行相同的设置)

模型渲染效果是这样的

下面我们需要做一个“铁环”用来固定灯管
创建一个“管道”

调整“管道”“方向”——“+X”

选择“管道”通过“内部半径”,“外部半径”和“高度”的参数(或者鼠标分别拖拽模型上的
三个点)对“管道”进行调整

通过调节,把“管道”套在灯管上

勾选“圆角”并且通过调节把“管道”横截面变成圆角

渲染看一下效果是这样的

同理对其他笔画进行编辑
经过很长时间的编辑,效果如图


这时有同学会问:“这么多个圆环,要一个一个弄吗?”
对的,就是要一个一个去弄,想要做出精品,就不能怕麻烦
此时需要注意,要把每一个字和该字上面所带有的“圆环”“群组对象”为一组
(编辑好命名,方便查找,使用软件时,请养成良好的操作习惯,既方便自己查找,又方便团队
其他成员临时接手时,文件内容清晰明了)

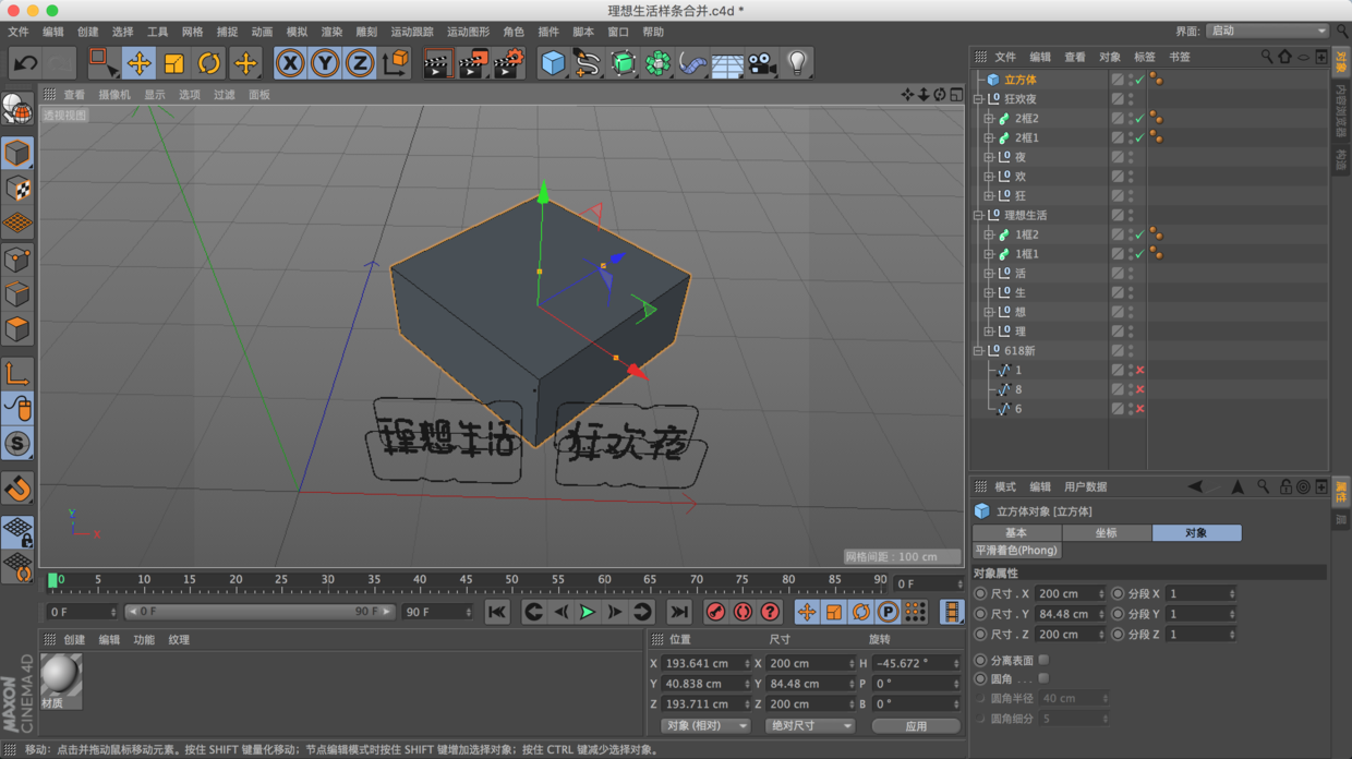
下面我们来做“礼盒”
创建“立方体”


为方便查看,我们先隐藏“618”路径

通过“移动”,“缩放”,“旋转”把立方体放到适合的位置上

将“立方体”“转化为可编辑对象”,选中对角结点,使用缩放工具,缩小四个结点之间的距
离,并且进行“移动”调整。此时需要锁“Y轴”(点击“Y”,使“Y”变成灰色)

此时会有同学问了:“理想生活狂欢夜几个字是怎么变成斜的了?”
答:“手动调的。”

视窗内按右键——“切刀”

选择“循环”


同理用“切刀”分别在每个边上做切线

选择“多边形”(面)
右键——“挤压”

点住鼠标左键向右移动,挤出一个高度

“右键”——“内部挤压”

点住鼠标向左移动

再次“挤压”,向合子里面的方向进行挤压


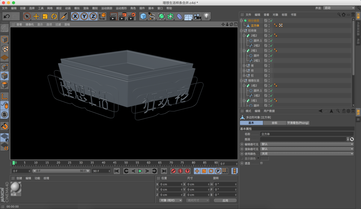
选择“细分曲面”,最为“立方体”的“父级”


这……与我们草稿中的盒子好像不大一样
没关系,这个时候我们再次需要“切刀”




继续使用“切刀”对其他边缘制作切线
为方便查看,这里隐藏一下“细分曲面”,我们看到是这样的

显示“细分曲面”后的效果

我们再看一下渲染效果

这时有的同学又问了:“为什么一定要加“细分曲面”这一步呢?把边角变成圆润的感觉好麻
烦,之前直角不也一样么?”
答:“直角转折渲染起来缺乏细节,不真实。圆角转折细节更丰富,更真实。”
下面我们看一下整体渲染效果

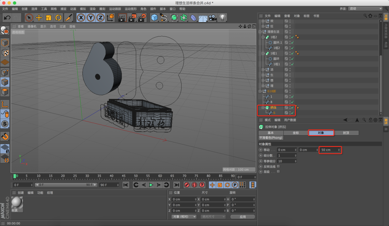
下面我们来使用“模拟标签”来把“618”制作成为气球字
我们先把之前隐藏了的“618”字样显示出来

首先使用“挤压”工具,使“6”变成立体模型


为了更好的观察模型上的网格分布,我们修改一下显示方式

这里需要注意,“类型”——“四边形”
勾选“标准网格”
“宽度”——“2cm”

“点插值方式”——“统一”
“数量”——“20”

将“6”模型“转化为可编辑对象”
并且重新命名为“6”

右键点击图层“6”——“选择子级”

此时我们点开图层“6”前面的“+”号,发现该图层以及下面子级全部已被选中

再次右键选中图层“6”——“链接对象+删除”

合并后变成一个图层
(记住随时根据需要修改图层名称)

选择“多边形”
右键点视图内空白处——“优化”

“选择”——“循环选择”

鼠标点击“6”模型内外侧面

右键点击图层“6”——“模拟标签”——“布料”

选中“布料标签”
“修改”——勾选“修改模式”
“宽度”——“0cm”

先点击“缝合面——设置”
再点击“收缩”

此时我们看到“6”发生了神奇的变化

我们使用以上相同的方法和步骤,将“1”和“8”分别制作成为气球字

我们看一下渲染效果

非常好,下面我们对“618”三个数字调整一下位置和大小
注意:在图层使用了“布料标签”时,是无法被“移动”,“缩放”,“旋转"的!这时我们先
把“布料标签”删掉(delete)
此时“布料标签”已被删除,“618”数字仍然保持原样

下面我们调整“618”的位置


调整好了之后,我们重新再给“6”“1”“8”添加“布料标签”

下面我们需要建立一个“摄像机”
在建立摄像头之前,我们需要把视窗内的画面调整为最理想的角度,如图

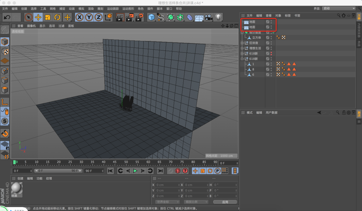
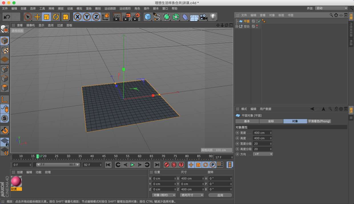
下面我们在场景里加一个“地面”和“背景”


复制“地面”,旋转90度变成“背景”

调整好视角

此时创建一个“摄像机”


此时,当我们任意移动视角之后

这时只需要点击“摄像机”后面的“对象”按钮

画面自动恢复刚才调好的视角,该视角将会成为最后画面输出时的视角

如需编辑画面内模型,需要点击关闭“对象”按钮,这时就可以进行编辑了

如果想要移动“摄像机”(最后输出)的视角,那么需要在开启“对象”开关的时候进行编辑
下面我们开始在画面中添加气球
首先,我们在“正视图”里画直线路径,取名“气球”

再创建一个“胶囊”

接下来创建一个“样条约束”

使“样条约束”作为“胶囊”的“子级”

选中“样条约束”图层,将“样条”图层拖拽到下面“样条”栏里面

拖拽之后,“样条”栏中显示“气球”字样。同时将“轴向”改为“+Y”

调节“结点”可以改变“胶囊”粗细变化

“ctrl+鼠标左键”=加点
“delete”=删除点
“样条约束”参数,与“胶囊”参数,两方面数据调节相结合


创建“圆柱”

“转化可编辑对象”
框选“顶面”全部结点

使用缩放工具,将“顶面”缩小

创建“圆环”

将“圆环”缩小放到“圆柱”下面


将“圆环”“转化可编辑对象”

选中“圆环”和“圆柱”两个图层,“右键”——“连接对象+删除”

命名为“气球口”

将气球的“胶囊”“转化可编辑对象,并且将气球相关图层“连接对象+删除”
把“气球口”放在“气球”的末端
好,很可爱

“右键”——“群组对象”,把气球和球球口群组到一起


我们复制多个气球,并且将它们分布在“618”周围


我们用相同的方式来做后面的长长的大气球


对了,“8”的头上还有一个“蝴蝶结”来着
使用“圆环”和“扫描”工具制作蝴蝶结(注意:在移动和旋转蝴蝶结之前一定要先把蝴蝶
结“转化为可编辑对象”,不然蝴蝶结会出错)

下面我们给蝴蝶结丝带“挤压”出一个厚度
选“多边形”,空白处点右键——“挤压”

此时我们无需选择任何一个面,只需要鼠标在空白处拖拽就可以
(注意:上面这个操作,最大角度一定要大于90度,才能整体挤出厚度)


复制一个“蝴蝶结”并缩放

新建一个“矩形”样条线

勾选“圆角”,并且调整“高度”和“宽度”

创建“挤压”,“封顶”——“定端”/“末端”——“无”

“转化为可编辑对象”,并且缩放移动到“蝴蝶结”的位置上

“挤压”出厚度

这里我们再做一个“矩形”样条线
选择“点”,空白处点右键——“创建点”


移动“点”

“挤压”,“封顶”均“无”

创建“细分曲面”

再次“创建点”,并移动

“转化为可编辑对象”,“复制”,“移动”,“缩放”,“旋转”


下面我们开始制作丝带
使用“贝塞尔”

工具在“顶视图”画一条竖线

切换“右视图”
选择“点”,“右键”——“创建点”

移动点

“右键”——“柔性插值”


按住“shift”,可以对单边杠杆进行调节

同理添加其它的点

“扫描”

按住“C”键将模型“编辑为可编辑对象”
“右键”——“切刀”

模式——“循环”
鼠标放在箭头处,点击

选中中间的几个点,向上移动

检查“右视图”调整


“挤压”出一个厚度

此时丝带的燕尾角就做出来了
多复制几个,放在需要的地方

下面我们来做一些飞起的“小飘带”
为方便观察,我们将全部图层“群组对象”,然后隐藏


创建“平面”


“缩放”

旋转90度,使小飘带站立起来

创建“螺旋”

作为“小飘带”子级


再创建一个“扭曲”

把“扭曲”放在“螺旋”下面,与“螺旋”并列作为“小飘带”的子级


“小飘带”做好了,我们“复制”并“缩放”“小飘带”,把它分布在画面中
(注意:此时不要忘记给“小飘带”挤出一个“厚度”)
并且给“小飘带”加上一个“细分曲面”


这时我们检查一下细节,发现气球少了根先,于是我们需要把线添加上


下面我们来贴材质
首先给“618”上材质
“创建”——“新材质”

双击“材质球”

选“颜色”更改颜色

选择“反光”——“层”——“添加”——“反射(传统)”




按住“Ctrl”+鼠标拖拽,复制三个材质球,分别修改一下颜色值(三个球颜色由浅及深,
使“618”看上去颜色更丰富一些)

将材质球拖拽到相对应的图层中去

渲染效果

下面给气球上材质





下面给飘带上材质(反光默认就好)

盒子材质



下面给霓虹灯上材质








霓虹灯上面的小卡子材质如下



下面是“理想生活狂欢夜”前后两边的金属框框




渲染后的效果

下面我们来给画面换一个布景
首先,将原有场景隐藏或删除




修改材质


给布景加上材质,并且调整大小
此时我将物体整体向上移动了一下,产生了悬空的效果

下面开始加灯光
新建一个“立方体”,并将他“转化为可编辑对象”







将以上几种等分布在场景中

这是我们调节一下摄像机的焦距


现在我们需要这些灯的光线,但是并不想这些灯的物体出现在画面中,怎么办呢?
右键灯光图层——“C4D标签”——“合成”

取消“摄像机可见”

下面我们来看一下渲染效果
首先打开渲染设置

“效果”——“全局光照”
“效果”——“对象辉光”
“效果”——“环境新手”

“全局光照”——“常规”——“预设”——“室内高品质(小型光源)”

设置一下输出尺寸

渲染一下看看效果

由于C4D是模拟真实场景进行的渲染,有时效果有可能还达不到最理想的效果,这个时候就需要
我们后期利用PS修图,那么为了方便抠图,下面我们在从C4D中输出的时候需要先对文件进行一
下处理
右键布景图层——“C4D标签”——“合成”


另外我们发现霓虹灯的效果需要后期在加强一下,所以我们将霓虹灯的图层也进行抠图处理
(这里需要注意区分图层)

这里需要注意的是,不同的合成标签下所缓存的对象,会在PS中产生不同的通道,所以这里一定
要区分开缓存的对象

接下来我们把霓虹灯其他字也逐个进行合成标签——对象缓存操作,并且按照接下来缓存3,缓存
4,缓存5....以此类推
接下来我们再次打开渲染设置
勾选多通道
点击“多通道渲染”——“对象缓存”


继续添加“对象缓存”并且修改“群组ID”

本文件我个一共创建了8个对象缓存

设置好保存数据


利用PS修改之后效果如下
——————————————————————————————————————————
【【如果这份教程对你来说有一点点帮助,请点赞,留言鼓励我哦~】】
【【教程会不定期更新,请关注我,可以第一时间看到文章更新~】】
【【需要灯光,场景,材质预设的可以在下面留言信箱~】】







































