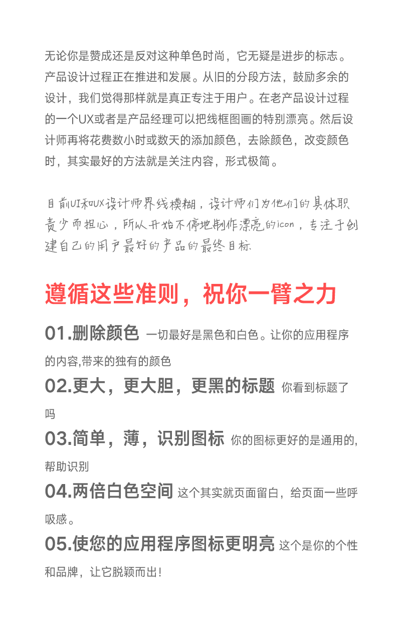
形式极简—移动端app的变化新趋势
北京/设计爱好者/8年前/6505浏览
版权
形式极简—移动端app的变化新趋势
这篇文章是设计师Michael Horton的原创,我看了好几遍,觉得很有价值,一方面放在自己的站酷里做一个备份,另外就是想分享给大家,希望对大家有一点帮助!









102
138
Share
in to comment
Add emoji
喜欢TA的作品吗?喜欢就快来夸夸TA吧!
You may like
Log in
99+Log in and synchronize recommended records
99+Log in and add to My Favorites
评论Log in and comment your thoughts
分享Share



































![AIGC助力电商视觉×头盔系列AI生成 [动态化探索实践]](https://img.zcool.cn/community/68e8da720067cv09d9quve1777.png?x-oss-process=image/resize,m_fill,w_520,h_390,limit_1/auto-orient,1/sharpen,100/quality,q_80)


